金誠同達成立于1992年,總部位于北京,在上海、深圳、合肥、杭州、南京、成都、西安、沈陽、濟南設有分所,并在日本東京設有辦事處。今天,金誠同達已發展成為中國境內極具規模、最富活力的律師事務所之一。 在諸多業務領域,金誠同達都已成為行業里的領頭軍,能夠為客戶提供全方位、多層次、個性化的優質法律服務,業務范圍涵蓋公司設立與合規、資本市場、金融、保險、信托、房地產、項目融資、基礎建設、PE/VC、資產管理、并購、稅務、知識產權、互聯網、反壟斷、勞動法、訴訟與仲裁以及境外投資、外商投資、國際貿易、WTO爭端解決、跨境爭議解決等。
作者:金融評級二部
來源:聯合資信(ID:lianheratings)
隨著監管趨嚴,地方AMC行業逐步回歸主業,市場亂象逐步得到糾正,行業風險有所控制。宏觀經濟下行及金融“去杠桿”等因素疊加,不良資產供給充足,行業發展大有可為,但市場格局的逐步多元也加劇了行業競爭,需要不良資產管理公司加強自身專業能力。整體行業風險展望穩定。
不良資產管理市場格局進一步多元化,市場競爭加劇,地方AMC設立家數與商業銀行不良貸款余額規模基本正相關。
我國不良資產管理市場進入“五+2+銀行系AIC+外資系+N”的市場格局,即華融、長城、東方、信達、中國銀河資產管理有限責任公司(2020年3月獲批,2020年6月更為現名)五大金融資產管理公司,每省原則上不超過2家經銀保監會批復的可從事金融企業不良資產批量收購業務的地方資產管理公司(以下簡稱“地方AMC”),銀行設立的主要開展債轉股業務的金融資產投資公司(以下簡稱“AIC”),外資投資入股的金融資產管理公司,以及眾多未獲得銀保監會批復的內資不良資產管理公司(以下簡稱“非持牌AMC”)。以下主要討論地方AMC。
截至2019年末,全國共57家地方AMC,較2018年末增加4家;2020年以來,根據公開信息,2020年4月,吉林省金融資產管理有限公司被最高人民法院裁定強制解散;2020年7月,海南省獲批了第二家地方AMC——海南新創建資產管理股份有限公司(亦為首家外資控股的持牌地方AMC)。截至2020年8月末,地方AMC數量仍為57家,其中浙江、山東、福建、廣東因包含計劃單列市各有3家地方AMC;其余省級行政區中,除吉林省暫無持牌地方AMC(原有1家已被解散),陜西、河北、貴州、云南、青海、新疆、西藏只有一家地方AMC外,其余省份均已設立兩家地方AMC。基本上,各省第一家地方AMC大多由地方政府實際控制,第二家地方AMC的股東背景較為多元化[1]。根據不良貸款余額排序,可以看到商業銀行不良貸款余額規模靠前的山東省、廣東省、浙江省都相繼成立了第三家地方AMC來消化當地的不良資產,不良貸款余額規模排第三的遼寧省正在籌備第三家地方AMC(大連資產管理公司,具體名稱待定);云南、貴州、陜西、青海、新疆、西藏等只設立了1家的省份,省內商業銀行不良資產的規模也相對不大;值得關注的是,河北省的不良資產規模相對較大,但至今只有一家持牌的地方AMC[2]。

地方AMC多數具有國資背景且股權較為集中,注冊資本中位數區間20~30億元左右。
地方AMC大多由地方政府實際控制,且目前整體行業發展時間較短,其資本金主要來自于股東方的支持。截至2020年4月末,從57家地方AMC企業來看,11家注冊資本在30~40億元,15家注冊資本為10.00億元,注冊資本中位數區間20~30億元左右。2019年以來,部分地方AMC公司增資擴股、加速混改,例如:云南省資管注冊資本增至20.00億元,光大金甌資管注冊資本由10.00億元增至30.00億元,內蒙古金融資管注冊資本由26.30億元增至52.30億元等。從股東結構來看,76%地方AMC的主要股東具有國資背景,24%地方AMC的主要股東為民營背景。從股東數量來看,股東數量小于3個的有21家,股東數量為4~5個的有20家。

2019年以來,行業監管趨嚴,重點轉向防范行業風險和市場糾偏,引導不良資產管理公司回歸本源和主業,有利于行業規范、健康發展。
監管主體方面,目前地方AMC是特許從事金融不良資產批量收購業務的準金融機構,但沒有金融機構許可證,其是否屬于金融機構一直沒有明確說法。因存在監管主體不明確、監管措施不完善等問題,地方AMC行業發展在業務模式探索中的“偽創新”層出不窮,行業亂象也暴露出監管缺位的問題。2019年7月,銀保監會發布的153號文明確了目前由銀保監會負責制定地方AMC的監管規則,各省(區、市)人民政府履行監管責任,各地方金融監管部門具體負責對本區域地方AMC的日常監管,包括機構設立、變更、終止、風險防范和處置等。
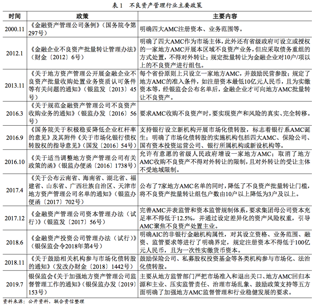
監管政策方面,2012年以來,各監管機構出臺了多項政策來規范、推動AMC行業發展和充分發揮其降低不良資產規模、化解系統性風險的作用。2019年7月,銀保監會153號文針對地方AMC的一些高風險甚至違規經營行為,強調嚴格監管,對地方AMC資產端相關業務的規定有所縮減,而是更強調風險防范和違規處置,重點圍繞各種亂象糾偏;出表通道類業務以及投機炒作等“掙快錢”的方式難以為繼,行業在牌照端的競爭壁壘弱化,逐漸轉向差異化、專業化能力的競爭,要求地方AMC構建起不良資產買入環節的估值定價能力,經營環節的運作、服務和價值提升能力,處置環節的多元化手段等一系列專業化經營能力。
地方性政策方面,近年來江西省、山東省地方金融監管部門先后已發布了地方性的AMC監管辦法,明確建立風險管控為本的審慎監管,對銀監會劃定的地方AMC準入門檻進行了細化,對資本充足率要求不低于12.5%,與《金融資產管理公司資本管理辦法(試行)》保持一致。北京市地方金融監督管理局也于2020年4月出臺了《北京市地方資產管理公司監督管理指引(試行)》,其他省市的地方AMC管理辦法也有望陸續出臺,有利于地方不良資產處置監管更加規范。

宏觀經濟下行導致部分地方AMC公司固定收益投資類業務爆發信用風險,加大其業務結構轉型壓力。
截至2021年1月27日,根據Wind查詢發債企業涉及的訴訟情況,國厚資產、華融晉商資產和江蘇資管等公司均公告了重大涉訴情況,其中國厚資產和華融晉商資管均系對出借的委托貸款違約債務人提起的訴訟。以上兩個案例中,資產管理公司的業務特點是以固定收益投資類業務為主,不良資產業務收入占比較低。近年來,地方AMC行業逐步回歸主業,但部分地方AMC公司的固定收益類投資業務仍占比較高,且投資資產在經濟下行期間爆發了一定的信用風險事件,加大公司業務結構轉型的壓力。
宏觀經濟下行及金融“去杠桿”等因素疊加導致不良資產供給充足,行業發展前景廣闊,但需不良資產管理公司加強自身專業能力。
行業供給和發展空間方面,不良資產的來源主要包括銀行、非銀金融機構、非金融機構(企業)以及財政的不良資產。銀行不良資產主要是不良貸款,隨著近年國內宏觀經濟低位運行和結構調整的深化,國內商業銀行不良貸款率持續攀升,風險化解需求增加;銀保監會數據顯示,2018年受宏觀經濟下行及金融“去杠桿”加劇的影響,2018年6月商業銀行不良貸款余額增速達10.31%,截至2020年末,我國商業銀行不良貸款余額升至2.70萬億元,較上年末增長11.93%,不良貸款率1.84%,較上年末降低0.02個百分點。非銀金融機構主要包括信托、金融租賃、證券等機構,近年非銀金融機構類信貸業務規模的快速增長為不良資產管理行業的發展提供了較大空間。非金融機構不良資產主要是企業形成的各類壞賬,如企業被拖欠的各種貨款、工程款等,非金融機構的不良資產總體規模龐大,但分布非常分散,其中規模以上企業是不良資產的主要來源,企業的不良資產質量一般低于金融機構,其不良資產的處置以債務重組為主;近年來非金融機構應收賬款規模不斷攀升,回收周期不斷延長,逐步沉淀形成的壞賬對資產及債務重組的需求日益高漲,國家統計局數據顯示,截至2019年末,我國工業企業應收票據及應收賬款17.40萬億元,較上年末增長4.48%,截至2020年末,我國工業企業應收票據及應收賬款16.41萬億元,較上年末下降5.68%,系十幾年以來首次出現回落。

2020年,新冠肺炎疫情的陰影持續在全國各地蔓延,造成了巨大的影響。考慮到目前全球疫情形勢不明朗,未來國內外經濟仍將面臨不小的挑戰。在經濟震蕩期間,過去經濟高速發展時期積累的風險或將釋放,疊加疫情對經濟基本面的沖擊,部分企業的信用風險可能會加速暴露。在短期內宏觀環境較難徹底改善的前提下,部分企業正常類貸款可能會轉化為不良貸款,預計國內不良資產領域的業務發展機會將會顯著增加。但在經濟周期下行期間,交易對手信用風險加大,資產包價值可能進一步下行、處置難度加大,對不良資產管理公司的估值定價和存量資產回收產生一定不利影響,需要不良資產管理公司不斷加強自身專業能力。
[1]僅安徽、山西、寧夏的第一家地方AMC是由非政府控制、第二家地方AMC為政府控制;西藏、青海各自僅1家地方AMC,為非政府控制。
[2]根據《中國地方資產管理行業白皮書(2019)》,有一家于2017年創立但未獲批的河北金融資產管理股份公司,但工商系統未查詢到。
注:文章為作者獨立觀點,不代表資產界立場。
題圖來自 Pexels,基于 CC0 協議
本文由“聯合資信”投稿資產界,并經資產界編輯發布。版權歸原作者所有,未經授權,請勿轉載,謝謝!

聯合資信 











