金誠同達成立于1992年,總部位于北京,在上海、深圳、合肥、杭州、南京、成都、西安、沈陽、濟南設有分所,并在日本東京設有辦事處。今天,金誠同達已發展成為中國境內極具規模、最富活力的律師事務所之一。 在諸多業務領域,金誠同達都已成為行業里的領頭軍,能夠為客戶提供全方位、多層次、個性化的優質法律服務,業務范圍涵蓋公司設立與合規、資本市場、金融、保險、信托、房地產、項目融資、基礎建設、PE/VC、資產管理、并購、稅務、知識產權、互聯網、反壟斷、勞動法、訴訟與仲裁以及境外投資、外商投資、國際貿易、WTO爭端解決、跨境爭議解決等。
作者:毛小柒
來源:濤動宏觀(ID:jinrongjianghu123123)
【正文】
2022年是《關于規范金融機構資產管理業務的指導意見》(以下簡稱《資管新規》)過渡期正式結束、全面實施的第一年,值此資管新規正式落地之際,有必要重溫資管新規及配套細則(私募領域的分析可參見私募股權投資實務手冊(2021年版)),全面審視大資管行業的政策導向與發展脈絡。
一、【回望過去】資管新規的出臺與落地是一場判官與囚徒之間的反復博弈過程
早在2017年的2月,金融管理部門主導的《資管新規》(內審稿)全文便在市場上瘋傳,并引起熱議,成為財經領域的爆炸性新聞,而2017年亦是近年來金融監管政策最為嚴厲、金融市場波動較為劇烈的時期。但2017年以來的四年多時間里,圍繞著《資管新規》的出臺落地與實施,各方之間一直進行著博弈。
(一)過渡期多次被延長:由最初的2019年6月底博弈至2021年底
過渡期的不斷被延長,也許最能體現各方之間的博弈態勢。
1、2017年11月17日,金融管理部門聯合發布《資管新規》(征求意見稿),內容上基本和先前流傳的內審稿一致,將過渡期截止日期明確為2019年6月30日。征求意見稿的發布,意味著大資管行業的新一輪監管靴子正式落地。
2、2018年4月27日,金融管理部門發布《資管新規》正式稿,此時距征求意見稿發布僅不到五個月,不過正式稿將《資管新規》的過渡期截止日期由之前的2019年6月底往后延了6個月至2020年底,體現出一定讓步。
3、2018年10月22日,證監會發布《證券期貨經營機構私募資產管理業務管理辦法》和《證券期貨經營機構私募資產管理計劃運作管理規定》(以下簡稱《私募資管細則》,過渡期至2020年12月31日),明確提出“對存量定向資管計劃投資于上市公司股票、掛牌公司股票,其所持證券的所有權歸屬、權利行使、信息披露以及證券賬戶名稱等不符合《私募資管細則》的,允許其到期了結,但最晚應當在2023年12月31日前完成規范”。
4、2020年7月31日,金融管理部門明確《資管新規》采取“過渡期適當延長(即由2020年底延長至2021年底)+個案處理”的政策安排(詳情參見關于資管新規過渡期延長的幾點看法),同時還進一步豐富了整改方式(包括但不限于新產品承接、核銷、市場化轉讓、合同變更、回表等),并提高了回表后類信貸資產的監管容忍度(如撥備要求)。
5、2021年6月11日,銀保監會和央行聯合發布《關于規范現金管理類理財產品管理有關事項的通知》(銀保監發(2021)20號)(詳情參見貨基與現金管理類產品手冊(2021年版)),將現金管理類產品的過渡期截止日期明確為2022年底(征求意見稿為2020年底),相較于《資管新規》來說給予了更大程度的過渡期容忍。
當然,過渡期的延長并非沒有代價。金融管理部門亦明確,對于整改進度快于計劃的金融機構,將在監管評級、宏觀審慎評估、資本補充工具發行和開展創新業務等方面給予適當激勵;對于在2021年底前未完成整改任務的金融機構,將在監管評級、宏觀審慎評估、開展創新業務等方面采取懲罰措施,同時視情采取監管談話、監管通報、下發監管函、暫停開展業務、提高存款保險費率等措施。

(二)判官與囚徒之間的博弈:關注資管新規的兩次征求意見研討會
《資管新規》正式稿落地前的一段時期,市場一直充滿著比較深的憂慮與糾結,這也一定程度上反映著市場心態的起伏變化。有兩個事件值得關注:
1、20171125:監管部門與業界召開專題會議,征求業界意見
2017年11月25日,中國財富管理50人論壇(CWM50)、清華大學五道口金融學院、清華大學國家金融研究院聯合舉辦“《資管新規》征求意見與資管行業健康發展”專題會議,監管機構和部分銀行表達了對《資管新規》的關切。
整體上看,本次專題會議的聚焦點主要包括(1)過渡期不夠;(2)期限錯配不應該限制;(3)非標資產有其存在的必要性;(4)凈值型產品轉型短期內存在困難,造成的沖擊較大;(5)《資管新規》部分細則還沒有明確等幾個方面。
2、20171130:10家股份行對《資管新規》進行意見反饋
2017年11月30日,招行、浦發銀行、中信銀行、興業銀行、光大銀行、民生銀行、平安銀行、華夏銀行、廣發銀行、浙商銀行等10家股份行根據銀行業協會安排,在上海召開股份行同業研討會,對《資管新規》進行意見反饋。參會成員在該研討會提出了一系列擔憂和建議。

(三)金融管理部門的退讓:《資管新規》補丁文件作出一定讓步
2018年7月20日,央行發布《關于進一步明確規范金融機構資產管理業務指導意見有關事項的通知》(以下簡稱補丁文件),從三個方面給予了讓步:
1、明確公募資管產品除主要投資標準化債權類資產和上市交易的股票外,還可以適當投資非標準化債權類資產,同時明確過渡期金融機構可以適當發行一部分老產品投資一些新資產(應當優先滿足國家重點領域和重大工程建設續建項目以及中小微企業的融資需求)。
2、考慮到部分資產尚不具備以市值計量的條件,過渡期內封閉期在半年以上的定期開放式資管產品、銀行現金管理類理財產品(當然這里也包括貨幣市場基金)適用攤余成本計量。
3、對于過渡期結束后難以消化的存量非標,可以轉回銀行資產負債表內,央行在宏觀審慎評估(MPA)考核時將合理調整有關參數予以支持,并支持商業銀行通過發行二級資本債補充資本,以解決回表資產的資本占用問題。
二、【站在當前】《資管新規》正式落地、大資管行業政策框架已基本搭建完畢
(一)相關政策文件陸續出臺,標準趨于統一
經歷了2012-2017年長達六年的行業亂象后,2018年4月的《資管新規》及其后發布的理財新規、理財子公司管理辦法、私募資管細則、信托新規、保險資管新規、現金管理類理財產品等一系列資管細分行業規范文件將大資管行業的標準進行了統一,大資管行業的發展方向也越來越明確。
1、從性質上明確了大資管行業的法律關系為信托關系,并通過新頒布的《證券法》將資管產品界定為證券產品(即基金法和證券法為上位法)。
2、明確相關細分資管行業的準則需遵循資管新規,并從發行端、銷售端與投資端等各環節統一了各類資管產品的政策要求,避免監管套利與不平等競爭。
3、針對行業整頓上聚焦分類不統一、資質不明確、剛性兌付根深蒂固、多層嵌套與通道亂象頻出、影子銀行問題嚴重、杠桿與流動性風險問題突出等領域進行嚴格規范。如大幅壓縮單一信托和融資類信托、定向資管、其它類私募、同業理財等通道類業務,并抑制資金(資產)池業務、堅定打破剛兌的中長期方向、鼓勵主動類和投資類業務(反過來就是抑制通道類和融資類資管業務)等等。
可以說,目前大資管行業的轉型方向已較為明確,多數機構正邁向通過增量業務更好實現轉型的新發展階段,后續整個大資管行業的分化現象亦將愈發明顯。


(二)已發布/待發布/已廢止政策文件梳理
1、已發布的政策文件情況
目前大資管各細分行業的相關政策文件多已發布完畢,大致如下:
(1)《資管新規》、標準化債權資產認定規則、央行的兩個補丁文件(即過渡期延長和容忍攤余成本法估值)作為大資管行業的引領性文件已悉數到位。
(2)銀保監會2018年發布的6號令與7號令、2019年發布的204號文與理財子公司凈資本管理辦法以及2021年發布的理財公司銷售理財產品銷售管理辦法、現金管理類理財產品新規和流動性風險管理辦法分別對銀行理財、理財子公司、結構性存款業務、理財子公司的凈資本運作與銷售端、現金管理類理財產品和流動性風險進行了規范,并提出了具體要求。
同時銀保監會還發布了保險資管行業的管理辦法及配套文件、資金信托管理辦法(征求意見稿)以及金融資產投資公司開展資產管理業務管理辦法等三個行業的規范文件。
(3)證監會的2017年12號公告、151號令、2018年31號公告和39號公告分別對公募基金(含貨幣基金)的流動性風險(其流動性風險管理方法同樣也被銀行理財等資管行業所借鑒)、私募資管以及公募資管的運作進行了規范。同時證監會還發布了MOM產品指引、公開募集基礎設施證券投資基金指引。
(4)中基協、中銀協、中信協、中信登、中債中心等在整體一致原則的基礎上發布了大資管行業的各類細分產品(如基金、理財資產、信托產品)估值指引,并引入側袋機制,為資管行業估值體系的一致性奠定了基礎。
2、待發布相關政策文件梳理
當然,目前大資管領域仍有部分相關細則待發布,包括但不限于:
(1)《資管新規》明確的五大配套細則中,目前尚有商業銀行信貸資產受(收)益權的投資限制沒有出臺。
(2)信托計劃細則(正式稿)、《保險資產管理公司管理暫行規定》(修訂)、期貨資管細則以及《私募投資基金監督管理暫行辦法》等等。
(3)商業銀行理財子公司大額風險暴露管理辦法、投資管理辦法、內部控制管理辦法、理財子公司公募理財產品投資境內上市交易的股票的相關規定等。
(4)非公開募集資金開展資產證券化業務的具體規則(證監會負責)。
(5)銀行理財產品的金融市場開戶問題(銀保監會、央行與證監會負責)。
需要特別指出的是,2021年6月11日國務院印發的《2021年度立法工作計劃》已明確《私募投資基金監督管理條例》(證監會起草)和《非存款類放貸組織監督管理條例》(央行起草)為2021年擬制定、修訂的28項行政法規之一。這意味著自2014年8月21日證監會發布《私募投資基金監督管理暫行辦法》(第105號令)以來,時隔7年,私募基金領域新的規范性文件將要出臺。

3、近40份相關政策文件已被廢止
《資管新規》后,大資管行業的政策格局已被重塑,之前相關的一系列政策文件大多已退出歷史舞臺(被廢止),具體看,銀行體系有12份政策文件被廢止(包括2013年的8號文和2014年的35號文)、信托體系有6份政策文件被廢止(待信托新規正式稿出臺后進一步明確)、保險體系有9份政策文件被廢止、證監會體系有8份政策文件被廢止。
三、大資管行業整體情況
目前大資管行業的新格局、新生態已基本確立,整體看行業分化愈發明顯。
(一)《資管新規》的主要適用范圍:金融機構開展的資產管理業務
1、《資管新規》主要針對金融機構開展的資管業務,即銀行、信托、券商、基金、期貨、保險資管機構、AIC等金融機構接受投資者委托,對受托的投資者財產進行投資和管理的金融服務,金融機構則收取相應的管理費用。
(1)在資管業務中,委托人自擔投資風險并獲得收益,而金融機構可以收取合理的業績報酬,但需計入管理費用,并與產品一一對應。
(2)依據金融管理部門頒布開展的資產證券化業務、依據人社部頒布規則發行的養老金產品不適用《資管新規》。
(3)非金融機構不得發行、銷售資管產品。其中,私募投資基金適用專門法律、行政法規,沒有明確規定的,應適用《資管新規》。
(4)創業投資基金、政府出資產業投資基金的相關規定另行制定。以政府出資產業投資基金為例,相關的政策文件主要有:
第一,2016年12月30日,發改委下發的《政府出資產業投資基金管理暫行辦法》(發改財金規(2016)2800號)。
第二,2019年10月19日,發改委等六部委聯合下發的《關于進一步明確規范金融機構資產管理產品投資創業投資基金和政府出資產業投資基金有關事項的通知》(發改財金規〔2019〕1638號)。
2、資管行業整體可以劃分為證監會(證券期貨類經營機構)和銀保監會(銀行、信托、保險、金融資產投資公司)兩大體系,對應的資管產品主要有非保本理財產品、資金信托以及券商、券商子公司、基金管理公司、基金子公司、期貨公司、期貨公司子公司、保險資管機構、金融資產投資公司發行的資管產品等。
(二)資管行業規模預計在110-120萬億之間:基金、理財與信托是大頭
1、以2021年9月底的數據為例,證監會體系下的資產管理行業規模合計達到65.87萬億,銀保監會體系下的資產規模亦有50萬億左右,也即兩大體系的資產管理行業規模合計在110萬億-120萬億之間。
其中,基金(公募基金和私募基金分別達到23.90萬億和19.65萬億)、非保本理財(26萬億元左右)、信托(20.44萬億)是大資管行業的主力,合計達到90萬億元左右。
2、從增長勢頭上看,公募基金和私募基金近年來保持著快速增長,銀行非保本理財整體保持緩慢增長勢頭,信托、券商資管等行業持續壓縮。
特別是,過去幾年在資管新規的約束下,部分不合規(主要為通道類)的資產管理行業規模大幅壓縮(如基金專戶、定向資管計劃和單一資金信托計劃等)。具體看,如基金專戶壓縮9.87萬億、券商定向資管計劃壓縮11.18萬億、單一資金信托壓縮6.88萬億。

(三)私募資管細則(針對證券期貨經營機構)的一些要求
1、對從事私募資管業務的證券期貨經營機構提出了更高要求,如具備符合條件的高管人員和3名以上投資經理、具有獨立的投研部門且專職從事投資研究的人員不少于3人、不得聘請個人或者不符合條件的機構提供投資顧問服務。
2、證券期貨經營機構可以為單一投資者設立單一資管計劃,也可以為多個投資者設立集合資管計劃(且不得少于2人、不得超過200人)。
3、基金管理公司從事私募資管業務的,應當通過設立專門的子公司進行。
4、私募資管計劃直接或者間接投資于非標準化股權類資產的,應當為封閉式資管計劃,并明確非標準化股權類資產的退出安排。
非標準化股權類資產的退出日不得晚于封閉式資管計劃的到期日。非標準化股權類資產無法按照約定退出的,資管計劃可以延期清算,也可以按照投資者持有份額占總份額的比例或者資管合同的約定,將其持有的非標準化股權類資產分配給投資者,但不得違反《證券法》關于公開發行的規定。
5、封閉式資管計劃存續期間,其所投資的非標準化資產部分到期、終止或者退出的,證券期貨經營機構可以按照資產管理合同約定,對到期、終止或者退出的非標準化資產進行清算,以貨幣資金形式分配給投資者,但不得允許投資者提前退出或者變相提前退出。
6、證券期貨經營機構董事、監事、從業人員及其配偶不得參與本公司管理的單一資產管理計劃。
四、【產品端】大資管行業具體政策導向對比
《資管新規》之前,大資管行業的產品分類比較繁雜。如銀行理財便有多種分類方式,如按發行對象劃分(即一般個人理財、高凈值理財、私人銀行理財、機構理財、同業理財);按是否保本劃分(保本理財和非保本理財);按申購特征劃分(開放式與封閉式);按發行方式劃分(公募和私募);按設計特征劃分(分級與非分級);按投資對象劃分(固定類、權益類、商品及衍生品類、混合類)等等。上述分類方式之間有一定重復甚至不合適宜的地方。
為此,《資管新規》統一了資管產品的分類方式,并對同類資管產品適用統一的監管規則,其主要目的在于按照“實質重于形式”的原則強化功能監管以及貫徹“合適的產品賣給合適的投資者理念”。
例如,按資金來源、根據募集方式將資管產品分為公募和私募兩類,分別對應社會公眾和合格投資者兩類群體,以體現投資者適當性管理要求。
再比如,按資金運用端、根據投資性質將資管產品分為固定收益類產品、權益類產品、商品及金融衍生品類產品、混合類產品等四類,以此可區別產品的不同風險等級,并據此確定不同的分級杠桿約束規則和信息披露重點。

(一)整體:按募集方式、投資性質以及估值方式等三個維度分類
1、募集端:公募資管產品和私募資管產品
公募資管產品是指面向不特定社會公眾公開發行(人數超過200人且因風險承受能力較弱而投資范圍較窄),私募資管產品是指面向合格投資者非公開方式發行。考慮到資管產品由于已被2019年12月28日發布的《證券法》明確為證券,因此其公募發行條件和《證券法》規定的公開發行條件相一致,即滿足下列情形之一的,為公開發行:
(1)向不特定對象發行;
(2)向特定對象發行累計超過二百人,但依法實施員工持股計劃的員工人數不計算在內;
(3)法律、行政法規規定的其他發行行為。
同時應明確非公開發行不得采用廣告、公開勸誘和變相公開方式。
2、投資端:固定收益類、權益類、混合類、商品及衍生品類
按照投資性質的不同,分為固定收益類產品(投資存款和債券等債權類資產的比例不低于80%)、權益類產品(投資權益類資產的比例不低于80%)、商品及金融衍生品類產品(投資商品及金融衍生品的比例不低于80%)和混合類產品(未達到前面三類標準的產品)等四類。
3、估值端:凈值型和非凈值型
按照估值方式的不同,亦可分為凈值型資管產品與非凈值型資管產品,這里的凈值(Net Value)是指每單位份額產品的凈資產價值,可以看出每單位份額產品基本上與標準化資產相對應,因為只有標準化資產才能進行份額等額劃分。
進一步,凈值型資管產品亦可分為開放式和非開放式,而非凈值型資管產品則為過渡期產品。從政策導向上看,業務轉型完成后,非凈值型產品將會消失。

4、期限端:加強產品久期管理,糾正資管產品的短期化傾向
為切實規避資金來源端和運用端的期限錯配和流動性風險,《資管新規》在禁止資金池業務、強調資管產品“三單”(即單獨管理、單獨建賬、單獨核算)的基礎上,要求金融機構加強產品久期管理、封閉式資管產品期限不得低于90天。其中,私募資管細則進一步要求不得設立不設存續期限的資產管理計劃。
(二)關于資管產品的特別說明(如開放式和封閉式、發起式等等)
在按照募集方式和投資性質兩種方式進行劃分外,還有一些特殊的分類。
1、按申購特征資管產品還可以分為開放式和封閉式(期限最短不得少于90天),而開放式還可以進一步分為定期開放式和不定期開放式兩類。

2、按發行方是否自行認購還可分為發起式資管產品和其它資管產品(目前僅理財公司、公募基金等被允許發行發起式資管產品),且發起式資管產品的存在目的往往只是為了便于銷售,吸引投資者。
3、《私募資管細則》明確證券期貨經營機構可以設立基金中基金資管計劃(即80%以上的資管計劃投資于資管產品),同時要求證券期貨經營機構應當向投資者充分披露基金中基金資管計劃所投資資管產品的選擇標準、資管計劃發生的費用、投資管理人及管理人關聯方所設立的資管產品情況。
4、私募資管產品的分類方式較多,且相對自由,如保險資管行業、從事資產管理行業的金融資產投資公司以及信托行業等資管領域均被定位于私募,在此基礎上保險資管行業的品種分為組合類投資類、債權投資計劃與股權投資計劃三類,金融資產投資公司發行的資管產品體現為債轉股投資計劃,信托公司則體現為單一資金信托、集合資金信托計劃以及結構化資金信托等。
5、對于資管產品的名稱,《私募資管細則》的特別規定如下:
(1)基金中基金資管計劃、管理人中管理人資管計劃應當按照規定分別在其名稱中標明“FOF”、“MOM”或者其他能夠反映該資管計劃類別的字樣。
(2)員工持股計劃、以收購上市公司為目的設立的資管計劃等具有特定投資管理目標的資管計劃應當按照規定在其名稱中標明反映該資管計劃投資管理目標的字樣。
(3)資管計劃應當按照規定開立資金賬戶、證券賬戶、期貨賬戶和其他賬戶,資金賬戶名稱應當是“資產管理計劃名稱”,集合資管計劃的證券賬戶、期貨賬戶名稱應當是“證券期貨經營機構名稱-托管人名稱-資產管理計劃名稱”,單一資管計劃的證券賬戶、期貨賬戶名稱應當是“證券期貨經營機構名稱-投資者名稱-資產管理計劃名稱”。
(三)對公募與私募兩類資管產品的進一步討論
我們需要特別關注公募和私募的類別劃分,這是資管行業的精髓。實際上,公募與私募資管產品的分類主要在投資者風險承受能力的差異,其中公募資管產品受諸多政策文件的約束且受限較多、監管要求更嚴格,而私募資管產品則面向風險識別和承受能力較強的合格投資者、監管要求相對寬松、主要靠合同約束(遵從雙方意愿)且更強調意思自治,因此整體上看公募資管產品的要求往往更嚴。
1、投資人數和公開宣傳推介的規定不同
公募資管產品參照《證券法》運作,面向社會公眾公開發行(風險承受能力相對較弱),人數在200以上,可以公開宣傳推介;而私募資管產品主要面向合格投資者(風險承受能力較弱)發行,不能公開進行宣傳推介(如互聯網渠道和微信等),可以投資債權類資產、上市或掛牌交易的股票、未上市企業股權和受(收)益權以及符合法律法規規定的其他資產,更加尊重市場主體的意思自治。
這意味著之前存在的私募公募化問題能夠得到很多的解決,即各類非法公開發行證券行為(即“假私募、真公募”),如在很長時期內集合信托計劃和私募基金是以公募形式發行的。
2、投資范圍不同
公募資管產品由于投資人風險承受能力較小、因此其投資范圍更窄,主要投資于標準化債權類資產以及上市交易的股票,除另有規定外,不得投資未上市企業股權。相較而言,私募資管產品的投資范圍則由合同約定、受約束較小、遵從自愿原則,可以投資債權類資產、上市或掛牌交易的股票、未上市企業股權和受(收)益權以及符合法律法規規定的其他資產。
3、信息披露與托管要求不同
(1)公募資管產品的信息披露更嚴,需要與其投資者的風險承受能力相匹配,如開放式產品按照開放頻率披露、封閉式產品至少每周披露一次。而私募資管產品則只需要按照合同約定即(當然也需要每季度披露)。
(2)公募資管產品的受托機構必須為金融機構,私募資管產品的受托機構可以為私募基金管理人。特別是2019年12月23日中基協發布《私募投資基金備案須知(更新版)》明確提出“契約型私募投資基金、私募資產配置基金以及通過公司、合伙企業等特殊目的載體間接投資底層資產的私募投資基金應當由依法設立并取得基金托管資格的托管人托管”。
其中,若私募資管計劃的委托資金來源于公募產品,則僅需識別至公募產品,無需向上識別最終投資者。
4、不同資管行業的公私募定位略有不同
公募資管產品一般僅存在于銀行、基金等領域,也即銀行、理財子公司與公募基金(含貨幣基金)既可以發行公募資管產品,也可以發行私募資管產品。而保險、期貨、信托、私募基金、金融資產投資公司等資管機構所發行的資管產品主要定位于私募,只能發行私募資管產品。
同時這里還需要特別指出,金融資產投資公司發行的債轉股投資計劃原則上應當為權益類產品或混合類產品。
(四)關注三類特殊資管產品
1、偽資管產品(傳統保本類產品和類存款產品)
這里還需要特別關注一些被整改的偽資管產品,主要包括傳統保本類產品和類存款產品。其中,傳統保本類產品要么存量有序壓縮,要么納入表內(或本就屬于表內),如銀行體系的結構性存款和保本理財、保險體系的萬能險與投連險、基金體系的避險基金(保本基金)和迷你基金以及券商體系的交易所回購、券商收益憑證、大集合資產管理產品(已基本完成整改)等。
而對于一些類存款產品則存在不小分歧,因為目前是把它們歸于資管產品類別的(如現金管理類產品和貨幣基金),但實際上這兩類資管產品有點名不副實,大多是不太需要主動管理能力的,這也是為什么政策層面在對基金公司排名時主要參與非貨幣公募基金。

2、分級資管產品
(1)分級資管產品應包含“分級”或“結構化”字樣,其出處可見于資管新規、理財新規、理財子公司管理辦法、資金信托等政策文件,主要以分級資管產品、分級理財產品、結構化資金信托等名目出現。私募資管細則明確分級資管計劃應當披露各類別份額凈值。
(2)目前政策層面對分級資管產品的規定主要體現在“八不得”上,即
第一,商業銀行不得發行分級理財產品,但理財子公司可以。
第二,公募資管產品和開放式私募資管產品不得進行份額分級,證監會體系下的開放式集合資管計劃、單一資管均不得進行份額分級,即同時分級理財產品不得投資其他分級資管產品。
第三,發行分級資產管理產品的金融機構應當滿足不得轉委托給劣后級投資者;不得利用分級理財產品向特定一個或多個劣后級投資者輸送利益、變相開展“配資”等違法違規業務;不得設置極端化收益分配比例;不得直接或者間接對優先級份額認購者提供保本保收益安排;分級私募資產配置基金投資跨類別私募投資基金的,杠桿倍數不得超過所投資的私募投資基金的最高杠桿倍數要求。

3、短期財債基、定期債基與短期債基等等
除下面要討論的貨基與現金管理類產品外,還有一些類似的產品也值得關注,如短期理財債基、定期債基、短期債基等。具體看,
(1)2011年的91號文導致1個月以下的理財產品無法繼續發行,于是短期理財債券型基金應運而生,其在流動性比較緊張的時期(如2012-2013年和2017年)受到普遍關注和市場的歡迎,當然短期理財債基(均為短期純債型基金)也正向凈值法轉型。截至今年一季度,短期理財債基規模已不足300億元。
(2)2013年以來,定期開放式債券型基金以其兼具開放式和封閉式的雙重特點以及投資靈活性較高的優勢,逐漸取代短期理財債券基金成為機構及其個人閑置資金的主要投向。截至今年一季度,定期開放式債基規模達到2.61萬億。
嚴格來講,貨基、現金管理類產品、短期理財債基、定期開放式債基中,只有貨基與現金管理類產品是按投資對象來分類的,當然也只有短期債基和定期開放式債基是按照凈值化運作的。(
五)對貨基與類貨基(現金管理類產品)的進一步討論
該部分內容可詳見貨基與現金管理類產品手冊(2021年版),這里不再贅述。不過2022年1月14日,證監會發布《重要貨幣市場基金監管暫行規定(征求意見稿)》,擬從附加監管、風險防控、監督管理等方面對余額寶等頭部貨基提出更為嚴格審慎的監管要求,這意味著,對余額寶等頭部貨基來說,不僅需要受到《公開募集開放式證券投資基金流動性風險管理規定》等政策的約束,還需要受到《重要貨幣市場基金監管暫行規定》的約定。當然,這也說明包括大資管產品的流動性風險管理實際上越來越受到政策層面的關注。
五、【銷售端】大資管行業具體政策導向對比
(一)基本邏輯
除銷售渠道外,銷售端的基本邏輯主要包括加強投資者適當性管理、做實做細信息披露以及規范投資運作。具體看,1
、做好投資者適當性管理
將投資者分為普通投資者和合格投資者(采用必要手段對合格投資者進行核查驗證)、履行投資者適當性管理義務,同時要做到兩個穿透(向上穿透最終資金來源、向下穿透最終資金投向),遵循風險匹配原則(禁止向風險識別能力和風險承受能力低于產品風險等級的投資者銷售資管計劃)。其中,私募資管細則將投資于非標準化資產的資管計劃的最低投資金額限定于100萬元。
2、強化信息披露與規范投資運作
(1)強化信息披露具體包括細化計劃說明書、風險揭示書、資管計劃財報的編制要求以揭示產品投向及持續運作情況,提升重要信息的披露頻率以及強化定期數據報送與輸入要求等等。
(2)規范投資運作方面,除設定相應的比例和杠桿等要求外,還明確合同變更、關聯交易等事項須事先征得投資者同意;明確資管計劃費用列支要求(資管計劃成立前以及存續期發生的與募集有關的費用不得在計劃資產中列支)以及規范業績報酬提取要求(如限定提取頻率和比例)。
(二)面向社會公眾投資者的公募資管產品
公募資管產品的銷售端是最受矚目的,銷售起點至關重要,起點低意味著投資者范圍可以足夠廣,代銷機構范圍拓寬意味著獲客空間可以深入挖掘。
1、和商業銀行理財相比,理財子公司不設銷售起點(商業銀行公募理財的銷售起點為1萬元人民幣)、后續可以通過其他機構渠道(當然目前和商業銀行一樣,均只能通過本行與其他銀行業金融機構進行代銷)。
2、2021年5月27日,銀保監會官網發布了《商業銀行理財子公司理財產品銷售管理暫行辦法》,對理財子公司的理財產品銷售端進行了規范,明確短期內互聯網平臺與獨立第三方基金銷售機構無法代銷理財產品,這意味著短期內理財產品的銷售端仍然是被封住的,只能靠理財公司自身和吸收公眾存款的銀行業金融機構來消化,諸如互聯網平臺和獨立第三方基金銷售機構暫無法代銷。
3、相較于理財產品,目前公募基金的銷售端應是最為寬松的。2020年8月28日,證監會發布《公開募集證券投資基金銷售機構監督管理辦法》(第175號令)和《公開募集證券投資基金宣傳推介材料管理暫行規定》(證監會2020年第59號公告),明確提出支持基金管理人、基金銷售機構規范利用互聯網平臺拓展客戶,同時對獨立基金銷售機構提出了更多的要求。
同時《私募資管細則》亦明確證券期貨經營機構可以自行推廣資管計劃,也可以委托具有基金銷售資格的機構銷售或推介資管計劃。

(三)面向合格投資者的私募資管產品
所謂合格投資者,是指具備相應風險識別能力的風險承擔能力,投資于單只資產管理產品不低于一定金額且符合一定條件的自然人、法人或其他組織。
私募資管產品的銷售可以自行推廣(但不能通過互聯網、微信等公開渠道),也可以委托具有基金銷售資格的機構銷售或者推介,這里最關鍵的問題就在于合格投資者資格的確定。
1、應認識到合格投資者認定的重要性
合格投資者標準的制定是一項非常復雜的工作,其重要性就在于可以基于普通投資者與合格投資者的劃分,在投資標的等約束方面采取差異化政策,按照承受的風險能力匹配相應的資產配置形態。但是如何認定合格投資則顯得更為重要,這主要是因為需要避免認定的標準過低而將風險識別能力和承受能力較低的公眾投資者納入合格投資者,從而引發非法集資的風險。
2、《資管新規》前:合格投資者的認定各自成體系
《資管新規》之前,各行業對于合格投資者的認定基本是自成體系的,銀行、信托、券商、基金等等均有自己的規定,但相互之間的認定標準存在一定或明顯差異。如集合資金信托計劃的自然人、商業銀行理財中的高資產凈值客戶需要提供收入或財產證明,其它類型的資管產品均不需要提供收入或財產證明,僅需要做出承諾即可。實際上也只有集合資金信托計劃和一對多基金專戶規定單筆委托金額在300萬元以上的投資者數量不受限制,其它類型的資管產品未有此規定。

3、《資管新規》后:合格投資者的認定標準歸于統一
《資管新規》之后,將合格投資者的認定標準歸于統一,從認定原則上延用了2014年8月頒布的《私募投資基金監督管理暫行辦法》,即采用資產規模或收入水平和單只資管產品的最低認購金額這一雙重標準進行認定。同時2017年6月中基協、中證協、中期協相繼發布的《基金募集機構投資者適當性管理實施指引(試行)》、《證券經營機構投資者適當性管理實施指引(試行)》和《期貨經營機構投資者適當性管理實施指引(試行)》三部文件對合格投資者均有明確規范。
(1)目前《資管新規》及配套細則對合格投資者的定義和兩個認定標準也基本明確。當然在細節上還存在一些差異,例如,資產規模或收入水平是否需要提供資產或收入證明等資料沒有明確,這在具體執行和操作時會遇到較大麻煩。
(2)私募資管產品投資于非標準化資產的,接受單個合格投資者委托資金的金額不低于100萬元。不過金融資產投資公司開展資產管理業務時的合格投資者投資單只債轉股投資計劃的金額不低于300萬元。
(3)目前《資管新規》等相關文件均明確提出合格投資者應具有2年以上投資經歷且應在家族金融凈資產、家族金融資產、近3年人均年收入、最近1年末凈資產等方面滿足一定條件,同時還明確資管機構發行的資管產品以及社會公益基金、QFII、RQFII等均屬于合格投資者。
(4)此外相較而言,金融資產投資公司開展資產管理業務在合格投資者認定方面更為嚴格,如要求4年以上投資經歷、相關數量指標均較高等。

(四)《私募資管細則》的進一步要求
1、資管計劃的初始募集規模不得低于1000萬元。
2、集合資管計劃的初始募集期自資管計劃份額發售之日起不得超過60天,專門投資于未上市企業股權的集合資管計劃的初始募集期自資管計劃份額發售之日起不得超過12個月。
3、封閉式單一資管計劃的投資者可以分期繳付委托資金,且首期繳付資金不得少于1000萬元,全部資金繳付期限自資管計劃成立之日起不得超過3年。
六、【投資端】大資管行業具體政策導向對比
(一)基本邏輯:借鑒公募基金的投資運作制度體系
在投資端,大資管行業整體上借鑒了公募基金的投資運作制度體系,即“組合投資、強制托管、充分披露和獨立運作”。具體看,
1、組合投資方面,一般會要求資產組合方式,如《私募資管細則》設定了“雙25%”的比例限制。
其中,《私募資管細則》還規定全部投資者均為專業投資者且單個投資者投資金額不低于1000萬元的封閉式集合資管計劃等不受25%的比例限制。
2、強制托管方面,一般規定了強制獨立托管的要求。不過對于單一資管計劃,《私募資管細則》沒有要求強制獨立托管,但要雙方合意并且充分風險揭示。同時,對于投資于非標資產的資管計劃,要求資管合同必須事先準確、合理約定托管人的職責邊界、托管人與管理人的權利義務,向投資者充分揭示風險。
3、獨立運作方面,主要和“去通道”的政策導向相關,即禁止資管機構提供規避監管要求的通道服務,禁止資管機構通過合同約定讓渡管理職責,禁止管理人按照委托人或其指定第三方的指令或者建議進行投資決策。
(二)杠桿水平:負債杠桿與分級杠桿
資管產品的杠桿分為負債杠桿和分級杠桿兩類。其中,負債杠桿(資管產品投資的總資產/資管產品的凈資產)是指產品募集后,金融機構通過拆借、質押回購等負債行為,增加投資杠桿;分級杠桿(優先級/劣后級)則是指金融機構對產品進行優先、劣后的份額分級,優先級投資者向劣后級投資者提供融資杠桿。
當然無論對于何種資管行業,在負債杠桿與分級杠桿的規定上均是一致的。同時,資管新規要求“金融機構不得以受托管理的資產管理產品份額進行質押融資,放大杠桿”。
1、負債杠桿(總資產/凈資產)
《資管新規》及其配套細則明確了資產管理產品應當設定負債比例(總資產/凈資產)上限,且要求同類產品適用統一的負債比例上限以及禁止金融機構以受托管理的產品份額進行質押融資。
具體來看開放式公募、封閉式公募、分級私募和其他私募資管產品的杠桿率分別不得高于140%、200%、140%和200%,也即四類資管產品的資產負債率分別不得高于2/7、50%、2/7和50%,同時禁止對資管產品進行質押。

2、分級杠桿(優先級份額/劣后級份額)
《資管新規》明確公募資管產品和開放式私募資管產品不得進行份額分級,也即只有封閉式私募資管產品可以分級。同時資管新規對分級杠桿還有明確規定(中間級計入優先級份額)。
具體來看固定收益類產品、權益類產品、商品及金融衍生類產品、混合類產品的分級比例(優先級份額/劣后級份額)分別不得超過300%、100%、200%和200%,也即優先級份額的比例分別不得高于75%、50%、2/3和2/3。
(三)自有資金投資
目前僅有理財新規、理財子公司管理辦法、證券期貨經營機構的私募資管管理辦法對自有資金的投資進行了規定。其中,私募資管計劃在完成備案前可以開展以現金管理為目的的投資活動。

(四)多層嵌套與通道
資管產品多層嵌套,不僅增加了產品的復雜程度,導致底層資產不清,也拉長了資金鏈條,抬高社會融資成本,特別是一些分級產品的嵌入還很容易導致杠桿聚焦、加劇市場波動。因此近年來金融管理部門對“人為拉長融資鏈條、推高融資成本行為以及頂風作案、嚴重擾亂市場秩序、干擾貨幣信貸政策傳導的投機行為”較為關注,為此《資管新規》有以如下要求:
1、僅允許一層嵌套,即允許資管產品再投資一層資管產品,但所投資的產品不得再投資公募證券投資基金以外的產品。
2、禁止開展規避投資范圍、杠桿約束等監管要求的通道業務。
3、公募資管產品的受托機構必須為金融機構,且受托機構不得再轉委托。
同時私募資管細則規定證券期貨經營機構不得將其管理的資管計劃投資于該機構管理的其他資管計劃(基金中基金資管計劃除外)。
(五)資管產品投資
1、整體規定:私募資管產品投資范圍較廣,公募資管產品投資標準化
公募和私募資管產品的投資范圍有明顯差異,這主要是因為二者面臨的發行對象在風險承受能力上有明顯差異。
(1)公募資管產品主要投資標準化債權類資產、上市交易的股票、商品及金融衍生品,不得投資未上市企業股權。具體包括國債、地方政府債券、央票、政府機構債券、金融債券、銀行存款、大額存單、同業存單、公司信用類債券、在銀行間市場和交易所市場發行的資產支持證券、公募證券投資基金、其他債權類資產、權益類資產以及金融監管部門認可的其他資產。
(2)私募資管產品的投資范圍由合同約定,遵從雙方意思自治原則,范圍較廣,即可以投資債權類資產、上市或掛牌交易的股票、未上市企業股權(含債轉股)和受(收)益權以及符合法律法規規定的其他資產。
例如,保險資管產品的股權投資計劃可以投資于(1)未上市企業股權;(2)私募股權投資基金、創業投資基金(以下統稱基金);(3)上市公司定向增發、大宗交易、協議轉讓的股票,以及可轉換為普通股的優先股、可轉換債券;
2、投資范圍約束:不得直接投資信貸類資產以及不得進行同業資管投資
從投資限制來看,《資管新規》與理財新規等政策文件主要明確以下幾點:
(1)資管產品、銀行理財產品以及理財公司發行的理財產品均不得直接投資于商業銀行信貸資產。
(2)資管產品不得直接或者間接投資法律法規和國家政策禁止進行債權或股權投資的行業和領域。其中,《私募資管細則》還特別提出不得違規為地方政府及其部門提供融資,不得要求或者接受地方政府及其部門違規提供擔保。
(3)對于商業銀行理財產品而言,主要有以下幾點:
第一,不得直接或間接投資于本行信貸資產。
第二,不得直接或間接投資于本行或其他銀行業金融機構發行的理財產品。
第三,不得直接或間接投資于本行發行的次級檔信貸資產支持證券。
第四,非機構理財產品不得直接或間接投資于不良資產、不良資產支持證券。
第五,不得直接或間接投資于非金融機構發行的產品或管理的資產(除金融資產投資公司設立的私募股權投資基金外)。
(5)對于理財公司而言,主要有以下幾點:
第一,不得直接或間接投資于主要股東的信貸資產及其受(收)益權。
第二,不得直接或間接投資于主要股東發行的次級檔資產支持證券。
第三,非機構理財產品不得直接或間接投資于不良資產受(收)益權。
第四,不得直接或間接投資于本公司發行的理財產品。
第五,可以再投資一層其他機構發行的資產管理產品,但所投資的資產管理產品不得再投資公募證券投資基金以外的資產管理產品。
3、組合投資與集中度約束
集中度約束主要體現在:(1)不得超過資產管理產品凈資產的一定比例(資管新規和理財新規為10%、結構化資金信托為20%、集合資金信托計劃為25%);(2)不得超過可流通股票或證券市值的一定比例(主要有15%和30%兩個比例)。進一步來看,資金信托的監管最為寬松,理財子公司次之。
同時,為規避同一資產發生風險波及多只產品,資管新規還規定同一金融機構發行多只資管產品投資同一資產的資金總規模不得超過300億元(若超出則需經金融監管部門批準)。

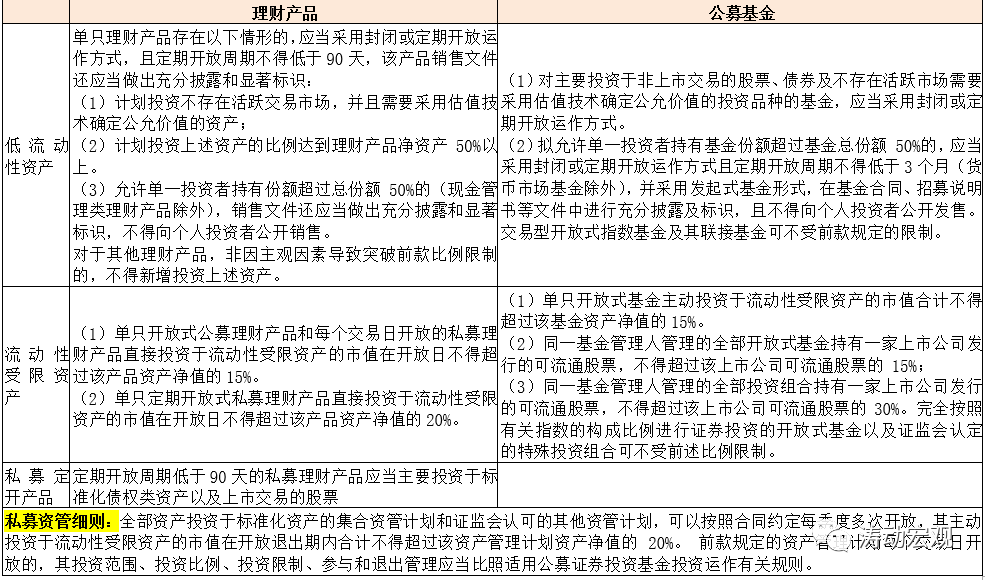
七、【關于非標債權類資產】大資管行業具體政策導向對比
(一)基本邏輯:非標債權類資產的影子銀行特征較為明顯
1、非標債權類資產是資管新規的重點,影子銀行特征明顯,即具有期限、流動性和信用轉換功能,同時透明度低、流動性弱以及常被用來規避宏觀調控政策(如投向限制性領域)和資本約束等監管要求。
為此資管新規主要通過限額管理、流動性管理、嚴格期限匹配等方面來約束資管產品投資非標,以避免資管業務淪為變相的信貸業務,防控影子銀行風險,縮短融資鏈條、降低融資成本。
2、與非標債權類資產相對應的標準化債權類資產具有等分化、可交易、信息披露充分、集中登記、獨立托管、公允定價、流動性機制完善、在經國務院同意設立的交易市場上交易等特征。
對非標債權類資產的討論具體可參見最全解析:標與非標的認定規則來了,這里不再贅述。
3、私募資管細則還要求投資標準化資產的資管計劃至少每周披露一次凈值,投資非標準化的資管計劃至少每季度披露一次凈值。
(二)資管產品投資非標債權的具體要求
針對資管產品投資非標債權,有如下要求:
1、金融機構不得為資產管理產品投資的非標準化債權類資產或者股權類資產提供任何直接或間接、顯性或隱性的擔保、回購等代為承擔風險的承諾。
2、資產管理產品直接或者間接投資于非標準化債權類資產的,非標準化債權類資產的終止日不得晚于封閉式資產管理產品的到期日或者開放式資產管理產品的最近一次開放日。
3、投資比例多明確為不得超過資管產品凈資產的35%,以及私募資管產品的最低投資金額不低于100萬元。但是,《信托公司資金信托管理暫行辦法(征求意見稿)》卻提出了30%和50%的不同比例要求,只不過目前還沒完全確定。
4、私募資管細則和保險資管細則還提出,投資于非標債權資產的資管計劃,合格投資者的最低投資金額限定于100萬元。

八、【關于流動性風險】大資管行業具體政策導向對比
(一)資管產品進行流動性風險管理的邏輯
1、《資管新規》明確,流動性風險管理辦法由各資管細分行業監管部門制定。截至目前,證監會已于2017年8月31日發布《公開募集開放式證券投資基金流動性風險管理規定》(證監會(2017)12號公告),《私募資管細則》對私募資管產品的流動性管理也做出了特別規定,而銀保監會亦于2021年12月10日發布了《理財公司理財產品流動性風險管理辦法》。
2、傳統資管業務主要通過滾動發行、集合運作、分離定價等方式進行資金池運作,這種情況下資管產品與資產之間并非一一對應,使得風險與收益既無法衡量,亦無法匹配,同時資金端的短期限特征亦容易放大資管產品的流動性風險。因此資管新規主要通過禁止資金池業務、加強產品久期管理(如規定封閉式資管產品期限不得低于90天)以及強調資管產品三“單”(單獨管理、單獨建賬、單獨核算)等方式來規范金融機構的資金池運作,控制流動性風險。

(二)流動性風險管理的主要工具
1、在認購風險應對方面,工具主要包括設定單一投資者認購上限、設定單日凈認購比例上限、拒絕大額認購、暫停認購等。
2、在贖回風險應對方面,工具主要包括延期辦理巨額贖回申請、暫停接受贖回申請、延緩支付贖回款項、收取短期贖回費、暫停產品估值、擺動定價等。此外,理財產品的贖回風險應對方面還包括設置贖回上限。
3、當然除以上認購與贖回層面的風險管理工具基本相同外,理財產品的流動性風險管理也更強調對投資組合的事前評估:
(1)投資者集中度管理,認購和贖回限制,出現對投資者重大不利影響事項時的應對措施,對巨額贖回的監測、管控和評估;
(2)投資組合的事前評估,對高流動性資產的投資比例設定下限,對低流動性資產的投資比例設定上限,投資資產的集中度限制,高風險資產的投資限制;
(3)壓力測試、應急計劃。
4、流動性風險管理的關鍵還在于資管產品持有流動性資產的比例。例如,私募資管細則要求集合資管計劃開放退出期內,要保持10%的高流動性資產。


九、【關于估值與打破剛兌】大資管行業具體政策導向對比
(一)非凈值型理財產品將加速退場、“偽凈值”產品將面臨清理整頓
1、在《資管新規》及配套細則的新監管格局下,政策層面正著力推動凈值化轉型進入沖刺期,非凈值型理財產品將加速退場,“偽凈值”產品將面臨清理整頓,破剛兌的理念正逐步形成(詳情參見非凈值型產品加速退場,偽凈值型產品面臨清理整頓)。本質上來看,剛性兌付偏離了資管產品“受人之托、代人理財”的本質,無形之中抬高了無風險利率水平,干擾資金價格,影響了貨幣政策傳導機制以及市場的作用,為此政策層面近年以來一直通過資管新規以及其它方式在推進剛性兌付的打破。
(1)要求金融機構不得承諾保本保收益、不得以任何形式墊資兌付。
(2)要求資管產品投資的金融資產堅持公允價值計量,同時強化產品凈值化管理,并由托管機構進行核算、外部審計機構審計確認。
(3)明示了剛性兌付的認定情形,包括但不限于違反凈值確定原則或采取滾動發行等方式保本保收益、自行籌集資金償付或委托其他機構代償等。
(4)加強懲處(如補繳存款準備金和存款保險保費)以及強化外部審計等。
2、2021年8月24日,銀保監會召集國有六大行開會,部署攤余成本法理財產品的后續安排,即2022年開始資管產品均將不能再使用攤余成本法估值。
(二)打破剛兌是市場共識,凈值化轉型則是大勢所趨
目前就整個大資管行業來看,資管新規、理財新規、中基協的估值指引以及中銀協的理財產品會計核算指引和理財產品核算估值指引算是針對資管產品估值最權威和最基本的指引性政策文件,且均鼓勵對資管產品以公允價值(含市價)方法進行估值。
(三)攤余成本法資管產品
資管新規正式實施之后,攤余成本法資管產品較為稀缺,亦成為資管機構爭搶的一類產品,目前仍在采用攤余成本法估值的資管產品主要包括貨基、現金管理類產品以及一些投資于資本債、優先股等工具的專戶委外產品,當然還包括一些投資于政金債等品種的攤余成本法債基產品。
以攤余成本法債基為例,政策明確規定需要以持有至到期作為投資策略以及持倉債券的到期日不得晚于該基金的下一個開放日,而攤余成本法債基之所以受追捧主要在于其具有免稅優勢、可以通過加杠桿提升收益以及采用“封閉管理+定期開放”的運作模式(不受“基金需保持不低于基金資產凈值5%的現金或到期日在一年以內的政府債券”這一限制)。之前攤余成本法債基主要指貨基,《資管新規》落地后,一些中長期純債型基金亦陸續嘗試以買入并持有到期的策略,采取攤余成本法估值。不過2020年4月以來,監管窗口指導,明確各家基金公司可以發行2只攤余成本法債基,且每只產品募集上限為80億元。

(四)資管產品主要的估值邏輯
1、對于權益類證券和固定收益類證券主要以公允價值為主,這里的估值方法要么參照估值日收盤價、最近交易日收盤價、估值技術或直接使用第三方估值結果(如中債登和中證登),其中基金主要采取份額凈值或日基金收益等標準。
2、對于長期停牌股票,均明確了指數收益法、可比公司法、市場價格模型法、現金流折現法、市場乘數法等傳統估值方法。
3、對于限售股票,均引入了流動性折扣,或引入看跌期權法。
4、對非上市股權,中基協和中銀協的估值方法也比較一致,均采用市場法(參考最近融資價格法、市場乘數法、行業指標法);收益法(現金流折現法和股利折現法);成本法(凈資產法)等常用的估值方法。
5、中銀協針對結構性理財還專門明確了估值指引,即采用蒙特卡洛模擬的方法對風險因子進行模擬,在模擬出標的資產未來價值后,根據合同中收益的分配規則確定在不同情況下可獲得的收益。重復以上步驟來生成大量的隨機路徑并計算出每條路徑對應可能收入現金流的折現值,這些現金流折現值的平均值即為該產品在估值日的公允價值。


十、大資管行業其它需要關注的幾個問題
(一)關于稅收
對于大資管行業而言,稅收問題的重要性和復雜性可能會超出想象。
1、大資管行業的應稅主體主要包括管理人、資管產品本身以及投資人等三類,稅種主要為增值稅和所得稅等兩大類。除個人投資者外,對于上述三類主體,需要進一步區分其組織形態,即公司制、合伙制與契約制。
(1)由于所得稅的征收會進行穿透,因此公司制企業的綜合稅負一般最高。
(2)在稅收優惠方面來說,一般合伙制企業會更靈活一些。
(3)若組織類型為合伙制或契約制,則需穿透至合伙人(或投資人)繳納所得稅、其本身不繳納所得稅。
(4)公司制與合伙制企業均需要繳納增值稅,契約制不需要。
2、按收益來源與類型進一步區分,一般情況下資管行業的收益來源主要包括股權投資收益、資產轉讓收益、資產收益權收益以及進行委貸或信托貸款所產生的利息等四大類。其中,保本類產品的投資人對收益應按照金融貸款服務繳納增值稅,當然現在大資管行業的產品已明確均為非保本。
3、管理人層面來看,主要包括公司制與合伙制兩類,其收入來源主要包括管理費、財顧咨詢費以及超額收益等。增值稅方面,公司制與合伙制相同;所得稅方面,只有公司制會涉及。這里特別需要關注超額投資收益的體現形式。
4、資管產品本身來看,考慮到合伙制企業層面不繳納所得稅、增值稅則與公司制企業相同,契約制合伙人層面不涉及稅收,因此這里僅以公司制企業為主。
5、資管產品的投資者來看,要比管理人、資管產品本身更復雜一些,特別是在所得稅方面。其中,個人投資者均須繳納所得稅,法人投資者在公司制下可以免繳所得稅(合伙制為25%)。


(二)關于凈資本(理財子公司與基金子公司類似、相對較寬松)
目前理財子公司、信托公司、券商、基金等均已引入凈資本監管理念,這有助于通過凈資本、風險資本來引導資管行業朝著規范的方向發展、避免盲目擴張。
雖然各類資管行業的凈資本與注冊資本起點要求不同(理財子公司最高),但一般均要求凈資本/凈資產、凈資本/風險資本分別不得低于40%和100%。

(三)關于風險資本(鼓勵投向標準化資產、理財子公司相對最寬松)
1、鼓勵投向標準化、不鼓勵自有資金投資信用債和理財產品
如果以風險系數來衡量,則可以看出標準化債權類資產、標準化股權類資產、標準化衍生品資產、公募基金以及現金等高流動性資產是監管最為鼓勵的,其風險系數均設定為0,但對其它類投向均設定不同的風險系數,導向上各有側重。
從自有資金來看,受限更多,但相對而言理財子公司自有資金能夠投資的品種要多于信托公司和基金子公司,但在風險系數設定上基本和基金子公司一致,且亦不鼓勵投向信用債以及自身發行的理財產品,明確鼓勵投向現金、利率債等、同業資金(主要指商業銀行及政策性銀行)等高流動性的資產。2、理財子公司與基金子公司的風險系數設置的對比
從具體風險系數的設計來看,理財子公司與基金子公司(一對多)最為接近,如標準化債權和標準化股權類資產的風險系數均為0,非標準化債權類資產均按照評級、擔保方式分別設定1.50%、2.00%和3%的風險系數進行設定,而在附加風險資本的系數設定上也均考慮跨境投資資產和結構化產品兩類進行設定(均為0.5%和1%)。
當然,二者也有不同,如自有資金投資政策性金融債的風險系數(理財子公司與基金子公司分別為0%和2%)、自有資金投資本公司發行的理財產品(理財子公司針對不同理財產品設定了具體的風險系數)、針對未上市企業股權的風險系數(理財子公司與基金子公司分別為1.50%和0.60%)等等。
需要說明的是,這里對未上市企業股權的風險系數設定理財子公司主要參照了信托公司(二者均為1.50%)。


(四)關于風險準備金(按照管理費收入的10%計提)
1、資管新規已經明確,資管業務屬于金融機構的表外業務(保本理財、結構性存款均要回表),需打破剛兌(即投資風險應由投資者自擔)。但是為了應對操作風險或其他非預期風險,需建立一定的風險補償機制(如計提相應的風險準備金或在資本計量時考慮相關風險因素)。
2、資管新規實施之前,各行業資管產品的風險準備金計提或資本計量要求有所差異,如銀行按照理財業務收入計量一定比例的操作風險資本、信托公司按照稅后利潤的5%計提信托賠償準備金,而券商資管計劃、公募基金、基金子公司特定客戶資管計劃以及部分保險資管計劃則按照管理費收入計提風險準備金。
3、為此資管新規統一了各行業資管產品的風險準備金計提要求,明確如下:
(1)金融機構應當按照資管產品管理費收入的10%計提風險準備金,或者按照規定計量操作風險資本或相應風險資本準備。風險準備金余額達到產品余額的1%時可以不再提取。
(2)風險準備金主要用于彌補因金融機構違法違規、違反資管產品協議、操作錯誤或技術故障等給資管產品財產或者投資者造成的損失。金融機構應當定期將風險準備金的使用情況報告金融管理部門。
(3)對于目前不適用風險準備金計提或資本計量的金融機構(如信托公司),則需要在具體細則中進行規范。
4、需要指出的是,對于貨基與現金管理類產品而言,風險準備金還有一些特別的約束,如政策層面明確同一理財公司(基金公司)采用攤余成本法進行核算的現金管理類產品(貨基)的月末資產凈值,合計不得超過其風險準備金月末余額的200倍。
(五)關于(智能)投顧
1、智能投顧:差異化規范
智能投顧是市場熱議的重點,目前國內推出智能投顧的機構也越來越多,不過本質上看運用人工智能技術開展智能投顧等業務的服務對象大多為長尾客戶,風險承受能力低、投資者適當性應尤為關注,特別是算法同質化以及算法的“黑箱屬性”極易造成順周期交易風險和政策風險。因此從目前來看,政策層面對智能投顧的考慮是偏謹慎的。例如,資管新規便將金融機構運用人工智能技術開展投資顧問和資管業務兩種情況,并進行了差異化規范:
(1)取得投顧資質的機構可以運用人工智能技術開展投顧業務,非金融機構不得借助智能投顧超范圍經營或變相開展資管業務。
(2)金融機構運用人工智能技術開展資管業務,不得夸大宣傳或誤導投資者,應當報備模型主要參數及資產配置主要邏輯,明晰交易流程,強化留痕管理,避免算法同質化,因算法模型缺陷或信息系統引發羊群效應時,應強制人工介入。
2、基金投顧:賣方向買方模式的轉變,試點機構持續擴容
前文已經指出只有取得投資顧問資質的機構才可以運用人工智能技術開展投顧業務。雖然基金投顧的普及是一段漫長的道路,但這應會在未來的大資管行業中起到重要作用。實際上早在2019年10月28日,證監會便發布《關于做好公開募集證券投資基金投資顧問業務工作的通知》,意味基金投顧試點正式開啟。截至2021年底,共有60家機構分三批獲得基金投顧牌照,具體包括26家基金公司、29家證券公司、3家銀行及3家第三方獨立代銷機構。
(1)基金投顧業務,具體是指具備資質的金融機構根據與客戶協議約定的投資組合策略,代客戶作出具體基金投資品種、數量和買賣時機的決策,并代客戶執行基金產品申購、贖回、轉換等交易申請的業務模式。
(2)基金投顧是典型的買方服務模式,其收費模式從傳統的“按申購贖回收費”調整為“按保有規模收費”。
(3)目前大資管行業中,主要有基金投顧、FOF產品賣方投顧以及智能投顧等四種方式從事類似的投顧業務,這四種模式具有一定差異,其中從事基金投顧、智能投顧的機構需要取得投資顧問資質。

(六)關聯交易:事先取得全部投資者同意、事后告知投資者和托管人
1、《資管新規》規定,金融機構不得以資管產品的資金與關聯方進行不正當交易、利益輸送、內幕交易和操縱市場,包括但不限于投資于關聯方虛假項目、與關聯方共同收購上市公司、向本機構注資等。
2、《私募資管細則》進一步規定:(1)關聯交易應事先取得全部投資者同意、事后告知投資者和托管人,并嚴格履行報告義務;(2)禁止將集合計劃資產投向管理人、托管人及前述機構的關聯方的非標準化資產;(3)禁止利用分級產品為劣后級委托人及其關聯方提供融資;(4)關聯方參與資管計劃的,證券期貨經營機構應當履行披露和報告義務,并監控資管計劃賬戶。
3、在自營賬戶、資管計劃賬戶之間的風險隔離機制建設方面,規定如下:
(1)《資管新規》明確“金融機構開展資管業務,應當確保資管業務與其他業務相分離,資管產品與其代銷的金融產品相分離,資管產品之間相分離,資管業務操作與其他業務操作相分離”。
(2)《理財公司理財產品流動性風險管理辦法》明確提出“嚴格本公司理財產品之間、理財產品與本公司及其關聯方之間的交易管理”。
(3)《私募資管細則》則要求“證券期貨經營機構的自營賬戶、資管計劃賬戶、作為投資顧問管理的產品賬戶之間,以及不同資管計劃賬戶之間不得發生交易,有充分證據證明進行有效隔離并且價格公允的除外”。
十一、【展望】大資管行業是最能體現金融生態演進的競合行業
(一)大資管行業涉及多個領域,是最能體現金融生態演進的一個領域,未來各資管行業將在統一的規則下公平運行、平等競爭,頭部分化的特征將因資管行業的存在而更加明顯。同時,考慮到不同資管行業的優劣勢存在明顯差異(如公募基金和私募基金更擅長權益投資、私募股權和創投基金更擅長股權投資、保險資管更擅長大項目和長期限項目、券商更擅長信用債投資、銀行更涉及債權類資產),不同資管機構在競爭之余選擇合作無疑是最好方式。
(二)在大資管行業的發展過程中,盡管爭議之聲不絕、小插曲不斷,但總的方向是明確的,即打破剛性兌付是長期趨勢,大資管行業進入到投研能力主導的時代已經到來,由監管套利而引致的通道業務和類信貸業務逐步萎縮已成定局,行業分化的特征將愈發明顯,基金行業持續主導、銀行理財奮起直追、信托自我革命與券商資管蹣跚前行的大資管行業格局已經形成,且會繼續深化。
注:文章為作者獨立觀點,不代表資產界立場。
題圖來自 Pexels,基于 CC0 協議
本文由“任博宏觀倫道”投稿資產界,并經資產界編輯發布。版權歸原作者所有,未經授權,請勿轉載,謝謝!

任博宏觀倫道 











