综合激情avI激情五月在线I色视频在线免费I日韩黄在线观看Iav免费网站在线观看I国产黄免费看I9免费视频Ia天堂中文在线

【專項研究】持有型不動產ABS與公募REITs的銜接路徑研究:基于培育機制與多層次市場的視角

聯合資信 聯合資信
2025-12-29 23:00 479 0 0
持有型不動產ABS作為“多層次REITs市場中間環節”“銜接Pre-REITs與公募REITs”的重要金融工具,其發展對構建多層次REITs市場,有效盤活資產具有重要意義。

作者:結構評級三部 宋旭 付亞琴 韓雨潮

來源:聯合資信

摘要

持有型不動產ABS作為“多層次REITs市場中間環節”“銜接Pre-REITs與公募REITs”的重要金融工具,其發展對構建多層次REITs市場,有效盤活資產具有重要意義。本文系統分析了持有型不動產ABS向公募REITs轉化的培育路徑。研究從政策框架與市場實踐出發,對比了兩者在資產準入、交易結構和運營要求等方面的差異,揭示了持有型不動產ABS作為“資產孵化器”的靈活性優勢。本文重點探討了通過擴募機制實現資產支持證券份額向公募REITs退出的可行路徑,并指出資產合規提升、結構轉換等關鍵挑戰,最后提出政策銜接建議,以構建“私募孵化、公募上市”的良性發展機制。

一、中國持有型不動產ABS的發展歷程、政策和市場情況

(一)發展背景及歷程

我國不動產金融市場已全面步入存量盤活的關鍵階段,政府與企業對構建多元化資產退出渠道的需求愈發迫切。在經濟結構深度調整與房地產市場從“增量擴張”向“存量運營”轉型的雙重背景下,盤活沉淀的存量資產不僅是企業緩釋經營風險、提升資產流動性的核心抓手,更是釋放國有資產效能、優化資源配置的重要路徑,而多層次REITs市場的構建與發展,正成為破解這一核心痛點的關鍵支撐。作為銜接資產端與資金端的重要樞紐,多層次REITs市場通過“Pre-REITs培育→持有型不動產ABS孵化→公募REITs上市”的全鏈條布局,為不同階段的存量資產提供了適配的流轉與融資工具:前期可通過Pre-REITs基金介入資產培育,中期依托持有型不動產ABS實現資產標準化與流動性提升,后期通過公募REITs完成市場化退出,形成“投融管退”的閉環。這種多層次架構既能有效匹配企業在資產不同生命周期的流動性訴求,也為國有存量資產的高效盤活提供了標準化、可持續的市場化路徑。

持有型不動產ABS作為“多層次REITs市場中間環節”“權益型資產支持證券”“銜接Pre-REITs與公募REITs”的重要金融工具,筆者梳理了重要節點的相關政策演進與市場實踐:

2023年2月,中國證券監督管理委員會(以下簡稱“證監會”)聯合國家發展和改革委員會(以下簡稱“發改委”)啟動不動產私募投資基金試點,允許設立專注于持有型不動產投資的私募基金,為Pre-REITs階段提供資金支持。

2023年4月,證監會相關負責人在北京市2023年基礎設施REITs產業發展大會上提出,研究探索發展私募REITs市場,推動公募REITs、持有型不動產ABS、Pre-REITs協調發展。

2023年9月,中國證券投資基金業協會(以下簡稱“中基協”)發布《私募投資基金備案指引第2號》,首次在規則中明確允許私募股權基金投資“不動產持有型資產支持證券”,為持有型不動產ABS提供了重要的機構投資者來源。

2023年12月,首單持有型不動產資產支持專項計劃“華泰-中交路建清西大橋持有型不動產資產支持專項計劃”于上海證券交易所(以下簡稱“上交所”)成功發行。該產品被定位為“Pre-REITs→持有型不動產ABS→公募REITs”三步走戰略的中間環節,兼具私募靈活性與資產孵化功能,納入“多層次REITs”框架,并定性為“權益型資產支持證券”,強調資產信用與運營能力。

2024年4月,上交所通過上證路演平臺對持有型不動產ABS的發展動態及政策進行宣講,明確了持有型不動產ABS 的核心發行要求:① 底層資產需為“持有運營且產生穩定現金流的不動產”(如商業地產、產業園區、收費公路等);②產品需為“權益型”(禁止設置剛性兌付條款);③ 信息披露需參照公募REITs標準,強化資產運營數據披露,為后續產品發行建立了實操框架。

2025年3月,《提振消費專項行動方案》提出支持消費、文旅等領域發行公募REITs,間接擴大持有型不動產ABS資產范圍。同時,《資產證券化業務管理條例(征求意見稿)》擬將私募REITs的資產范圍、現金流分派等納入規范。

2025年6月,上交所債券業務中心在《滬市持有型不動產資產支持證券產品示例(附業務問答)》中指出,持有型不動產ABS可銜接Pre-REITs和公募REITs,也可以為公募REITs儲備資產,為企業提供新的權益融資選擇,是構建多層次REITs市場的重要一環。其本質是“機構間資產上市權益產品”,核心功能與IPO和公募REITs一致,屬于標準化資產上市行為。

2025年11-12月,發改委明確推動公募REITs擴圍至城市更新設施、四星級及以上酒店、體育場館等領域,首次將超大特大城市甲級商務樓宇等商業辦公設施列為獨立資產大類;證監會同步發布《商業不動產投資信托基金(REITs)試點公告(征求意見稿)》,明確商業不動產REITs注冊及運營要求。公募REITs的資產擴圍與機制完善,有利于擴大持有型不動產ABS的資產池、提升估值與流動性,最終通過明確的轉板通道形成資本閉環。

(二)政策框架

截至2025年10月,持有型不動產ABS的政策框架初步形成,核心規則分布在上交所、中基協等多份文件及窗口指導中,具體如下:

51.png

(三)市場現狀

自2023年首單持有型不動產ABS項目成功發行以來,雖然在監管政策方面尚未出臺明確指引,但市場對于該類產品反響非常熱烈。持有型不動產ABS市場持續加速擴容。根據上交所和深圳證券交易所(以下簡稱“深交所”)公開披露信息,截至2025年12月12日,持有型不動產ABS共發行16單(上交所14單,深交所2單),規模合計383.92億元1。此外,上交所和深交所已受理/已反饋/已通過但未發行的持有型不動產ABS涉及45單,規模合計800.75億元。

已發行的持有型不動產ABS中,底層資產類型涵蓋交通基礎設施、商業中心、保障性租賃住房、數據中心、產業園、水務和能源基礎設施。其中,底層資產類型以交通基礎設施和商業中心為主,發行單數占比分別為25.00%、25.00%;發行規模占比分別為62.82%和15.83%。

52.png

二、持有型不動產ABS和公募REITs政策要求和實操安排的對比分析

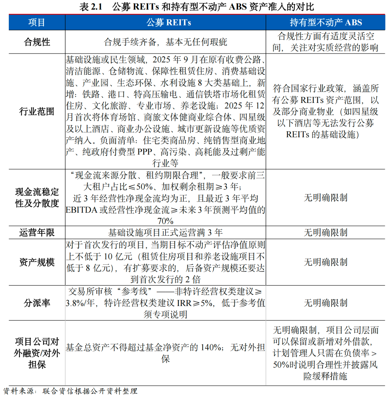
(一)底層資產的基本面比較

底層資產方面的對比表明,公募REITs對合規性、行業范圍、運營年限、現金流穩定性及分散度、分派率、對外融資和對外擔保方面均設有硬性規定;持有型不動產ABS的資產門檻更寬、條款更為靈活。對于持有型不動產ABS中運營成熟、現金流穩定且可持續的優質資產,其盈利質量基本可達公募REITs標準,但仍需在運營時效、合規瑕疵和杠桿方面預留資產培育的彈性,完成運營年限時間、補證、降杠桿后或可能切換至公募REITs賽道。

1.底層資產的政策要求

政策方面,公募REITs對資產的規模、現金流穩定性及分散度等方面有較為嚴格的要求,要求非特許經營權、經營收益權類基礎設施項目原則上運營3年以上、現金流持續穩定且來源合理分散、項目公司具有持續經營能力和專業經驗,每年凈現金流分派率原則上應不低于3.8%,以確保能夠產生持續穩定的現金流。持有型不動產ABS比公募REITs要求更為靈活,對于底層資產所屬行業、運營年限、資產規模、現金流穩定性及分散度、分派率均沒有硬性要求,總體符合“真實性、穩定性、機制有效性”的原則,其余交由市場自主判斷。就已發行的持有型不動產ABS,范圍涵蓋寫字樓、商業中心等公募REITs行業負面清單(初期負面清單,2025年12月1日已放開四星級及以上酒店、商業辦公設施等優質資產),并涉及規模不足、運營年限不足、IRR未達參考線的項目。對部分仍處于公募REITs行業負面清單的持有型不動產ABS,若未來過渡至公募REITs,需等待行業目錄繼續擴容;對硬性指標不達標的持有型不動產ABS,需要持續培育孵化,或增加擴募儲備以使指標符合監管要求條件。2025年12月1日,發改委出具的行業范圍清單(2025年版)已擴充商旅文體健商業綜合體、四星級及以上酒店、商業辦公設施、城市更新設施等優質資產,該舉措顯著降低持有型不動產ABS向公募REITs轉化的摩擦成本。

此外,持有型不動產ABS未限制項目公司的對外融資和對外擔保,上交所明確提出項目公司層面可以保留或新增對外借款,計劃管理人只需在負債率>50%時說明合理性并披露風險緩釋措施。若未來過渡至公募REITs,須將項目公司借款清償至杠桿上限以內并解除抵質押(如涉及),同時解除所有對外擔保。

53.png

2.基礎資產的合規性

基礎資產的合規性方面,公募REITs要求基礎資產的合規手續齊備,基本無任何瑕疵,同時提出對投資管理手續實行“三段式”處理:項目投資建設時無需辦理但按現行規定應當辦理的有關手續,應按當時規定把握,并說明有關情況;項目投資建設時應當辦理但現行規定已經取消或與其他手續合并的有關手續,如有缺失,應由相關負責部門說明情況或出具處理意見;按照項目投資建設時和現行規定均需辦理的有關手續,如有缺失,原則上應由相關負責部門依法補辦,確實無法補辦的應由相關負責部門出具處理意見。如項目曾進行改變功能用途的重大改擴建,應主要依據改擴建時的相關手續辦理情況判斷其投資管理合規性。于持有型不動產ABS而言,基礎資產合規方面仍需滿足界定清晰,具有法律依據,附屬權益內容明確;履行審批、核準、備案、登記等程序;權屬清晰,可特定化,且具備可轉讓性等。但不同于公募REITs基本無任何瑕疵的嚴格規定,上交所指引中明確持有型不動產ABS總體突出“資產信用”,重點強調資產的真實性和現金流穩定性,在資產的合規性方面有適度靈活空間。對于由于歷史原因導致權屬證照缺失等瑕疵情況,可以按照重要性原則具體把握,若其對項目穩定運營的影響不大,可以通過設置相關保障措施來緩釋風險。以已發行的持有型不動產ABS為例,部分底層資產的配套設施存在實際用途與規劃用途不一致的情況;或存在裝修改造未取得部分審批及驗收文件的情形。原始權益人通過出具承諾函,就未來可能受到相關主管部門處罰承諾積極配合補辦相應手續以及承擔相應行政處罰金額。存在細微合規瑕疵的持有型不動產ABS項目未來若過渡至公募REITs,則應遵循“應補盡補+無異議函”的原則,即通過補辦文件、出具承諾、剝離爭議資產等方式整改,并由當地主管部門出具書面意見。

3.底層資產的運營

從運營管理能力來看,上交所在持有型不動產ABS業務問答中明確提及,運營管理機構應具備不動產項目相關資產管理能力,計劃管理人可委托外部機構對底層資產進行運營管理,同時需在交易文件明確運營管理機構的評價體系和更換機制。從實操來看,持有型不動產ABS運營管理基本由專業團隊操盤,僅合作模式有差異:原團隊自管模式,計劃管理人考核監督,如“中信證券-越秀商業持有型不動產ABS”;原團隊+外部專家共管模式,專項計劃層面設立“資產運營決策委員會”,如“國君資管-無錫經濟開發區國家傳感信息產業園持有型不動產ABS”;全委托外部專業運營商模式,計劃管理人保留“隨時解聘與替換權”,如“遠景能源-河北魏縣恒朋風電場新能源持有型ABS”。無論采取何種運營管理模式,專項計劃均實現了所有權-運營權分離、考核+替換硬條款以保證底層資產的運營效率及收益水平。

公募REITs底層資產同樣要求專業化運營管理團隊,從實際案例來看,公募REITs在運營層面同樣存在“自管、共管、外管”三種模式,與持有型不動產ABS無差別。從項目公司層面來看,優質資產的項目公司已實現較好且穩定的盈利,自身和運營機構均具備持續經營能力。但是,持有型不動產ABS不限制項目公司的對外融資和對外擔保。一般實操中,項目公司將印鑒、賬務賬簿、U盾等重要相關實物、原件及控制權全部移交計劃管理人,由其代表股東通過相關決策機制決定項目公司融資或對外擔保等事項。

以目前實際發行情況來看,持有型不動產ABS底層資產選取均較為優質,主要系自項目問世以來交易所明確強調“資產信用”而非“主體信用”,同時重點關注底層資產現金流的穩定性和可持續性。因而持有型不動產ABS底層資產普遍具備良好的現金流和穩定的運營記錄,適合成為以公募REITs退出的潛在項目。

(二)相關參與機構的比較

通過對原始權益人和運營管理機構的職責與要求進行對比,相較于公募REITs,持有型不動產ABS則賦予了參與方更大的自主安排空間。

1.原始權益人

在公募REITs和持有型不動產ABS中對于原始權益人要求和區別主要集中在以下兩個方面,擴募能力和配售(自持)。

(1)擴募能力

根據《國家發展改革委關于進一步做好基礎設施領域不動產投資信托基金(REITs)試點工作的通知(發改投資〔2021〕958號)》,公募REITs要求原始權益人具有較強的擴募能力。擴募能力具體來說是指原始權益人以控股或相對控股方式持有、按有關規定可發行基礎設施REITs的各類資產規模(如高速公路通車里程、園區建筑面積、污水處理規模等)原則上不低于擬首次發行基礎設施REITs資產規模的2倍。由于要求首次發行基礎設施REITs的項目,當期目標不動產評估凈值原則上不低于10億元,因此公募REITs的原始權益人需要儲備20億元以上的可發行資產。此外,公募REITs優先支持有一定知名度和影響力的行業龍頭企業的項目,因此對原始權益人本身資質也有一定的要求。

根據《關于試點公司債券續發行和資產支持證券擴募業務有關事項的通知(上證發〔2025〕71號)》《上海證券交易所資產支持證券掛牌條件確認規則適用指引第2號——大類基礎資產(上證發〔2022〕165號)》,持有型不動產ABS可以進行擴募,目前多數的持有型不動產ABS均設置有相應的擴募條款,但在申報階段未對原始權益人擴募能力做相應的要求。9月30日,建信住房租賃基金持有型不動產資產支持專項計劃(以下簡稱“建信長租ABS”)在上交所完成首次擴募,本次擴募的成功發行標志著持有型不動產ABS正式打通擴募路徑。

(2)配售(自持)

根據《上海證券交易所公開募集基礎設施證券投資基金(REITs)業務辦法(試行)》,公募REITs原始權益人或其同一控制下的關聯方參與基礎設施基金份額戰略配售的比例合計不得低于本次基金份額發售總量的20%,其中基金份額發售總量的20%持有期自上市之日起不少于60個月,超過20%部分持有期自上市之日起不少于36個月,基金份額持有期間不允許質押。在實踐操作中,基于資產管理和資本運作的不同需求,原始權益人及其關聯方對REITs份額的自持比例呈差異化分布。影響因素主要包括對底層資產控制權的預期、在會計處理上對資產并表的預期,以及向市場傳遞信號積極程度預期等。從已發行的公募REITs來看,原始權益人參與戰略配售的比例均值顯著高于20%,達到36.82%。

持有型不動產ABS則不存在戰略配售問題,采用平層涉及,突破了交易所其他資產證券化產品的原始權益人需自持一定比例的要求,不強制要求自持比例。在實際操作中,多數持有型不動產ABS原始權益人均選擇自持一定的比例,但自持比例受各產品的交易條款設置及其他市場因素影響存在差異。

2.運營管理機構

(1)公募REITs

根據《公開募集基礎設施證券投資基金指引(試行)》第四十條,外部管理機構應當按照《證券投資基金法》第九十七條規定經中國證監會備案,并持續符合下列要求:首先,具有符合國家規定的不動產運營管理資質(如有);其二,具備豐富的基礎設施項目運營管理經驗,配備充足的具有基礎設施項目運營經驗的專業人員,其中具有5年以上基礎設施項目運營經驗的專業人員不少于2名;其三,公司治理與財務狀況良好;最后,需滿足中國證監會規定的其他要求。

基金管理人可以設立專門的子公司承擔基礎設施項目運營管理職責,也可以委托外部管理機構負責。運營管理機構的主要職責包括:1)基礎設施項目購買足夠的財產保險和公眾責任保險;2)制定及落實基礎設施項目運營策略;3)簽署并執行基礎設施項目運營的相關協議;4)收取基礎設施項目租賃、運營等產生的收益,追收欠繳款項等;5)執行日常運營服務,如安保、消防、通訊及緊急事故管理等;6)實施基礎設施項目維修、改造等;運營管理職責。基金管理人委托外部管理機構運營管理基礎設施項目的,應當自行派員負責基礎設施項目公司財務管理。基金管理人與外部管理機構應當簽訂基礎設施項目運營管理服務協議,明確雙方的權利義務、費用收取、外部管理機構考核安排、外部管理機構解聘情形和程序、協議終止情形和程序等事項。

考慮到業務需要和基金管理人的特點,公募REITs的運營管理機構和原始權益人一般為同一公司、母子公司或同一控制人。

(2)持有型不動產ABS

目前持有型不動產ABS參照公募REITs,同樣引入了運營管理機構,但目前并未就運營管理機構有強制性要求,不過根據目前已經發行的項目來看,與公募REITs相同,運營管理機構和原始權益人一般為同一公司、母子公司或同一控制人。

(三)交易結構設計的比較

交易結構的對比表明,公募REITs采用多層架構以滿足監管要求,在杠桿使用上審慎且有明確上限;而持有型不動產ABS因“私募”屬性,結構更為簡化直接,在融資條款設計上更為靈活。

1.基本結構

目前,我國已經發行的公募REITs產品采用“公募基金+專項計劃+項目公司”的三層結構。這種結構設計主要是為了規避《中華人民共和國證券投資基金法》對公募基金不能直接投資非上市公司股權的限制。根據《公開募集基礎設施證券投資基金指引(試行)》(以下簡稱“《指引》”),公募REITs要求80%以上基金資產投資于基礎設施資產支持證券,并持有其全部份額;基金通過基礎設施資產支持證券持有基礎設施項目公司全部股權。公募基金通過資產支持證券和項目公司等載體取得基礎設施項目完全所有權或經營權利。公募基金采取封閉式運作,收益分配比例不低于合并后基金年度可供分配金額的90%,每年至少分配一次。

持有型不動產ABS由于“私募”屬性,通常為“專項計劃+項目公司”的兩層架構。在資產控制的前提下,允許不持有項目公司的全部股權,但至少應持有70%以上。此外,持有型不動產ABS在收益分派上允許根據投資人的需求進行靈活定制。從目前已經發行的產品來看,收益分配的頻率以按年和半年為主。部分產品具有“傾斜分配”和“業績對賭”的補充現金流安排。其他公募REITs和持有型不動產ABS的對比詳見下表。

54.png

2.外部貸款

公募REITs在公募基金層面可以通過借款(如銀行貸款、發行債券等)來補充資金,主要用來實施擴募、改造或維修現有項目等。目前《指引》中有硬性規定的杠桿率上限“基金總資產不得超過基金凈資產的140%”,據此可以推斷出杠桿率上限=總負債/總資產≤(140%-100%)/140%≈28.57%,這是一個相對保守和安全的杠桿水平。此外,在進行基礎設施項目收購時,公募REITs可新增的借款金額不得超過基金凈資產的20%,這是一個專門為擴募活動設置的、比日常運營更為嚴格的債務上限。期限上來看,實操中的公募REITs借款期限從3年到15年都有。長期限借款(如10年、15年)通常是經營性物業抵押貸款,用于置換項目收購時遺留的長期存量負債。這類貸款期限與資產長期現金流匹配,目的是優化資本結構。中短期貸款(如1年、3年):多為流動資金貸款,用于支付日常運營、養護、維修改造等經營性支出。除了比例限制,監管對公募基金層面的借款還有一系列操作性規定:首先是借款用途的嚴格限制,即借款只能用于上述提到的特定目的活動(如擴募、維護等),不能用于支付日常管理費用或分紅。其次是程序性的要求,發生借款行為需要經過基金管理人內部決策和公告,重大借款還需召開基金份額持有人大會審議。

持有型不動產ABS允許項目公司層面配備一定比例的杠桿,以提高產品的收益水平,杠桿比例大概是50%左右,杠桿比例相較于公募REITs有一定的提升。此外借款的期限和借款用途均沒有明確的要求。目前市場上已經發行的高速公路類持有型不動產ABS的杠桿率一般在50%左右,借款期限較長,達到5~8年。

無論是公募REITs還是持有型不動產ABS,合理的杠桿率在一定條件下可以提升凈資產收益率(ROE),從而直接關系到投資人可供分配金額和分派收益率,這是吸引投資者的生命線。但上述的正面效應成立有一個絕對重要的前提:資產回報率(ROA或Cap Rate)必須持續高于債務的融資成本。理想情況下:資產率回報率>債務利率從而產生正杠桿,從而ROE被提升。若資產收益率<債務利率,杠桿不僅不能提升ROE,反而會侵蝕權益回報,甚至導致虧損。

另外加杠桿進行的擴募收購優質資產可做大資產規模、分散風險。兩類產品的成長路徑主要都是通過不斷收購新的優質資產來實現。如果僅依賴留存收益或增發新股,擴張速度較慢。而通過適度舉債,兩類產品都可以快速收購能產生正現金流的資產,運營得當的前提下可以適度增厚投資者的可供分配金額,從而提升ROE和單位份額的價值。

3.股債比例

公募REITs和持有型不動產ABS:兩種產品在構建“股+債”結構的方式上極為類似,形成股權的方式通常有兩種,第一種為原始權益人新設一個SPV,由SPV持有項目公司的股權(并發放股東借款),股債搭建完成后,由項目公司將SPV反向吸收合并(項目公司繼承SPV的債權債務);第二種為專項計劃直接受讓項目公司股權。形成債權的方式通常有四種:第一種是最為簡單直接的方式,即以募集資金通過專項計劃直接向項目公司發放股東借款;第二種方式為調整會計政策的模式;第三種方式為減資形成股東應收款方式;第四種為股權轉讓遞延支付的方式。

上述兩種形成股權的方式是公募REITs和持有型不動產ABS都常采用的方式。而構建債權上,公募REITs從實際案例來看,以項目公司情況、發行人財務政策等多方面出發去考慮選擇實際的構建方案。持有型不動產ABS多以上述第一種方式或者第三種方式來構建債權。因此,從“股債比例”的搭建來看,兩類產品的操作方法一致,可以考慮將已經搭建好架構的持有型不動產ABS為藍本直接發行公募REITs。

4.補充現金流安排

公募REITs的某些產品存在針對特定情況和特定期間(通常為上市后3~5年)的補充現金流安排,主要是為了在資產上市初期或遇到特定風險時,增強投資者信心,平滑現金流波動。自2024年嘉實物美消費REIT首次引入現金流補償機制以來,該類安排在公募REITs市場中呈現快速發展態勢。常見的機制有以下幾類:

55.png

具體來說,基金端可供分配金額補償:以嘉實物美消費REIT為例,該基金承諾2024年至2028年五個完整會計年度為投資者實現的預期可供分配金額分別為6700萬元、6960萬元、7279萬元、7504萬元和7690萬元。如任一年度實際可供分配金額未達預期,物美商業將自愿放棄所持基金份額(自持比例51%)在該年度應獲取的全部或部分可供分配金額,使其他投資者能基于預期分配金額和持有份額比例獲得相應分配。這種模式直接保障了基金端的可供分配金額,補償上限為原始權益人持有份額對應的可供分配金額。底層資產EBITDA補償:招商基金蛇口租賃住房REIT采用了此類模式,承諾若林下項目前三個自然年度實際EBITDA低于預算EBITDA,將優先扣減運營管理機構的基本服務費,剩余業績差額由原始權益人進行特殊賠償。這種模式的補償不直接作用于基金分紅,因EBITDA到基金可供分配金額還需經過應收應付項目變動、資本性支出等多項調整,補償效果相對間接。第三種為特定風險事件補償:此類機制通常在REITs上市后為應對特定風險事件而增設。如嘉實京東倉儲基礎設施REIT在武漢項目更換新租戶后租金單價下降,導致租期內租金收入預計下降1821.78萬元,該差額通過運營管理機構降低物業相關費用、減免部分運營管理費用等方式彌補。類似地,華安張江產業園REIT針對租戶哲庫科技提前退租,約定由原始權益人承擔因提前退租導致的租金損失差額。

在公募REITs發行中,原始權益人作為底層資產的運營者,對資產的歷史經營情況、潛在風險及未來盈利能力擁有更為充分的信息,而投資者主要依賴招募說明書等公開披露信息進行投資決策,處于信息劣勢地位。補充現金流安排通過綁定原始權益人的承諾責任,有效降低了信息不對稱帶來的風險。當原始權益人承諾未來特定期間內的業績水平并承擔未達標的補償責任時,其高估資產現金流的動機受到制約,因為這可能在未來導致巨大的補償成本。此外,根據委托代理理論,公募REITs存在多層委托代理關系,投資者(委托人)將資金委托給基金管理人,基金管理人再將底層資產委托給運營管理機構負責日常運營。在這種結構下,運營管理機構(代理人)可能有不同于投資者的利益目標從而導致道德風險。補充現金流安排通過約束運營管理機構的行為,部分緩解了委托代理問題。

持有型不動產ABS的補充現金流安排主要有兩種模式,一種是專項計劃端的“傾斜分配”,類似于公募REITs中的“基金端可供分配金額補償”,即原始權益人及其關聯方放棄自持部分的全部或部分可供分配金額,使得外部投資者能獲得對應的目標收益率。第二種補充現金流安排是直接補充到底層資產收入端,類似于公募REITs中的“底層資產EBITDA補償”。但需注意的是,持有型不動產ABS的補充現金流安排的期限相對較長,一般能覆蓋專項計劃整體存續期限的前2/3對應的時間。

(四)持有型不動產ABS和公募REITs收益指標的對比

在收益指標層面,兩類產品均關注內含報酬率(IRR),相較于公募REITs,持有型不動產ABS的收益表現則更依賴于個性化的交易條款設計。

1.公募REITs

根據《國家發展改革委關于進一步做好基礎設施領域不動產投資信托基金(REITs)試點工作的通知(發改投資〔2021〕958號)》《上海證券交易所公開募集基礎設施證券投資基金(REITs)規則適用指引第1號——審核關注事項(試行)》,基礎設施項目為特許經營權、經營收益權類的,基金存續期內含收益率(IRR)原則上不低于5%;基礎設施項目為非特許經營權、經營收益權類的,預計未來三年每年凈現金流分派率原則上不低于3.8%??梢钥闯?,目前公募REITs的收益指標以現金流分派率和內含報酬率為主,其中現金流分配率為當期收益指標,衡量的是當期現金分紅與收益率;內含報酬率(IRR)是一個相對綜合的指標,結合了投資者持有期間的全部分紅現金流和期末資產價值變動,反映了投資者從買入到賣出的整體年化收益率的預期。

2.持有型不動產ABS

我司目前對于持有型不動產ABS的收益測算與公募REITs類似,主要以內含報酬率(IRR)作為判斷收益的主要依據,輔助結合未來可供分配現金流對投資本金的覆蓋倍數及投資回收期。

整體來看,公募REITs及持有型不動產ABS,由于其均偏向權益屬性,故兩者在評價指標方面差異不大,均關注于底層資產的收益分配情況,主要區別在于凈現金流分派率上。具體而言,IRR均是以期初募集規模和各期可供分派現金流作為計算的相關依據,來計算底層項目的收益水平,不過由于部分持有型不動產ABS項目在交易條款設置的過程中會設置有傾斜分配機制,因此常會出現外部投資人收益高于內部投資人的情形,而公募REITs通常不帶有該類條款,僅在資產上市初期或遇到特定風險時做此項安排。

凈現金流分派率的計算上,公募REITs以年度可供分配現金流除以目標不動產評估凈值來計算分派率,由于評估值所適用期限較短的關系,該項指標對遠期收益的參考性較弱。此外,從投資人的角度,分派率與持有的證券價格存在著直接的關系,若投資人在二級市場以溢價的水平來購買了相應的證券,該投資人的分派率水平也會受到相應的影響。鑒于此,由于持有型不動產ABS為機構間的私募產品,投資人間的交易價格通常不公開,因此相應的分派率水平也會存在差異,難以作為一個統一的量化指標。

三、持有型不動產ABS培育至公募REITs的銜接方式、難點和未來展望

(一)銜接的方式

筆者認為,當前銜接的主要構想是通過公募REITs的擴募機制收購資產支持證券份額來實現退出,該路徑在政策簡化支持下具備理論可行性,但尚未有成熟案例,具體操作細節有待探索;此外,在底層資產條件成熟的情況下,由發行主體回購后再進行公募REITs融資,政策支持的情況下,亦可考慮以公募REITs融資資金直接購入底層資產,持有型不動產ABS投資人以資產出售的方式完成退出。

公募REITs的發行審批流程較長且對于資產的要求較持有型不動產ABS也更高,理論上,企業可以先通過發行持有型不動產ABS搭建“股+債”結構的同時培育其收益與規模使底層資產可以達到發行公募REITs產品的要求。

目前已經發行的持有型不動產ABS在退出機制方面主要設置三種,一種是通過開放退出機制;二是通過優先收購機制;三是預留了公募方案。在持有型不動產ABS中,通常會設置定期開放退出的機制。不過,這種退出方式往往設定了上限。例如,在富國資產-首創水務持有型不動產ABS的案例中,就規定了“單次退出上限初始募集規模的10%”。這意味著在開放期內,并非所有投資者都能隨時無條件退出,可能需要遵循一定的比例和順序。這種退出方式不能和公募REITs實現有效的銜接。第二種退出機制通常是賦予發行主體同等條件優先回購的權利。行權價格在滿足投資人收益的前提下即為“豁免表決的行權價格”,由發行主體回購后持有底層資產或發行其他產品進行融資。所以在這種退出方式下,發行人可以選擇優先收購后繼續發行公募REITs。第三種退出機制與公募REITs發行鏈接最為緊密,但目前市場上尚未看到具體的操作和銜接細節,僅是當決定利用公募REITs實現退出時需要召開資產支持證券持有人大會,由有表決權的持有人予以同意。筆者通過思考,認為擴募收購是持有型不動產ABS通過公募REITs退出的一個可行機制。2025年國家發改委辦公廳發布的《關于進一步做好基礎設施領域不動產投資信托基金(REITs)常態化申報推薦工作的通知》進一步簡化了擴募新購入項目的流程,將申報周期由首發上市后滿12個月縮短至6個月,并支持購入“具有關聯性的不同行業領域項目”,為持有型不動產ABS通過公募REITs退出創造了更為有利的政策環境。在此路徑下,已上市的公募REITs可通過擴募融資,直接收購持有目標資產的資產支持證券份額,實現資產的組合注入。

(二)難點與未來展望

盡管持有型不動產ABS在資產準入、交易結構上具有靈活性,為其向公募REITs的平穩過渡奠定了基礎,但這一培育轉化路徑仍面臨多重挑戰,其成功實施需克服以下核心難點:

其一,資產合規性與運營標準提升存在顯著障礙。部分持有型不動產ABS在孵化階段可能為追求效率或受歷史條件所限,在資產權屬、土地性質、規劃建設手續、稅務繳納等方面存在不同程度的遺留問題或合規瑕疵。然而,公募REITs作為公開上市的標準化產品,監管機構對其底層資產的合規性要求極為嚴格,要求資產權屬清晰、證照齊全、合法合規運營。因此,在申報公募REITs前,原始權益人必須投入大量資源對資產進行徹底的合規性梳理與整改,此過程耗時漫長、成本高昂,且存在無法徹底解決而導致前功盡棄的風險。此外,公募REITs對底層資產的規模、收益穩定性及運營管理水平設有明確門檻,這要求發行ABS計劃的資產不僅需要“合規化”,還需通過持續的主動管理實現“規模化”和“優質化”的培育躍升,對原始權益人的資產整合與運營能力構成了嚴峻考驗。

其二,交易結構轉換面臨極高的復雜性與協調成本。從持有型不動產ABS的“專項計劃+項目公司”兩層架構,轉向公募REITs強制要求的“公募基金+資產支持證券+項目公司”三層架構,絕非簡單的結構套疊。這一過程涉及截然不同的監管體系(從交易所資產證券化產品監管到更為嚴格的公募基金與基礎設施項目雙重監管)、復雜的稅務籌劃(需重新評估并優化多層結構下的稅負)、以及關鍵職責的重新劃分。原有的持有型不動產ABS計劃管理人與公募REITs的基金管理人、運營管理機構之間的職責銜接與移交尤為關鍵,包括財務核算體系變更、運營決策機制重塑、信息披露義務升級等。同時,公募REITs要求原始權益人參與戰略配售并長期鎖定份額,這對其資金安排和資本戰略產生了直接約束,需要在轉換方案中精密設計以平衡各方利益。

其三,有效、可預期的退出機制尚屬空白,市場實踐滯后于理論構想。盡管按照筆者的思考,通過“公募REITs擴募收購實現持有型不動產資產支持證券份額退出”在理論上是理想的銜接路徑,但市場上完全缺乏成熟的、可復制的先例。這一空白的核心在于缺乏標準化的操作流程與明確的監管指引。具體挑戰包括:如何公允地評估并確定有型不動產資產支持證券份額的收購對價,以同時滿足原資產支持證券投資者退出收益要求和公募REITs現有份額持有人的利益;如何設計詳盡的方案并召開持有人會議,以通過復雜的重組決議;在監管層面,此類涉及已上市公募基金收購私募證券的復雜交易,其審核要點、信息披露標準和決策周期均存在不確定性。

展望未來,為推動“私募孵化、公募上市”的良性循環真正貫通,需從政策與市場兩端協同發力。在政策層面,監管機構有必要出臺更具操作性的專項銜接指引,明確銜接的估值原則、審批流程、信息披露等關鍵細則,穩定市場預期。同時,可考慮適度拓寬公募REITs的資產準入范圍,將更多經持有型不動產市場充分培育和驗證的優質商業地產等業態納入試點,激活多層次市場的聯動功能。在市場實踐層面,應鼓勵原始權益人樹立長期戰略,在發行持有型不動產資產支持證券之初即前瞻性地對標公募REITs標準進行資產篩選、合規構建與運營管理體系建設。市場參與各方應積極探索并落地首批示范性案例,破解從理論到實踐的關鍵瓶頸,最終形成一條清晰、可控、高效的資產上市通路,從而全方位盤活存量不動產,拓寬權益型融資渠道。

綜上所述,打通持有型不動產ABS至公募REITs的轉化通道,是深化我國多層次REITs市場建設的關鍵。通過政策指導與不斷實踐,有望形成“私募孵化、公募上市”的良性循環,從而有效盤活存量資產,拓寬權益融資渠道。

參考文獻

[1]《國家發展改革委關于進一步做好基礎設施領域不動產投資信托基金(REITs)試點工作的通知》(發改投資〔2021〕958號)

[2]《關于進一步做好基礎設施領域不動產投資信托基金(REITs)常態化申報推薦工作的通知》(2025年發布)

[3]《公開募集基礎設施證券投資基金指引(試行)》(證監會公告〔2020〕54號)

[4]《上海證券交易所公開募集基礎設施證券投資基金(REITs)業務辦法(試行)》

[5]《上海證券交易所公開募集基礎設施證券投資基金(REITs)規則適用指引第1號——審核關注事項(試行)》

[6]《上海證券交易所資產支持證券掛牌條件確認規則適用指引第2號——大類基礎資產》(上證發〔2022〕165號)

[7]《關于試點公司債券續發行和資產支持證券擴募業務有關事項的通知》(上證發〔2025〕71號)

[8]魏詩博,劉玉婷,等.淺析類REITs培育至公募REITs要點——以消費基礎設施為例

[9]《滬市持有型不動產資產支持證券產品示例(附業務問答)》

[10]《基礎設施領域不動產投資信托基金(REITs)項目行業范圍清單(2025年版)》(發改辦投資〔2025〕991號)

[11]《關于試點公司債券續發行和資產支持證券擴募業務有關事項的通知》(上證發〔2025〕71號)

[12]《不動產抵押貸款債權資產證券化業務盡職調查工作細則》(中國證券投資基金業協會)

[13]《私募投資基金備案指引第2號——私募股權、創業投資基金》

[14]《基礎設施領域不動產投資信托基金(REITs)項目行業范圍清單(2025年版)》

[15]《公開募集基礎設施證券投資基金指引(試行)》

[16]《公開募集基礎設施證券投資基金(REITs)規則適用指引第1號——審核關注事項(試行)(2024年修訂)》

[17]《國家發展改革委關于規范高效做好基礎設施領域不動產投資信托基金(REITs)項目申報推薦工作的通知發改投資》(〔2023〕236號)

[1]含擴募發行產品。

注:文章為作者獨立觀點,不代表資產界立場。

題圖來自 Pexels,基于 CC0 協議

本文由“聯合資信”投稿資產界,并經資產界編輯發布。版權歸原作者所有,未經授權,請勿轉載,謝謝!

原標題: 【專項研究】持有型不動產ABS與公募REITs的銜接路徑研究:基于培育機制與多層次市場的視角

聯合資信

中國最專業、最具規模的信用評級機構之一。 業務包括對多邊機構、國家主權、地方政府、金融企業、非金融企業等各類經濟主體的評級,對上述經濟主體發行的固定收益類證券以及資產支持證券等結構化融資工具的評級,以及債券投資咨詢、信用風險咨詢等其他業務。

196篇

文章

10萬+

總閱讀量

特殊資產行業交流群
推薦專欄
更多>>
  • 金誠同達
    金誠同達

    金誠同達成立于1992年,總部位于北京,在上海、深圳、合肥、杭州、南京、成都、西安、沈陽、濟南設有分所,并在日本東京設有辦事處。今天,金誠同達已發展成為中國境內極具規模、最富活力的律師事務所之一。 在諸多業務領域,金誠同達都已成為行業里的領頭軍,能夠為客戶提供全方位、多層次、個性化的優質法律服務,業務范圍涵蓋公司設立與合規、資本市場、金融、保險、信托、房地產、項目融資、基礎建設、PE/VC、資產管理、并購、稅務、知識產權、互聯網、反壟斷、勞動法、訴訟與仲裁以及境外投資、外商投資、國際貿易、WTO爭端解決、跨境爭議解決等。

  • 睿思網
    睿思網

    作為中國基礎設施及不動產領域信息綜合服務商,睿思堅持以專業視角洞察行業發展趨勢及變革,打造最具公信力和影響力的垂直服務平臺,輸出有態度、有銳度、有價值的優質行業資訊。

  • 睿博恩重生筆記
    睿博恩重生筆記

    專注企業債務紓困與價值重組的實戰筆記?服務銀行、AMC、政府平臺及民營企業?涅槃貸 3.0 開創踐行者?以 “鐵算盤、鐵賬本、鐵規章” 重塑信用。

  • 小債看市
    小債看市

    最及時的信用債違約訊息,最犀利的債務危機剖析

  • 路數
    路數

    要有光,要讓房企更公開透明

  • 債市邦
    債市邦

    一位債市從業人員的市場觀察,僅為個人總結,不代表所在機構任何意見。微信號: bond_bang

微信掃描二維碼關注
資產界公眾號

資產界公眾號
每天4篇行業干貨
100萬企業主關注!
Miya一下,你就知道
產品經理會及時與您溝通