金誠同達成立于1992年,總部位于北京,在上海、深圳、合肥、杭州、南京、成都、西安、沈陽、濟南設有分所,并在日本東京設有辦事處。今天,金誠同達已發展成為中國境內極具規模、最富活力的律師事務所之一。 在諸多業務領域,金誠同達都已成為行業里的領頭軍,能夠為客戶提供全方位、多層次、個性化的優質法律服務,業務范圍涵蓋公司設立與合規、資本市場、金融、保險、信托、房地產、項目融資、基礎建設、PE/VC、資產管理、并購、稅務、知識產權、互聯網、反壟斷、勞動法、訴訟與仲裁以及境外投資、外商投資、國際貿易、WTO爭端解決、跨境爭議解決等。
作者:公用評級四部 楊依水
來源:聯合資信
摘要
《中共中央關于制定國民經濟和社會發展第十五個五年規劃的建議》(以下簡稱“十五五規劃”)在城市發展、鄉村振興、基礎設施、國有資產盤活、區域布局、財政金融等關鍵領域明確了核心目標與實施路徑,為城投行業未來發展方向提供了政策指引。
“十五五”時期,城投行業維持“轉型”與“化債”的基調不變,具體實施路徑將以十五五規劃為導向,突出高質量發展。城投公司應圍繞傳統領域“存量提質”,同時參與新興產業投資或產業載體搭建,挖掘市場化轉型空間,加大國有資產盤活力度,促進轉型發展及債務化解。“十五五”時期城投化債將延續“十四五”期間政策導向,通過搭建智慧監管平臺加強對城投債務控增化存的管控,堅持將化債與轉型深度結合,推動城投公司加快市場化轉型、提升自身造血能力,最終形成以化債促發展、以發展助化債的良性循環。
一、政策導向
十五五規劃圍繞經濟社會高質量發展轉型,在城市發展、鄉村振興、基礎設施、國有資產盤活、區域布局、財政金融等關鍵領域明確了核心目標與實施路徑,可為城投行業未來發展方向提供政策指引。
2025年10月23日,黨的二十大通過了《中共中央關于制定國民經濟和社會發展第十五個五年規劃的建議》(以下簡稱“十五五規劃”),制定背景植根于我國經濟社會發展進入新階段的現實需求與戰略考量,2020年以來,面對國內外復雜形勢,我國經濟在“十四五”期間實現了中高速增長與結構優化的雙重目標,但同時也暴露出區域發展不平衡、傳統產業動能減弱、綠色低碳轉型壓力增大等深層次矛盾。“十五五”時期在我國基本實現社會主義現代化進程中具有承前啟后的重要地位,十五五規劃堅持穩中求進工作總基調,堅持以經濟建設為中心,以推動高質量發展為主題,以改革創新為根本動力,分領域部署了“十五五”時期的戰略任務和重大舉措,明確從產業發展、科技創新、國內市場、經濟體制、對外開放、鄉村振興、區域發展,到文化建設、民生保障、綠色發展、安全發展、國防建設12個重點領域的思路和重點工作,將“城市高質量發展”“美麗中國建設”“財政可持續性”“顯著提升科技創新水平”等關鍵議題納入頂層設計,力求在穩增長、提質量、強創新、促改革、惠民生等方面實現預期成效。
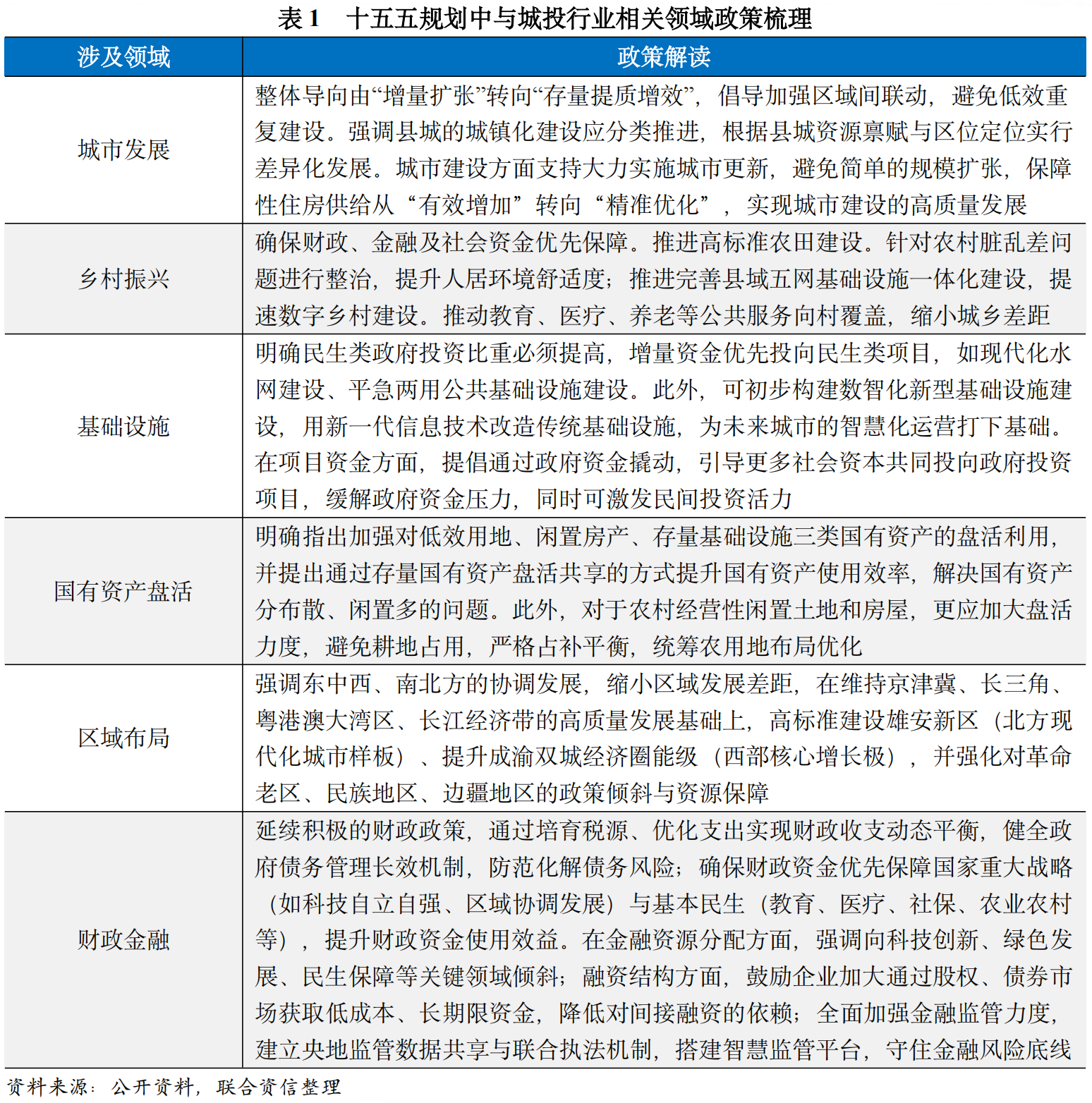
城投行業相關方面,十五五規劃在城市發展、鄉村振興、基礎設施、國有資產盤活、區域布局、財政金融等關鍵領域明確了核心目標與實施路徑,可為城投行業未來發展方向提供政策指引。

整體看,“十四五”時期,在我國推進經濟產業轉型、強化債務風險防控和加快新型城鎮化建設的背景下,城投行業呈現出債務監管收緊、投資重點保障、轉型探索多元、整合重組加速一系列新的運行特征,形成了以“轉型”和“化債”為基調的發展方向,但暴露出市場化轉型不深入、國資運營效率不高、債務期限結構錯配等新的問題,有待“十五五”期間改善解決。根據十五五規劃,“十五五”時期我國經濟社會發展將聚焦高質量發展轉型,城鎮化建設應摒棄粗放擴張,轉向“存量提質、分類差異”,推進農村現代化建設,加大存量國有資產盤活力度、倡導存量基礎設施更新改造,財政資金、社會資金、金融資源應傾向民生保障、鄉村振興、新質生產力項目,同時縮小區域發展差距、嚴守財政金融風險。
二、“十五五”時期城投行業發展方向
“十五五”時期,城投行業維持“轉型”與“化債”的基調不變,具體實施路徑將以十五五規劃為導向,突出高質量發展,職能定位從“政府投融資平臺/基礎設施建設主體”向“城鄉服務運營商/產業賦能主體”轉型,業務開展遵循“存量提質”的大方向,強調城市建設“精準優化”而非“規模擴張”,同時,在延續“十四五”期間化債政策導向和有效措施的基礎上,通過提升國有資產盤活效益,加強債務監管以促進債務化解,構建債務管理長效機制。
(一)傳統業務提質轉型
城投公司發展重點將轉向城市更新、保障性住房、鄉村振興、基礎設施更新改造等存量提質領域,核心是避免以規模為導向的低效投資,新增投資需更加切實精準,在傳統業務基礎上挖掘市場化空間。
十五五規劃對城投公司在以下領域業務發展方向提供了政策指引:
城市更新:“十五五”時期倡導大力實施城市更新,作為未來新型城鎮化建設的重要抓手,城市更新包括城鎮老舊小區改造、城中村改造及地下管網改造等重要內容。城投公司作為推進城市更新的主力軍,應從以往作為城市更新項目的“投融資主體”向“項目實施運營主體”轉變,參與項目規劃、建設、運營全周期管理,通過資源整合、片區統籌等方式挖掘城市更新項目的市場化潛力,同時緊貼民生需求、開發智慧綠色改造需求,實現城市更新業務的可持續發展。政府專項債及超長期特別國債等政策性資金為城市更新主要資金來源,2025年1-10月城市更新領域發行政府專項債3860億元,占專項債總量12.3%,優先支持有穩定現金流的項目,如含商業的老舊小區改造、歷史文化街區改造等,超長期特別國債則可投向無收益的純公益項目,如管網改造、老舊電梯更新等,2025年第三批1200億元城市更新額度中,80%投向地下管網,城投公司在探索城市更新項目模式時需重點考慮政府專項債及超長期特別國債的申報條件。
保障性住房:“十五五”時期保障房供給應重點覆蓋城鎮工薪群體、新市民、青年人及城市引進人才,城投公司在開展保障房業務時可優先布局產業集中但存在住房缺口、交通便利性強、公共配套較完善的區域,促進職住平衡,切實解決城鎮工薪群體等剛需人口住房問題。“十五五”期間的保障性住房供給從“新建為主”轉向“新建+存量盤活”并重,可通過收購存量商品房轉化為保障房、非居住存量房屋(閑置廠房、商辦)改建方式盤活存量資產、降低新增投融資需求,提升保障房供給效率。城投公司開展保障房業務在履行社會責任的同時,可將保障房業務作為市場化轉型的抓手,通過租金、車位費、物業費、配套商業等方式實現項目收益。在明確項目收益平衡的前提下,可通過政策性銀行項目貸款、保障房專項債等長期低息資金滿足項目資金需求。
鄉村振興:十五五規劃為城投公司深化參與鄉村振興提供了具體方向,包括推進縣域五網向鄉村延伸,推進農村人居環境整治項目,參與高標準農田建設,對閑置宅基地、集體建設用地等資產進行盤活等。參與鄉村振興民生意義重大,資金保障方面,十五五規劃明確了財政、金融及社會資金應優先保障鄉村振興領域,城投公司在參與鄉村振興項目時可申請超長期特別國債中鄉村基建資金部分,可發行鄉村振興專項債、綠色債等產品,可獲取政策性銀行(農發行、國開行)長期低息貸款等。
基礎設施更新改造:十五五規劃明確提出民生類政府投資比重必須提高,以及發展智慧城市、數字基建等新型基礎設施。民生基建重點領域主要包括跨區域水資源調配工程、城市應急備用水源、老舊供水管網更新等現代化水網建設,有條件的大城市布局平急兩用公共基礎設施,如醫院、學校、體育場館等公共建筑的平急轉換改造,平時用于常規民生服務,急時可轉換為人員臨時安置、物資應急中轉場所,滿足公共衛生防控救治、臨時安置、物資保障等需求。城投公司應抓住政策窗口期,推動從傳統市政建設向智慧化、綠色化轉型,例如,在智慧城市建設中,城投公司可參與城市大腦平臺建設、智慧停車系統部署、智慧水務管理等項目,還可將數智化基建與鄉村振興結合,推進數字鄉村建設,完善縣域通信網絡和智慧農業基礎設施。
(二)新興產業發展賦能
十五五時期以新型工業化為經濟發展主旋律,城投公司應利用國資優勢,依托區域產業情況,參與到科技創新、產業創新等實體經濟中,契合現代化產業體系建設發展戰略的需求。
十五五規劃明確以科技創新引領現代化產業體系建設的發展戰略,城投公司可立足地方產業資源,通過產業基金或股權投資、產業載體搭建參與到現代化產業體系建設中。
產業基金投資方面,目前部分產業集群較發達地區的城投公司已有成熟的業務模式,城投公司可作為基金發起人或基金管理人參與其中。基金發起人模式下,通常由城投公司自主參與或作為政府出資人代表,聯合地方政府、金融機構、社會資本共同設立基金,城投公司作為有限合伙人參與基金,受讓基金劣后級份額,承擔回購責任,盈利方式為獲取投資收益;基金管理人模式下,城投公司主要職責是按照私募股權投資基金管理業務的“募投管退”運作流程對基金進行管理,如果管理的是母基金,還負有幫助子基金遴選具有競爭優勢的基金管理人責任,盈利方式為收取管理費。股權投資則是由城投公司以自有資金直接參股相關企業,相較于通過產業基金投資,股權投資標的更明確,但對資金占用較強且風險更為集中。目前城投公司參與產業投資主要以產業基金投資為主,既滿足政策導向的產業培育要求,又控制單一項目風險。“十五五”期間,城投公司應加強在產業投資方面的專業水平,組建專業投資運營團隊,引入相關行業專家,提升項目篩選、投后管理與風險管控能力。
產業載體搭建方面,以往城投公司主要以建設標準廠房、職工配套等重資產形式參與,“十五五”期間,城投公司可結合國有資產盤活要求,將老舊廠房、低效用地改造為科創園區、孵化器等產業空間,此外,城投公司可著重在運營平臺、合作落地等方面著力,比如在發展智慧城市運營中運用新興科技成果,既響應了十五五規劃對新型基礎設施建設的號召,又為相關產業成果提供了落地場景,實現合作共贏。整體看,隨著新質生產力的發展,城投公司參與新興產業建設的方式將更加多樣化,這對城投公司的靈活創新能力提出了更高層次的挑戰。
(三)國有資產盤活增效
城投公司應加強對低效用地、閑置房產、存量基建與農村集體經營性用地等國有資產的盤活利用,實現存量資產的提質增效,促進轉型發展及債務化解。
城投公司作為持有并運營國有資產的重要主體,國有資產的盤活增效是城投公司提升自身造血能力以實現轉型及化債的重要措施,“十五五”時期城投公司應加強對國有資產的盤活利用,同時與其轉型發展及債務化解相契合。
目前,已有湖北、安徽、湖南、浙江等省份出臺國有“三資”(資源、資產、資金)管理改革舉措,整體看,各省舉措圍繞“摸清家底、統籌盤活、價值轉化、風險防控”的核心路徑開展——“摸清家底”指對區域內國有資產清查確權確值,“統籌盤活”指對區域內國有資產進行統籌分類、重組整合,實現國有企業主責主業明晰,避免區域內同質化競爭,“價值轉化”指通過出售、租賃、特許經營、股權轉讓、資產證券化等方式推動價值變現,“風險防控”指與債務監管、投資協同掛鉤,避免新增隱性債務。

結合“十五五”時期新的要求,各地區國有資產盤活將提速開展,城投公司在實施國有資產盤活的工作中,應聚焦低效用地、閑置房產、存量基建與農村集體經營性用地,同時也可探索更加多元化的資產資源,如上表提到的礦產、林業、水利、能源、數據、股權等。資產盤活需以“資產整合—功能重塑—運營增值—資本變現”全鏈條閉環為導向,切實提升國有資產使用效率,形成可持續經營的常態化機制,促進城投業務轉型,同時注意規避權證缺失、增加債務、收益評估虛假、以融資為目的資產包裝等風險。
(四)債務管理長效機制
“十五五”時期城投化債將延續“十四五”期間政策導向和有效措施,構建“嚴控隱債新增、有序化解債務、促進城投轉型、數字智慧監管、壓實風險責任”的債務閉環管理機制,實現債務的長效管理。
十五五規劃提到,地方政府債務作為風險化解重點領域,應加快構建同高質量發展相適應的政府債務管理長效機制,即構建“嚴控隱債新增、有序化解債務、促進城投轉型、數字智慧監管、壓實風險責任”的債務閉環管理機制,實現債務的長效管理和財政可持續,守住不發生系統性風險底線。
對于城投債務控增化存方面的政策指引,“十四五”期間已密集出臺并實施落地,具體包括35號文、47號文、14號文、134號文、150號文等,提出“各省份分類管理,重點省份僅限借新還舊”“嚴控重點省份新建政府投資項目”“所有地方政府融資平臺隱債清零退名單的時間不能晚于2027年6月末”等要求。化債措施方面,財政化債和金融化債作為化債的重要抓手,“十四五”時期有效推進地方政府債券置換存量隱性債務、清償政府應付款,協調金融機構制定差異化處置方案,如通過展期、續貸等方式緩解短期償付壓力等強有力措施,此外,各地政府通過盤活國有資產提升財政收入助力化債。“十四五”期間,特別是2023年7月“一攬子化債方案”實施以來,城投公司化債工作已取得顯著成效,截至2024年底,我國地方政府隱性債務余額為10.5萬億元,較2023年下降約26.6%,2025年為“十四五”收官之年,隨著各類化債措施持續有效推進,預計2025年我國地方政府隱性債務余額將繼續大幅下降。
“十五五”時期,預計城投化債將延續“十四五”期間政策導向和有效措施,力爭2028年前完成除棚改債務以外的隱債清零,“十五五”上半場作為城投化債政策的收尾階段,對后續政府債務管理長效機制的建立至關重要。城投公司應繼續實施財政化債、金融化債和國有資產盤活等有力措施,在此基礎上探索轉型發展空間,提升造血能力。此外,“十五五”時期對城投債務控增化存管控趨嚴,將通過搭建覆蓋全口徑債務的智慧監管平臺,中央和地方對債務的監管將形成完善的常規化機制,對新增或變相設立融資平臺、違規舉債、虛假化債等行為加強管控;同時完善債務的監測預警和應急處置機制,以便及時發現并處置潛在債務風險,公開債務信息與問責結果;通過信息互通機制,金融機構和監管部門可掌握各區域平臺及債務狀況,精準跟蹤城投債務規模、資金用途等關鍵指標,為融資審批、風險研判提供依據。
三、總結與展望
十五五規劃立足高質量發展主題,為城投行業劃定了“聚焦提質轉型、加強債務管控”的核心發展方向,職能定位從“政府投融資平臺/基礎設施建設主體”向“城鄉服務運營商/產業賦能主體”轉型。
業務方面,圍繞“存量提質”,鼓勵摒棄大規模新城開發、土地一級開發等粗放模式,聚焦城市更新、保障性住房、存量基建改造等領域,強調城市建設“精準優化”而非“規模擴張”,城投新增投資應緊扣民生需求,通過資源整合提升存量資產使用效益;通過參與新興產業培育助力國家現代化產業體系建設的發展戰略,城投公司需加強人才建設、完善內部治理機制、提升風險把控能力,增強市場化運作能力與資本管理能力;國有資產盤活方面,要求聚焦低效用地、閑置房產等存量國有資產的盤活利用,實現存量資產的提質增效。
從資金方面看,財政層面優先保障鄉村振興、科技創新等重大戰略與基本民生,提高民生類政府投資比重,金融層面鼓勵股權、債券等直接融資,發展科技金融、綠色金融等特色領域,支持政府投資基金撬動社會資本。在此背景下,城投公司在謀劃和開展業務時應主動對接上述重點方向,實現自身發展與政策支持的同頻共振。
債務管控方面,“十五五”時期城投化債進入收尾攻堅階段,此階段將延續“十四五”控增化存政策導向,以“構建債務管理長效機制”為核心,搭建債務全周期監管體系,通過融資平臺查詢系統與債務監測平臺實現對債務風險的精準識別與動態管控;綜合運用財政化債、金融化債和國有資產盤活等舉措,積極化解存量債務,有序壓降平臺數量。同時,堅持將化債與轉型深度結合,推動城投公司加快市場化轉型、提升自身造血能力,最終形成以化債促發展、以發展助化債的良性循環,實現債務風險長效防控與城投業務健康發展的雙重目標。
注:文章為作者獨立觀點,不代表資產界立場。
題圖來自 Pexels,基于 CC0 協議
本文由“聯合資信”投稿資產界,并經資產界編輯發布。版權歸原作者所有,未經授權,請勿轉載,謝謝!

聯合資信 











