作為中國基礎設施及不動產領域信息綜合服務商,睿思堅持以專業視角洞察行業發展趨勢及變革,打造最具公信力和影響力的垂直服務平臺,輸出有態度、有銳度、有價值的優質行業資訊。
作者:小債看市
來源:小債看市(ID:little-bond)
“東時轉債”到期兌付面臨重大風險。
01無法兌付
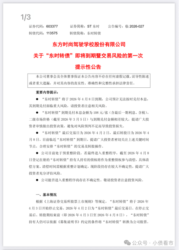
3月5日,東方時尚(603377.SH)公告稱,“東時轉債”將于2026年4月8日到期,公司預計無法按時兌付本息,其到期兌付面臨重大風險,請投資者注意相關風險。

“東時轉債”交易風險公告
公告顯示,“東時轉債”到期兌付本息金額為108元/張,二級市場價格與到期兌付金額相差較大,提請廣大投資者審慎做出投資決策,避免對風險預判不足而導致投資損失。
“東時轉債”將于2026年4月3日開始停止交易,2026年4月2日為“東時轉債”最后交易日。
東方時尚稱,目前公司處于預重整階段,是否進入重整程序尚存在不確定性。
若進入重整程序,截至2026年4月8日登記在冊的“東時轉債”持有人債權將參與清償,但具體方案和時間仍不確定。
據公開資料,“東時轉債”發行規模4.28億元,累計已有3.31億元轉為公司A股普通股,尚未轉股規模0.97億元,應于2026年4月9日到期,目前轉股價格為4.42元/股。
2025年7月,東方時尚收到北京一中院決定啟動預重整,并指定清算組為臨時管理人。目前正推進債權申報、審查及重整審計等工作。
此前,東方時尚因涉嫌信息披露違規被證監會立案調查,目前尚未收到結論性意見或決定。
02財務惡化
據官網介紹,東方時尚注冊成立于2005年,總公司位于北京市大興區,是全國駕駛員培訓行業領軍企業,也是北京唯一一家能夠提供全準駕車型駕駛員培訓的駕校。
2016年2月,東方時尚正式于A股上市,成為國內“駕校第一股”。
東方時尚北京園區占地3000畝,世界紀錄協會認證為“全球最大駕培機構”,擁有訓練用車3000余輛,高水平教練員2000余名。
2019年12月,北汽集團旗下私募基金新余潤芳投資管理中心(有限合伙)以16.41元/股的價格收購東方時尚10.36%股權,總價款約10億元。
此后,中國華能集團旗下信托公司華能信托、北京大興區國資旗下大興投資均在2020年入股東方時尚,總價款分別為7.8億元和6.02億元。
而目前徐雄仍是東方時尚實控人,東方時尚投資有限公司及徐雄為一致行動人。
2025年7月,因犯操縱證券市場罪,徐雄犯被判處有期徒刑六年六個月,并處罰金一億七千萬元。
據業績預報,東方時尚預計2025年實現歸母凈利潤-6億元至-7億元,預計2025年扣非歸母凈利潤為-5.05億元至-6.05億元。
東方時尚稱,公司培訓學員人數較上年同期有所下降,導致營業收入減少;公司訴訟及行政處罰事項導致營業外支出及相關稅費等有所增加,同時受訴訟事項牽連,對部分項目產生不利影響,造成了大額資產減值損失。

歸母凈利潤
此前,2022年-2024年東方時尚已連虧三年,歸母凈利潤分別為-6000萬元、-3.62億元和-9.03億元。
截至2025年三季末,東方時尚總資產有38.1億元,總負債28.01億元,凈資產10.09億元,資產負債率為73.52%。
近年來,由于東方時尚持續虧損,公司財務杠桿水平快速增長。

財務杠桿水平
《小債看市》分析債務結構發現,東方時尚主要以流動負債為主,占總債務的79%,債務結構待優化。
截至相同報告期,東方時尚流動負債有22.21億元,主要為一年內到期非流動負債,公司短期債務合計有10.88億元。
相較于短債壓力,東方時尚流動性緊張,其賬上貨幣資金有4.34億元,不足以覆蓋短債,公司存在較大短期償債壓力。
另外,在備用資金方面,截至2024年3月末,東方時尚銀行授信總額有10.55億元,未使用授信額度已為零。

授信額度
負債方面,東方時尚還有非流動負債5.8億元,其中長期有息負債合計有1220萬元。
整體來看,東方時尚剛性債務主要以短期有息負債為主,帶息債務比為39%。
從融資渠道看,作為上市公司,東方時尚擁有直接融資渠道,但其間接融資渠道有待拓寬。
現金流方面,2023年、2024年以及2025年前三季度在償還完大量負債后,東方時尚籌資性現金流呈凈流出狀態,公司面臨一定再融資壓力。

籌資性現金流
從資產質量看,東方時尚擁有較大規模固定資產和土地資產,其他應收款對資金占用程度高且80%應收款因未提供充分資料和信息而被審計機構認定為形成保留意見的基礎,公司資產質量及流動性很弱。
總得來看,東方時尚業績不佳,2022年以來持續虧損對債務和利息的保障能力下降;有息負債較高,公司流動性欠佳;籌資性現金流凈流出,面臨一定再融資壓力。
03全球最大駕校
公司成立之初,東方時尚一直實行重資產模式,即在場地、車輛等設備方面投入大量資金。
雖然,得益于重資產模式和全國快速拓展,東方時尚一時風光無限,但是公司業務經營區域集中度高,部分外埠業務經營持續虧損。
截至2023年底,公司在北京區域駕駛培訓領域的市場占有率約 32%,其中小型汽車市場占有率約 48%。
2020年,駕校行業面臨疫情重創,疊加近年來隨著私家車飽和,市場需求下降、競爭加劇等多方面因素,駕培行業面臨困境。
此前的重資產模式則成為了東方時尚壓在身上的“重包袱”。
面對此情況,東方時尚也曾積極尋求轉型,布局“互聯網+駕駛人培訓”方向,將公司由重資產模式向輕資產模式轉變。
除了駕校業務外,東方時尚還積極尋求第二增長曲線。不過從其業績來看,目前東方時尚仍難以突圍。
2023年9月,實控人徐雄因涉嫌操縱證券市場罪,被上海市人民檢察院第一分院批準逮捕。
隨后,東方時尚公告免去徐雄董事長職務,由另一位創始人閆文輝代為履行。
2025年1月1日,東方時尚又收到北京證監局下發的《行政處罰決定書》,監管查明其存在兩個信披違法違規事實:一是未披露2021年關聯交易;二是未披露2023年關聯方非經營性資金占用。
注:文章為作者獨立觀點,不代表資產界立場。
題圖來自 Pexels,基于 CC0 協議
本文由“小債看市”投稿資產界,并經資產界編輯發布。版權歸原作者所有,未經授權,請勿轉載,謝謝!

小債看市 











