综合激情avI激情五月在线I色视频在线免费I日韩黄在线观看Iav免费网站在线观看I国产黄免费看I9免费视频Ia天堂中文在线

一首打油詩讀懂支付新規

大隊長金融 大隊長金融
2021-01-27 16:42 4033 0 0
一首打油詩,單押雙押,朗朗上口

作者:陳府申

來源:大隊長金融(ID:captain_financial)

近日, 為加強對非銀行支付機構的監督管理,規范非銀行支付機構行為, 央行爸爸同有關部門研究起草了《非銀行支付機構條例(征求意見稿)》(以下簡稱“支付新規”)并向社會公開征求意見。我們特寫打油詩一首, 致敬那個即將過去的肆意生長的第三方支付時代。

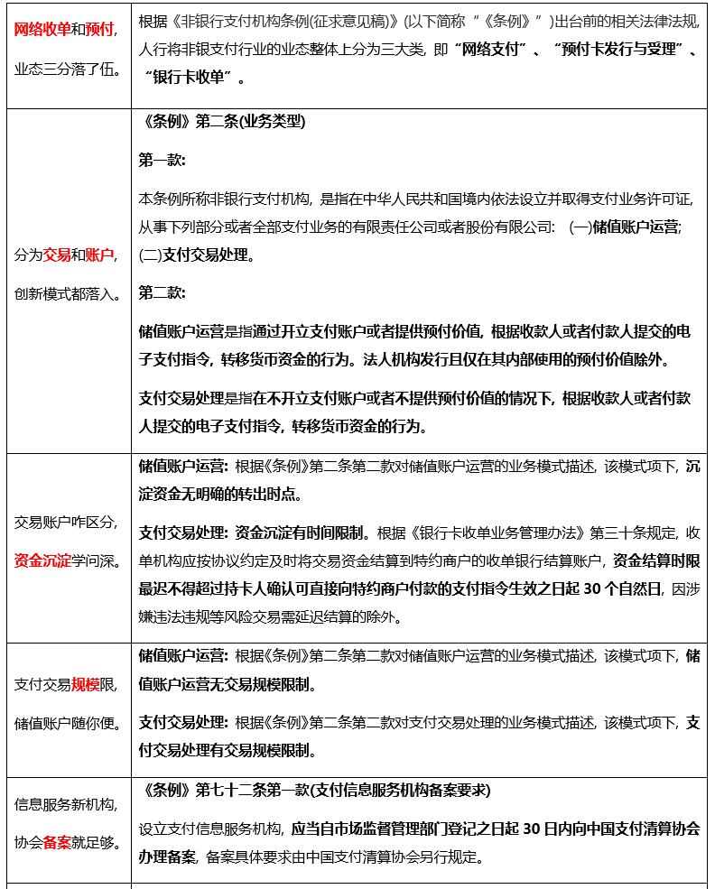
網絡收單和預付, 業態三分落了伍。

分為交易和賬戶, 創新模式都落入。

交易賬戶咋區分, 資金沉淀學問深。

支付交易規模限, 儲值賬戶隨你便。

信息服務新機構, 協會備案就足夠。

只要服務不過錢, 聚合支付把賬連。

數據保護有辦法, 原則還按網安法。

信息收集須必要, 基礎設施本地化。

個人信息保護忙, 集團內外不一樣。

關聯公司可共享, 前提滿足就開放。

清算重申斷直連, 沒有資質不分錢。

無證支付算非吸, 不是只抓P2P。

股權質押被限制, 比例不能過五十。

同一法人實控人, 兩個機構不過十。

支付機構一二三, 是否壟斷分開看。

保障基金應繳納, 具體操作等辦法。

全文解讀

注:文章為作者獨立觀點,不代表資產界立場。

題圖來自 Pexels,基于 CC0 協議

本文由“大隊長金融”投稿資產界,并經資產界編輯發布。版權歸原作者所有,未經授權,請勿轉載,謝謝!

原標題: 一首打油詩讀懂支付新規

大隊長金融

大隊長金融,讀懂金融監管。微信號: captain_financial

70篇

文章

10萬+

總閱讀量

特殊資產行業交流群
推薦專欄
更多>>
  • 金誠同達
    金誠同達

    金誠同達成立于1992年,總部位于北京,在上海、深圳、合肥、杭州、南京、成都、西安、沈陽、濟南設有分所,并在日本東京設有辦事處。今天,金誠同達已發展成為中國境內極具規模、最富活力的律師事務所之一。 在諸多業務領域,金誠同達都已成為行業里的領頭軍,能夠為客戶提供全方位、多層次、個性化的優質法律服務,業務范圍涵蓋公司設立與合規、資本市場、金融、保險、信托、房地產、項目融資、基礎建設、PE/VC、資產管理、并購、稅務、知識產權、互聯網、反壟斷、勞動法、訴訟與仲裁以及境外投資、外商投資、國際貿易、WTO爭端解決、跨境爭議解決等。

  • 睿思網
    睿思網

    作為中國基礎設施及不動產領域信息綜合服務商,睿思堅持以專業視角洞察行業發展趨勢及變革,打造最具公信力和影響力的垂直服務平臺,輸出有態度、有銳度、有價值的優質行業資訊。

  • 睿博恩重生筆記
    睿博恩重生筆記

    專注企業債務紓困與價值重組的實戰筆記?服務銀行、AMC、政府平臺及民營企業?涅槃貸 3.0 開創踐行者?以 “鐵算盤、鐵賬本、鐵規章” 重塑信用。

  • 小債看市
    小債看市

    最及時的信用債違約訊息,最犀利的債務危機剖析

  • 路數
    路數

    要有光,要讓房企更公開透明

  • 債市邦
    債市邦

    一位債市從業人員的市場觀察,僅為個人總結,不代表所在機構任何意見。微信號: bond_bang

微信掃描二維碼關注
資產界公眾號

資產界公眾號
每天4篇行業干貨
100萬企業主關注!
Miya一下,你就知道
產品經理會及時與您溝通