作為中國基礎設施及不動產領域信息綜合服務商,睿思堅持以專業視角洞察行業發展趨勢及變革,打造最具公信力和影響力的垂直服務平臺,輸出有態度、有銳度、有價值的優質行業資訊。
作者:小債看市
來源:小債看市(ID:little-bond)
龍元建設業績預虧主要因建筑施工業務承壓、新增訂單量未恢復、營收下滑及財務費用較高等因素。
01虧損擴大
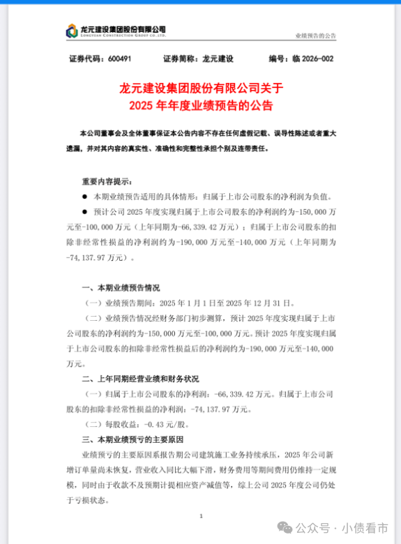
1月15日,龍元建設(600491.SH)公告稱,預計2025年歸母凈利潤約為-15億元至-10億元,上年同期為-6.634億元;扣非歸母凈利潤約為-19億元至-14億元,上年同期為-7.414億元。

業績預虧公告
公告顯示,龍元建設業績預虧主要因建筑施工業務承壓、新增訂單量未恢復、營收下滑及財務費用較高等因素。
值得注意的是,這是龍元建設繼2023年、2024年之后的第三年虧損。
2025年前三季度,龍元建設實現營業收入38.66億元,同比大幅下滑43.63%;實現歸母凈利潤虧損2.56億元。

歸母凈利潤
除了業績持續虧損,龍元建設控股股東近100%的股權質押,公司經營與股權風險正全面暴露。
2025年12月,龍元建設控股股東家族成員賴朝輝持有公司股份10856.709萬股,其中8320萬股被司法標記,2536.709萬股被輪候凍結,合計占其所持股份100%。
02財務惡化
據官網介紹,龍元建設是一家以工程總承包、基礎設施領域全生命周期服務,以及綠色建筑為主業的大型企業集團。
龍元建設創立于1980年,前身為浙江象山二建集團股份有限公司,1983年進入上海市場,1995年完成改制,2004年登陸上交所主板。
從股權結構看,賴振元直接持有龍元建設16.61%的股份,賴振元家族為控股股東,公司實際控制人為賴振元。
龍元建設主要從事土建施工業務、基礎設施建設投資業務、運營管理業務和鋼結構裝配式業務,其中通過投資PPP項目獲取建筑施工訂單是公司的主要業務模式之一。
近年來,受到PPP投資放緩、傳統建筑市場競爭加劇影響,龍元建設的新簽訂單承攬持續承壓。
截至2025年三季末,龍元建設總資產有526.18億元,總負債416.6億元,凈資產109.58億元,公司資產負債率為79.17%。
近年來,由于業績持續虧損,債務負擔沉重,龍元建設的財務風險很高。

資產負債率
《小債看市》分析債務結構發現,龍元建設主要以流動負債為主,占總債務的61%。
截至相同報告期,龍元建設流動負債有252.74億元,主要為應付賬款,其中一年內到期的短期債務合計有61.66億元。
相較于短債壓力,龍元建設流動性緊張,其賬上貨幣資金僅有12.07億元,不足以覆蓋短債,公司存在較大短期償債壓力。
此外,龍元建設還有非流動負債163.86億元,絕大部分均為長期借款,其長期有息負債有162.48億元。
整體來看,龍元建設剛性債務總規模有224.14億元,主要以長期有息負債為主,帶息債務比為54%。
由于有息負債高企,龍元建設的財務費用對公司利潤形成嚴重侵蝕,2023和2024年其財務費用均在15億元以上。
從融資渠道看,除了發債和借款,龍元建設還通過租賃、應收賬款、股權以及股權質押等方式融資。
其中,股權質押方面,截至2025年9月龍元建設實控人賴振元質押2.54億股公司股票,股權質押率為99.91%,股權質押率較高,公司再融資空間受限。
從現金流上看,近年來龍元建設融資環境遇阻,其籌資性現金流持續凈流出,公司面臨較大再融資壓力。

籌資性現金流
在資產質量方面,龍元建設應收賬款50.5億元,其他應收款項29億元,且賬齡較長,不僅對公司資金形成一定占用,還存在一定回收風險。
總得來看,龍元建設連續虧損,經營獲現能力惡化,債務規模較大,流動性緊張;資產質量一般,資產流動性弱,股權質押率較高。
03浙江建筑龍頭
從一個泥瓦匠開始,經過二十幾年的磨礪,賴振元逐漸成立了一支由他領頭的建筑隊象山二建。
憑借過硬的質量和良好的口碑,象山二建很快成為浙江地區地產行業的龍頭企業。
2003年,龍元建設承接的業務總額高達68億元;在2020年進入《財富》雜志關于中國500強企業的排行榜,位列第430名。
得益于完善的管理體制以及良好的區域知名度,龍元建設在2004年上市,并于同年年初中標當時世界第一高樓的上海環球金融中心地基工程。
上市后,龍元仍以建筑業為主,不過從2010年開始嘗試BT,2014年開始直接轉型做PPP。
不過,PPP模式前期投入資金規模大,且運營回收期很長,而民營建筑企業則由于投融資實力一般,在PPP項目的建設期和運營期都面臨更大的風險和挑戰。
近年來,龍元建設新簽PPP項目減少,公司經營承壓,其前期積累的債務高企,公司資金鏈緊繃,債務風險一一暴露。
注:文章為作者獨立觀點,不代表資產界立場。
題圖來自 Pexels,基于 CC0 協議
本文由“小債看市”投稿資產界,并經資產界編輯發布。版權歸原作者所有,未經授權,請勿轉載,謝謝!

小債看市 











