综合激情avI激情五月在线I色视频在线免费I日韩黄在线观看Iav免费网站在线观看I国产黄免费看I9免费视频Ia天堂中文在线

“山西民爆巨頭”2億債務逾期,多次收到法院執行裁定書

小債看市 小債看市
2025-11-11 22:00 230 0 0
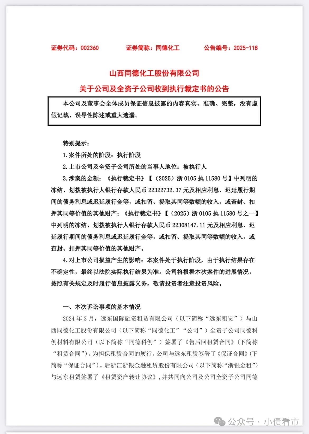
11月10日,同德化工(002360.SZ)公告稱,公司及全資子公司同德科創、同德爆破因未能履行與浙銀租賃的訴前調解協議,收到杭州市拱墅區人民法院的執行裁定書。

作者:小債看市

來源:小債看市(ID:little-bond)

目前,忻州市政府已協調各參貸銀行成立金融機構債權人委員會,支持同德化工緩解債務壓力。

01逾期

11月10日,同德化工(002360.SZ)公告稱,公司及全資子公司同德科創、同德爆破因未能履行與浙銀租賃的訴前調解協議,收到杭州市拱墅區人民法院的執行裁定書。

1.jpg

收到執行裁定書公告

公告顯示,同德化工涉案金額合計約8918.539萬元及相應利息、遲延履行期間的債務利息或遲延履行金等。

裁定書要求同德化工及子公司履行義務,否則將凍結、劃撥銀行存款或查封、扣押其他財產。

同德化工稱,面對債務壓力,此前已與政府及金融機構協調,通過債務延期、調整還款計劃等措施緩解流動性風險。

值得注意的是,這并非同德化工首次發生債務逾期。

截至2025年10月16日,同德化工和子公司在融資租賃公司等金融機構的逾期債務本金超2億元,占公司2024年經審計凈資產的10.21%。

目前,忻州市政府已協調各參貸銀行成立金融機構債權人委員會,支持同德化工緩解債務壓力。

近年來,同德化工跨界轉型,但規劃總投資額多次擴大,投產時間一再延期,資金問題成為拖累項目進度的重要因素。

02債務危機

據官網介紹,同德化工是國家民爆行業的優勢企業,也是山西省專精特新中小企業。

同德化工從事的主要業務是民用炸藥的研發、生產、銷售(流通),以及為客戶提供工程爆破的整體解決方案等相關服務。

2006年,同德化工改制為股份有限公司,2010年3月在深圳證券交易所中小板上市。

從股權結構看,同德化工的控股股東和實際控制人為張云升,持股比例為19.93%。

2024年,同德化工業績由盈轉虧,凈虧損達7198.69萬元,審計機構更是對其年報出具了“帶與持續經營重大不確定性”段落的無保留意見審計報告。

2025年前三季度,同德化工實現主營收入3.31億元,同比下降20.53%;歸母凈利潤-993.7萬元,同比下降125.28%。

2.png

歸母凈利潤

截至2025年9月末,同德化工總資產有45.67億元,總負債25.75億,凈資產有19.92億,公司資產負債率為56.39%。

《小債看市》分析債務結構發現,同德化工主要以流動負債為主,占總債務的64%。

截至相同報告期,同德化工流動負債有16.55億元,主要為短期借款,其一年內到期的短期債務合計有9.44億元。

相較于短債壓力,同德化工的流動性異常緊張,其賬上貨幣資金有1.02億元,公司存在巨大短期償債壓力。

財務彈性方面,截至2022年末,同德化工銀行授信總額有14.35億元,其中未使用授信額度為3.77億元,可見公司備用資金一般。

3.webp

銀行授信

此外,同德化工還有非流動負債9.2億元,主要為長期借款,其長期有息負債合計有6.92億元。

整體來看,同德化工剛性債務總規模有16.36億元,主要為短期有息負債,帶息債務比為64%。

從融資渠道看,作為上市公司,同德化工主要通過股權融資,此外還通過租賃、銀行借款等渠道融資。

值得注意的是,2025年前三季度,同德化工籌資性現金流凈額為-1.85億元,由凈流入轉為凈流出狀態,公司存在一定再融資壓力。

資產質量方面,同德化工應收賬款有1.24億元,不僅占用資金,還存在一定回收風險。

總得來看,同德化工2024年業績虧損,2025年前三季度延續虧損態勢,對債務和利息的保障能力下降;流動性緊張,短期償債壓力大。

03炸藥大王

山西省忻州市河曲縣位于晉、陜、蒙交界處,礦產資源豐富。

同德化工前身是始建于1956年的河曲縣化工廠,后變更為國企改制的煙花爆竹企業。

幾十年間,張云升將同德化工打造成山西“民爆雙雄”之一,他也被稱為“炸藥大王”。

2010年,同德化工登錄深交所,成為忻州首家上市公司,同時也是山西首家登錄中小板的上市公司。近年來,同德化工現金流和利潤穩定,為了尋求新的增長點,2021年同德化工進軍可降解塑料賽道。

為籌措資金實現全降解塑料一體化項目投產,同德化工已多次出售資產回籠資金。2023年底,同德化工將旗下廣靈縣同德精華化工100%股權及清水河縣同蒙化工100%股權轉讓給生力民爆,總價款為6.53億元。今年5月,同德化工再次發布公告稱,擬向生力民爆轉讓旗下三家民爆子公司各自不超過45%的股權。

值得注意的是,2024年8月由于同德化工涉嫌違法違規披露信息,證監會決定對公司立案。

注:文章為作者獨立觀點,不代表資產界立場。

題圖來自 Pexels,基于 CC0 協議

本文由“小債看市”投稿資產界,并經資產界編輯發布。版權歸原作者所有,未經授權,請勿轉載,謝謝!

原標題: “山西民爆巨頭”2億債務逾期,多次收到法院執行裁定書

小債看市

最及時的信用債違約訊息,最犀利的債務危機剖析

431篇

文章

10萬+

總閱讀量

特殊資產行業交流群
推薦專欄
更多>>
  • 睿思網
    睿思網

    作為中國基礎設施及不動產領域信息綜合服務商,睿思堅持以專業視角洞察行業發展趨勢及變革,打造最具公信力和影響力的垂直服務平臺,輸出有態度、有銳度、有價值的優質行業資訊。

  • 金誠同達
    金誠同達

    金誠同達成立于1992年,總部位于北京,在上海、深圳、合肥、杭州、南京、成都、西安、沈陽、濟南設有分所,并在日本東京設有辦事處。今天,金誠同達已發展成為中國境內極具規模、最富活力的律師事務所之一。 在諸多業務領域,金誠同達都已成為行業里的領頭軍,能夠為客戶提供全方位、多層次、個性化的優質法律服務,業務范圍涵蓋公司設立與合規、資本市場、金融、保險、信托、房地產、項目融資、基礎建設、PE/VC、資產管理、并購、稅務、知識產權、互聯網、反壟斷、勞動法、訴訟與仲裁以及境外投資、外商投資、國際貿易、WTO爭端解決、跨境爭議解決等。

  • 睿博恩重生筆記
    睿博恩重生筆記

    專注企業債務紓困與價值重組的實戰筆記?服務銀行、AMC、政府平臺及民營企業?涅槃貸 3.0 開創踐行者?以 “鐵算盤、鐵賬本、鐵規章” 重塑信用。

  • 債市邦
    債市邦

    一位債市從業人員的市場觀察,僅為個人總結,不代表所在機構任何意見。微信號: bond_bang

  • 路數
    路數

    要有光,要讓房企更公開透明

  • 資產界

微信掃描二維碼關注
資產界公眾號

資產界公眾號
每天4篇行業干貨
100萬企業主關注!
Miya一下,你就知道
產品經理會及時與您溝通