金誠同達成立于1992年,總部位于北京,在上海、深圳、合肥、杭州、南京、成都、西安、沈陽、濟南設有分所,并在日本東京設有辦事處。今天,金誠同達已發展成為中國境內極具規模、最富活力的律師事務所之一。 在諸多業務領域,金誠同達都已成為行業里的領頭軍,能夠為客戶提供全方位、多層次、個性化的優質法律服務,業務范圍涵蓋公司設立與合規、資本市場、金融、保險、信托、房地產、項目融資、基礎建設、PE/VC、資產管理、并購、稅務、知識產權、互聯網、反壟斷、勞動法、訴訟與仲裁以及境外投資、外商投資、國際貿易、WTO爭端解決、跨境爭議解決等。
作者:王平lawyer
金融監管部門對個人金融信息保護早已出臺相關規定,新出臺的《個人信息保護法》對個人信息提出了更為嚴格的保護要求,個人金融信息的保護同樣需要遵循《個人信息保護法》的要求。當前,對于金融機構而言,結合自身業務特點修改個人金融信息相關條款以及完善個人金融信息保護制度迫在眉睫。本次報告的目錄如下:
一、個人金融信息概述
二、個人金融信息保護相關法律法規
三、個人金融信息保護領域的刑事及民事責任
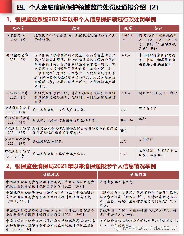
四、個人金融信息保護領域監管處罰及通報
五、個人金融信息處理要求及方案建議
上海蘭迪律師事務所王平律師團隊以《個人信息保護法》為基礎,結合金融行業業務特點,從個人金融信息保護和消費者權益保護兩個角度對個人金融信息保護進行深入研究,以供金融業務參與方在合規實踐中參考。
如需了解詳情,請與添加文末微信聯系獲取。

報告部分截圖如下:


注:文章為作者獨立觀點,不代表資產界立場。
題圖來自 Pexels,基于 CC0 協議
本文由“法園金融法律研究”投稿資產界,并經資產界編輯發布。版權歸原作者所有,未經授權,請勿轉載,謝謝!

法園金融法律研究 











