综合激情avI激情五月在线I色视频在线免费I日韩黄在线观看Iav免费网站在线观看I国产黄免费看I9免费视频Ia天堂中文在线

華融晉商評級展望調整為負面!

債券民工 債券民工
2021-06-24 14:00 3822 0 0
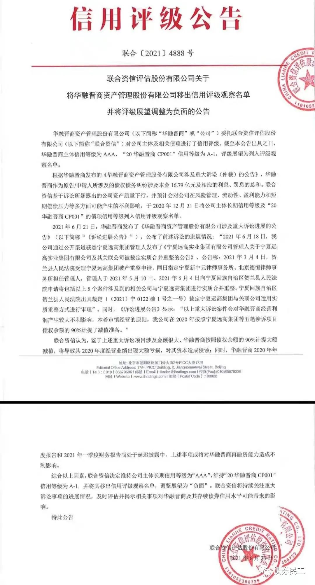
根據聯合資信2021年6月23日出具的評級報告,華融晉商資產管理股份有限公司的評級展望調整為負面!此次調整的主要原因是公司涉及16.79億元的重大訴訟。根據華融晉商2021年6月21日的公告,寧夏遠高集團已經開被裁定實質合并重整,公司在2020年對寧夏遠高集團等5筆訴訟債權按照債權余額的90%計提了減值準備。

作者:債券民工在路上

來源:債券民工(ID:zhaiquanmg)

根據聯合資信2021年6月23日出具的評級報告,華融晉商資產管理股份有限公司(以下簡稱“華融晉商”)的評級展望調整為負面!此次調整的主要原因是公司涉及16.79億元的重大訴訟。根據華融晉商2021年6月21日的公告,寧夏遠高集團已經開被裁定實質合并重整,公司在2020年對寧夏遠高集團等5筆訴訟債權按照債權余額的90%計提了減值準備。

在此之前的2020年12月31日,華融晉商公告公司發行的“20華融晉商CP001”債項信用等級被列入信用評級觀察名單。

華融晉商被列入信用評級觀察名單的主要原因是公司與宏遠銅業等5個債務人的債權債務問題涉及了重大訴訟,涉及的剩余債權本金合計為16.79億元,訴訟金額已經超過了公司凈資產的10%。這些訴訟與華融晉商此次評級展望被調整為負面的訴訟是同一批。

華融晉商成立于2016年2月,于2016年10月8日獲得中國銀監會批準的不良資產轉讓資格。根據“20華融晉商CP001”募集說明書公開的信息,華融晉商的股東數量較多,第一大股東和第二大股東分別是中國華融資產(持股48.88%)和山西金控(持股32.91%),但公司均未納入大股東的合并范圍,目前無實際控制人。

華融晉商自2018年3月30日首次評級之后,公司一直維持主體信用等級為AAA,評級機構分別為聯合資信和中誠信國際。在2021年的4月27日,中誠信國際出具評級報告([2021]353號)將華融晉商列入了可能降級的觀察名單,但是目前中誠信尚未對華融晉商的主體信用評級進行調整。

注:文章為作者獨立觀點,不代表資產界立場。

題圖來自 Pexels,基于 CC0 協議

本文由“債券民工”投稿資產界,并經資產界編輯發布。版權歸原作者所有,未經授權,請勿轉載,謝謝!

原標題: 華融晉商評級展望調整為負面!

債券民工

做債,我們是認真的

393篇

文章

10萬+

總閱讀量

債券民工
393篇文章 10萬+次閱讀
特殊資產行業交流群
推薦專欄
更多>>
  • 金誠同達
    金誠同達

    金誠同達成立于1992年,總部位于北京,在上海、深圳、合肥、杭州、南京、成都、西安、沈陽、濟南設有分所,并在日本東京設有辦事處。今天,金誠同達已發展成為中國境內極具規模、最富活力的律師事務所之一。 在諸多業務領域,金誠同達都已成為行業里的領頭軍,能夠為客戶提供全方位、多層次、個性化的優質法律服務,業務范圍涵蓋公司設立與合規、資本市場、金融、保險、信托、房地產、項目融資、基礎建設、PE/VC、資產管理、并購、稅務、知識產權、互聯網、反壟斷、勞動法、訴訟與仲裁以及境外投資、外商投資、國際貿易、WTO爭端解決、跨境爭議解決等。

  • 睿思網
    睿思網

    作為中國基礎設施及不動產領域信息綜合服務商,睿思堅持以專業視角洞察行業發展趨勢及變革,打造最具公信力和影響力的垂直服務平臺,輸出有態度、有銳度、有價值的優質行業資訊。

  • 睿博恩重生筆記
    睿博恩重生筆記

    專注企業債務紓困與價值重組的實戰筆記?服務銀行、AMC、政府平臺及民營企業?涅槃貸 3.0 開創踐行者?以 “鐵算盤、鐵賬本、鐵規章” 重塑信用。

  • 小債看市
    小債看市

    最及時的信用債違約訊息,最犀利的債務危機剖析

  • 路數
    路數

    要有光,要讓房企更公開透明

  • 債市邦
    債市邦

    一位債市從業人員的市場觀察,僅為個人總結,不代表所在機構任何意見。微信號: bond_bang

微信掃描二維碼關注
資產界公眾號

資產界公眾號
每天4篇行業干貨
100萬企業主關注!
Miya一下,你就知道
產品經理會及時與您溝通