金誠同達成立于1992年,總部位于北京,在上海、深圳、合肥、杭州、南京、成都、西安、沈陽、濟南設有分所,并在日本東京設有辦事處。今天,金誠同達已發展成為中國境內極具規模、最富活力的律師事務所之一。 在諸多業務領域,金誠同達都已成為行業里的領頭軍,能夠為客戶提供全方位、多層次、個性化的優質法律服務,業務范圍涵蓋公司設立與合規、資本市場、金融、保險、信托、房地產、項目融資、基礎建設、PE/VC、資產管理、并購、稅務、知識產權、互聯網、反壟斷、勞動法、訴訟與仲裁以及境外投資、外商投資、國際貿易、WTO爭端解決、跨境爭議解決等。
作者:克而瑞租售
來源:丁祖昱評樓市(ID:dzypls)
今年以來,租賃行業“好消息”不斷。據克而瑞租售事業部監測,2021上半年,我國累計出臺租賃相關政策110條,其中市場監管類占比最高,達36%。政策從出臺逐漸走向落實,租賃市場逐漸完善。
城鎮化進程的加速使得一線及二線核心城市的流動人口規模逐漸增加,受房價高企擠出效應影響,越來越多人將以租房作為解決居住需求的主要方式。未來,以租賃的方式解決長期居住需求,將成為建設和引導租賃市場發展的主要方向。
但核心城市的居住空間和整體數量都較為緊缺,亟需調整供應結構,增加租賃供給。值得注意的是,隨著中國房地產市場逐漸由增量市場向存量市場改變,北京、上海、深圳、廈門等多個城市已明確通過盤活存量房,緩解租賃難題。
存量房改造可以積極盤活存量資產,緩解租賃供應短缺,提升城市新青年的居住品質,同時這也是相應國家租售并舉主基調的重要舉措。
01
政府鼓勵盤活存量資產,多渠道增加供給
自2015年以來,中央部委多次出臺綱領性文件,鼓勵發展租賃市場,十四五再提“房住不炒”,擴大供給,完善租賃市場,提供了政策風口。
從政策主要內容來看,多項政策提及盤活閑置資產,提高存量資產利用水平,允許改建房屋,調整房屋使用性質,增加租賃供應,推動市場健康有序發展。
2021年7月,國務院辦公廳正式印發《關于加快發展保障性租賃住房的意見》,存量資產和空置資源極有可能成為長期宏觀調控的靈活手段。
在中央的引領下,多個試點城市如上海、深圳、南京等發布方案細則,推動“工改租”、“商改租”、“非改居”等改造模式,進而促進存量資產與租住需求的有效對接,整合資源,緩解城市住房矛盾。
表:部分城市存量房轉租賃住房政策及主要內容


數據來源:公開資料、克而瑞租售整理
02
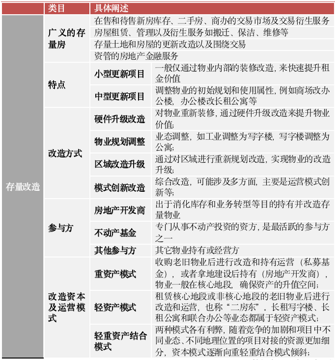
存量改造是增加租賃住房供應的重要渠道
表:存量改造類目及具體內容

數據來源:克而瑞租售
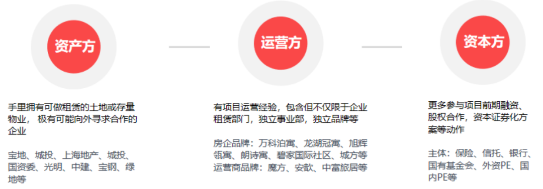
圖:中國租賃市場三類主體

圖:我國住房租賃機構物業獲取來源

03
不同類別存量改造案例分析
1、辦公改造案例:龍湖冠寓上海華涇天街店
2018年3月龍湖收購華涇商業商務中心進行存量改造,打造上海第4座TOD模式多業態商業綜合體,彌補區域內商業配套的空白。這個項目前身是建成多年但從未營業的商場。2018年龍湖接手后,讓這座半廢棄的建筑煥發新生。緊鄰天街,建設有有配套有超過1萬方面積的質享型服務式公寓——龍湖冠寓上海華涇天街店。
1)基本信息

龍湖冠寓華涇天街店地處華涇鎮核心區域,毗鄰華涇公園。周圍200米內有多條公交線路,2km內有15號線華涇西站,可達閔行春申、虹口北外灘,浦東三林濱江、前灘、陸家嘴等,交通便捷。項目毗鄰華涇唯一多業態商業綜合體—龍湖天街,周邊多教育資源,生活方便。
2)產品設計
龍湖冠寓華涇天街店整體配置較為齊全,配備海爾、TOTO等品牌電器,空調采用了中央空調;沙發等家具使用知名文創家具品牌,房屋收納空間大,家居設計兼具實用與美觀;各房型均配備大床,大多有電磁爐、洗衣機、冰箱等配套,二居室配備烤箱及浴缸;裝修成本預估在2000-2500元/㎡。
產品設計涵蓋魔都紳士風、名媛風、雅皮士風格及東方巴黎風,多類風格,輕奢質感,追求品質、舒適與實用于一體。項目有多處細節設計,比如墻上隱藏的燈條、廚衛防水插座、可收納的小桌板等,產品品質較高。
公區主要集中在一樓大堂,約400平方,由外到里包括會客處、咖啡廳、餐廳以及影音室,便于租客舉辦聚會、日常休閑與會客,社交屬性強。樓內配有70平健身房以及公共洗衣房、烘干室,方便租戶生活。
3)定位與運營

數據來源:龍湖冠寓官網、APP
龍湖冠寓華涇天街店于2018年11月正式開業,目前已基本穩定,華涇天街開業后對入住率也有所改善,有部分B端客戶入住。房型及價格方面有一室戶、一室一廳、LOFT、兩居等,面積42-100m2,租金價格3861-8920起,相比周邊個人租賃價格較高,對于白領上班族來說,租金壓力或許較大。
從實際入住客群來看,入住客群對生活品質要求較高,部分為外國人士,有一定比例自由職 業者,如網紅、主播、創業者等,此類人群對區位和交通屬性不敏感,承租能力高。
龍湖冠寓華涇天街店屬于冠寓產品線中的高端核桃系列,也是上海首家“核桃”產品,品質高端, 公區裝修具現代氣息。戶型面積較同類產品更大,空間更舒適,家具多采用定制化配備,細節呈現品質好。
通過設計改建的長租公寓,配以戶外景觀活動空間和華涇天街的商業配套,將以全業態打造智享型租住生活,提高了存量資產的利用水平,將利用率較低的商場重建為富有活力的青年社區,解決承接了區域內產業集聚的新青年、新市民的租住需求。
2、城中村改造案例:朗詩寓瓜山未來社區
瓜山未來社區是浙江省重點項目首批24個未來社區之一,也是迄今為止行業內最大的綜合型租賃社區。2018年朗詩寓成為瓜山未來社區項目運營方,該項目是浙江省“未來社區”工程首批試點,是一個集公寓、酒店、辦公、商業等業態于一體的大型綜合型租賃社區,是全國城中村改造標桿項目。
1)基本信息

項目位于杭州市拱墅區,占地45公頃。其中,公寓面積約20余萬方,商業街區約5萬方,辦公約2萬余方。涵蓋居住、商業、辦公、教育、運動、停車等多種功能,肩負著打造全國城中村樣板區,和未來社區示范區的歷史使命。
2)定位與運營
朗詩寓杭州瓜山社區以12-75㎡的平層和LOFT戶型為主,設計風格多樣,包括輕奢風、輕工業風、北歐風、MUJI風等,產品線主要為青年公寓、白領公寓及精品公寓。項目在提供社區增值服務的同時還為租客提供各類主題活動,豐富租客業余生活。

數據來源:朗詩寓官網、APP
3)項目亮點
亮點一:浙江省“未來社區”工程首批試點,城中村改造的大型租賃社區
改造前的瓜山是千篇一律城中村的老舊建筑,單調雜亂、色彩灰暗。改造后,整體立面采用明亮的彩系搭配花木種植、景觀與色彩上植入形成四個主題社區組團。在原來多層磚混結構的建筑外立面上增加了一些陽臺設計與綠化相結合,營造一種悠閑的生活模式和生活氛圍,將原來典型的城中村小樓打造成歐式小鎮風情。
亮點二:多元業態融合的租賃社區
瓜山社區融合長租公寓、文創辦公、民宿、商業等多元業態,整體打造綜合型租賃社區。
社區內規劃配套學校、藝術展覽館、歷史展覽館、多功能運動館、文化公園、星光廣場等,使整個社區生態自成體系,能滿足租客教育、醫療、休閑、娛樂、運動等全方面需求。
朗詩瓜山社區涵蓋多種特色居住社區,社區各居住組團規劃了不同的場景主題如電競主題、寵物主題、女神主題、音樂酒吧主題、桌游主題、動漫主題等,通過線下社交場景的打造,為社區鄰里互動提供物理空間基礎。如瓜山未來社區萌寵派主題店是國內首個萌寵主題社區,解決帶寵租房痛點,細分受眾社群場景,溢價空間大;瓜山未來社區動漫社主題店利用二次元動漫主題,設計加州天空系列同款場景,聚焦二次元人群,受眾廣,粘性強。
朗詩寓瓜山社區周邊有大批青年人才來到這里創業、生活。朗詩寓在保留原有房屋結構的基礎上,將原有村落風貌與現代城市空間融合,打造出青春活力的未來社區,同時也是新青年的理想生活生態區。
3、產業園改造案例:虹寓泊寓PLUS
城市中部分產業園區地處偏遠,存在大量老舊的廠房和臨時宿舍,往往缺乏成熟的居住和生活配套,在招人和留人上存在困難,需要為新青年實現住有所居、提供更好的居住體驗,進而反哺區域產業的升級發展。
上海虹寓·泊寓是典型的工改租項目,為國企舊有機床模型廠廠房改建而成,于2019年12月正式開業,該項目是虹房集團與上海萬科攜手打造的首個租賃住房合作項目,產品定位為“泊寓PLUS”,旨在提供更有品、更舒適、更貼心的服務,同時這也是萬科踐行成為“城鄉建設與生活服務商”的城市更新的新嘗試。
1)基本信息

虹寓泊寓項目位于虹口區新市北路1400號,距離地鐵3號線江灣鎮站約500米,可以直達大柏樹科創中心。項目落成后,不僅將成為虹口北部工程區的科創人才居所,同時也提升了區域整體面貌,有效支撐優化區域營商環境。
2)產品設計
在內部設計上,項目多采用拱形元素,配色靜雅溫馨,室內采用可變性功能空間,干濕分離衛生間等,公區設計上將原有空曠的廠房空間設計改造為超大多樣公區,旨在讓選擇泊寓的住客既可以安心休憩,也可以實現多樣現代生活。
虹寓泊寓項目本身成本相對較低,周邊生活商業配套一應俱全,改造完成后輻射周邊企業復旦大學、B站、互聯網科技公司的等客群,客戶學歷層次較高,整體滿意度較高,目前經營情況較好。
4、居住建筑改造案例:閔房泊寓·泊寓莘莊疏影店
2018年3月30日,上海閔房(集團)有限公司與上海萬科簽署戰略合作協議,聯手打造“閔房泊寓”品牌。“閔房泊寓”莘莊疏影店為上海閔房(集團)有限公司與上海萬科首個合作落地項目,以打造面向區域白領的高品質公寓為目標,努力改善原項目設施老舊、環境較差、配套不全等一系列問題。
1)基本信息

閔房泊寓項目毗鄰莘莊商務區,行車距離在10分鐘左右 ,可以通過(七莘路)路直達商務區,經嘉閔高架10分鐘可直接到達虹橋樞紐。公寓還有自包班車到七莘路地鐵站,通達各大商圈及商務區。周圍商業配套豐富,生活便利。項目經過5個月的綜合改造和品質提升,以全新的面貌面市。
2)產品設計
閔房泊寓疏影路店建面約13-25平方空間,全方位改善客戶居住體驗,推出人性化、有溫度、更方便的生活方式。裝修標準約1500元/平米。戶型簡多數為一室一衛房型,內裝風格時尚簡約,全新家具家電 、獨立衛浴、WiFi,儲物空間等獨立衛浴且干濕分明 ,配有超大的收納衣柜,書桌,空調、冰箱,洗衣機,獨立的無線網絡,室內陽光充足,通風良好,家具配備齊全。
專屬社交休閑公區涵蓋臺球桌、軟包卡座、健身房、會議室、影音空間等,同時還有陽光晾曬區、共享廚房、辦公區域等功能性休閑公區,可以滿足年輕人休閑、社交需求。
3)項目亮點
“閔房泊寓”莘莊疏影店是閔房集團和上海萬科合作打造的首個長租公寓項目,是助力城市綜合環境整治,改善人居環境,優化區域營商環境,推進城市微更新,踐行“租購并舉”的新嘗試。
在改造方面,本次改造主要做了五大方面的提升:整治三線,實現基礎設施提升、人車規劃,道路不再擁擠、安全升級,營造安逸居住環境、社區綠化,改善人文環境以及社區打造,營造美好生活場景。通過本次改造,泊寓不僅改善了人居環境,滿足了租住的品質需求,同時也是提供了一種新的美好生活方式。
對于資產持有方來說,通過資產改造的方式,可以實現資產優化布局,優化業態組合,緩解解決物業地段不佳、體量過大、同質化競爭較高等資產痛點。通過聚焦細分市場需求增強抗風險能力,提升收益穩定性
未來隨著國家對于住房租賃的愈加重視和經濟進一步發展提升,“非改租”不僅是資產價值模式的再創新,也是響應國家號召可以為更多的城市新青年提供更有品質的租賃住房產品,實現“安居樂業”的民生福祉工程。
注:文章為作者獨立觀點,不代表資產界立場。
題圖來自 Pexels,基于 CC0 協議
本文由“丁祖昱評樓市”投稿資產界,并經資產界編輯發布。版權歸原作者所有,未經授權,請勿轉載,謝謝!

丁祖昱評樓市 











