金誠同達成立于1992年,總部位于北京,在上海、深圳、合肥、杭州、南京、成都、西安、沈陽、濟南設有分所,并在日本東京設有辦事處。今天,金誠同達已發展成為中國境內極具規模、最富活力的律師事務所之一。 在諸多業務領域,金誠同達都已成為行業里的領頭軍,能夠為客戶提供全方位、多層次、個性化的優質法律服務,業務范圍涵蓋公司設立與合規、資本市場、金融、保險、信托、房地產、項目融資、基礎建設、PE/VC、資產管理、并購、稅務、知識產權、互聯網、反壟斷、勞動法、訴訟與仲裁以及境外投資、外商投資、國際貿易、WTO爭端解決、跨境爭議解決等。
作者:克而瑞研究中心
來源:丁祖昱評樓市(ID:dzypls)
2021年春節前夕,河北、黑龍江等多地突發新冠疫情,中央號召“就地過年”,也使得今年春節樓市呈現出與往年不一樣的行情,各大房企調整供貨節奏。從數據來看,雖然今年春節期間供應大減,但成交表現“淡季不淡”,30個典型城市總成交量創3年新高,尤其是北京、廣州、深圳得益于人口流動性下降,剛需、改善迎來一波集中釋放。
在這過程中,在線上營銷平臺搭建的加持下,2021年房企春節營銷仍維持了熱度。根據CRIC監測,春節兩周的供應較往年同期下降近三成,但是在營銷活動方面卻仍未松懈。
弱化“返鄉置業”,主打“安家置業”
2021年春節假期房企推盤積極性普遍不高,據CRIC監測,46個重點城市在春節兩周(2021年2月4日-2月17日)的新增供應量有了明顯回落,較2020年同期下降了35%,刨除2020年新冠疫情影響與2019年對比,降幅也達28%。究其原因,與河北、黑龍江等省份新冠疫情“反撲”,中央強調“就地過年”密切相關,房企看淡春節樓市,推盤力度均有回調。
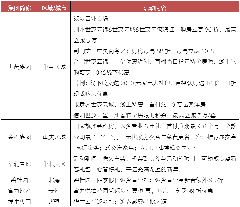
中央號召“就地過年”,影響返鄉置業需求的釋放,不少房企在推廣時弱化了“返鄉置業”這一口號。根據CRIC監測,2021年春節期間,房企“返鄉置業”活動多數都是以項目層面推出,TOP30房企中僅有世茂、金科等少數房企推出了區域聯動的返鄉活動。而促銷方式多以小額現金紅包、車票報銷等優惠為主,部分項目可以憑車票享99折、98折等折扣。比較亮眼的當屬世茂華中區域的返鄉置業專場直播,活動規模和力度都比較大,如荊門龍門中央商務區項目最高可達88折。
表:部分房企返鄉置業活動優惠內容

數據來源:CRIC監測
加速現金回籠成營銷關注重點
自“三條紅線”提出,債務狀況成為房企持續增長中的最軟肋,在新規管控下,通過“高負債、高杠桿”的擴張路徑被切斷,行業更加強調財務安全性增長,房企在追求規模增長中既要對融資進行合理控制,企業的流動性也需有所保障。
在這其中,去化回款將作為企業資金來源渠道的重要性更加凸顯,我們發現,2021年春節營銷除了推售項目,加速現金回籠也成營銷關注重點。如,恒大本就有的一次性付款優惠;今年春節期間富力為加速回款也推出快速付計劃,疊加其他促銷優惠,最高可達82折。
1月20日至2月28日期間,富力集團層面統籌推出了覆蓋大多數樓盤的“犇犇安家”活動,共有三大優惠,一是最高達10000元的微信購房卡券;二是富力快速付計劃,即10天內付清全款享額外85折;三是老業主購房享額外97折,購車位額外享5折,三項優惠疊加之后最高可以達到82折左右。
從營銷組織來看,聯動營銷熱度高,項目打包宣傳,優惠各異。根據CRIC的不完全統計,春節期間,30強中近半數房企均推出聯動營銷,之所以普遍采用這一方式,一方面對企業而言,打包活動更方便宣傳,二是形成規模效應以后,也更加能夠吸引消費者的關注。在優惠設置上,除了統一優惠之外,其他各項目也會根據實際情況來制定自己的優惠。
表:部分房企聯動營銷活動

數據來源:CRIC監測
未來地產營銷將實現“線上+線下”互補
從營銷渠道建設來看,各大房企一方面通過給出額外專屬折扣吸引購房者,另一方面還會通過各類游戲、紅包、注冊禮等方式將客戶引流至線上自有平臺,增加互動性。
為了拓展線上平臺,不少房企在春節都推出了專屬優惠,其中力度最大的當屬恒大。今年恒大在2月1日就開啟了全國統一折扣,同步在各大互聯網平臺推送。不過不同于以往的是,今年恒大的折扣分兩部分,一部分是全面85折優惠以及付款優惠,另外一部分則由網上認購優惠和權益,即通過房車寶平臺認購后,可享受總價減3萬元及額外90折,兩項優惠疊加,最高折扣相當于7折優惠。除了恒大之外,美的置業和陽光城也在集團層面分別推出了額外98折和最高2%的線上平臺購房的專屬優惠;另外還有金科、龍光等房企推出了區域和項目層面的線上優惠活動。
此外,招商、金科等分別通過設置小游戲、注冊禮,鄰里云春晚,紅包封面等活動來增強互動。據了解“金科2021鄰里云春晚”就一改往日各大社區各自慶祝佳節的模式,以主持人現場直播+節目錄播的形式覆蓋金科百萬業主。
表:部分房企互動性營銷內容

數據來源:CRIC監測
整體來看,在北方城市新冠疫情加劇,中央號召“就地過年”的背景下,房企推盤積極性普遍不高,不過成交層面熱度依舊較高,漲多跌少:一線城市諸如北京、廣州、深圳成交熱度延續,得益于人口流動量減少,需求集中釋放,春節周成交創3年新高;東南沿海三四線城市的表現同樣可圈可點,溫州、佛山、淮安、莆田、東莞等城市成交保持高熱狀態,居民購房積極性依舊較高。
而對房企而言,今年營銷任務仍重,疫情催生了房企的線上化營銷,不少房企把握春節時期的機會持續優化線上渠道聚攏人氣,隨著節后成交放量,市場有序恢復,線上營銷也將成為未來房地產營銷的重要戰場。
注:文章為作者獨立觀點,不代表資產界立場。
題圖來自 Pexels,基于 CC0 協議
本文由“丁祖昱評樓市”投稿資產界,并經資產界編輯發布。版權歸原作者所有,未經授權,請勿轉載,謝謝!

丁祖昱評樓市 











