作為中國基礎設施及不動產領域信息綜合服務商,睿思堅持以專業視角洞察行業發展趨勢及變革,打造最具公信力和影響力的垂直服務平臺,輸出有態度、有銳度、有價值的優質行業資訊。
作者:小債看市
來源:小債看市(ID:little-bond)
近年來光伏行業價格競爭激烈,組件售價快速下滑,晶科能源收入下降,盈利面臨較大壓力。
01虧損
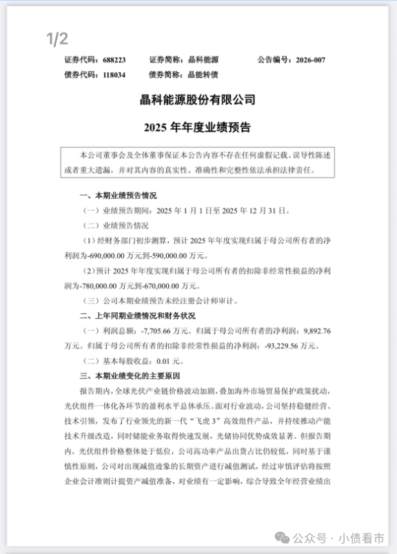
1月22日,晶科能源(688223.SH)公告稱,預計2025年歸母凈利潤為-69億元到-59億元,扣非歸母凈利潤為-78億元到-67億元,上年同期歸母凈利潤為9892.76萬元。

2025年業績預告
公告顯示,全球光伏產業鏈價格波動加劇,疊加海外市場貿易保護政策擾動,光伏組件一體化各環節的盈利水平總體承壓。
光伏組件價格整體處于低位,晶科能源高功率產品出貨占比仍較低。
同時,晶科能源對出現減值跡象的長期資產進行減值測試,對業績有一定影響,綜合導致全年經營業績出現虧損。
值得注意的是,這是近10年來晶科能源業績首次出現虧損。
當前,光伏行業仍在周期底部徘徊,出現整體性虧損。
隆基綠能(601012.SH)預計2025年度實現歸屬于上市公司股東的凈虧損為60億元到65億元;
通威股份(600438.SH)預計2025年歸母凈利潤虧損90億元至100億元;
愛旭股份(600732.SH)預計2025年歸母凈利潤虧損12億元至19億元。
《小債看市》統計,目前晶科能源僅存續一只“晶科轉債”,存續規模100億元。

“晶科轉債”詳情
據最新評級報告,晶科能源主體信用等級為AA+,評級展望穩定,“晶科轉債”信用等級為AA+。
02財務分析
據官網介紹,晶科能源是一家全球知名、極具創新力的太陽能科技企業。
2022年,晶科能源在上海證券交易所科創板上市,其間接控股股東晶科能源控股有限公司于2010年在紐約證券交易所上市。
從股權結構看,晶科能源控股股東為晶科能源投資有限公司,持股比例58.59%,公司實際控制人為李仙德、陳康平和李仙華。

股權結構圖
2025年前三季度,晶科能源實現光伏產品總出貨量67.15GW,其中組件出貨量為61.85GW。
據索比光伏網統計,晶科能源繼續蟬聯全球組件出貨量第一。
不過,近年來光伏行業價格競爭激烈,組件售價快速下滑,晶科能源收入下降,盈利面臨較大壓力。
2025年前三季度,晶科能源實現歸母凈利潤虧損39.2億元,同比下降422.67%。

歸母凈利潤
截至2025年三季末,晶科能源總資產有1171.98億元,總負債872.93億元,凈資產有299.05億元,公司資產負債率為74.48%。
《小債看市》分析債務結構發現,晶科能源主要以流動負債為主,占總債務的59%。
截至2025年三季末,晶科能源流動負債有511.97億元,主要為應付賬款,其一年內到期的短期債務合計有108億元。
若加上77億應付票據,晶科能源的短期有息債務合計有185億元。
相較于短債規模,晶科能源的流動性尚可,其賬上貨幣資金有275.91億元,可以覆蓋短債,公司短期償債壓力可控。
財務彈性方面,截止2025年3月末,晶科能源銀行授信總額有954.42億元,其中未使用授信額度有554.71億元,公司備用資金充足。

銀行授信
此外,晶科能源還有非流動負債360.96億元,主要為長期借款,其長期有息負債合計有253.45億元。
整體來看,晶科能源剛性債務總規模有361.45億元,主要為長期有息負債,帶息債務比為41%。
有息負債占比較高,2025年前三季度,晶科能源財務費用達6.26億元,再加上高額的銷售和管理費用,期間費用對公司盈利空間形成較大侵蝕。
融資渠道方面,除了發債和借款,晶科能源還通過租賃、應收賬款、股權以及股權質押等方式融資,渠道呈現多元化。
資產質量方面,晶科能源存貨和應收賬款規模較大,分別為149.39億和143.95億元,對資金形成一定占用。
另外,晶科能源受限資產比例較高,截至2024年末為242.69億元,占凈資產的 71.55%,公司資產流動性較弱。
總得來看,晶科能源盈利面臨較大壓力;海外業務面臨匯率波動、地緣政治及貿易保護政策等風險;債務規模較大,債務負擔較重。
03“光伏少帥”
李仙德素有“光伏少帥”之稱,是光伏頭部企業掌門人中最年輕的一位。
1975年,李仙德出生于浙江臺州,21歲時他開始做消防工程、水電安裝,幾年后成為浙江快達建設安裝工程臺州分公司負責人。
2006年,李仙德在江西上饒注冊成立晶科能源,涉足光伏行業。
隨后,晶科能源調整戰略,進軍硅片、電池、組件等光伏產業的上下游。
2007年,晶科能源硅片產能80兆瓦,2008年擴大至220兆瓦。
2008年,李仙德從下游客戶處收到了2億元預付款,以及深創投等海內外基金投資的5500萬美元,準備大干一場。
恰逢此時,發端于美國、席卷全球的金融危機爆發,光伏行業至暗時刻不期而至。
李仙德慶幸大規模擴產還沒開始,巨額資金還在手上,他幸運地躲過了那場讓無數光伏富豪倒下的浩劫。
2010年5月,年僅35歲的李仙德帶領晶科能源控股(NYSE:JKS)登陸紐交所。
隨著全球光伏產業新一輪發展,李仙德迅速脫穎而出。
2020年5月,由美股分拆的晶科科技(601778.SH)在上交所主板上市;2022年1月晶科能源登陸上交所科創板。
注:文章為作者獨立觀點,不代表資產界立場。
題圖來自 Pexels,基于 CC0 協議
本文由“小債看市”投稿資產界,并經資產界編輯發布。版權歸原作者所有,未經授權,請勿轉載,謝謝!

小債看市 











