作為中國基礎設施及不動產領域信息綜合服務商,睿思堅持以專業視角洞察行業發展趨勢及變革,打造最具公信力和影響力的垂直服務平臺,輸出有態度、有銳度、有價值的優質行業資訊。
作者:克而瑞研究中心
來源:克而瑞地產研究(ID:cricyjzx)
百強房企10月單月業績環比回升1.4%

2021年10月,TOP100房企實現銷售操盤金額7761.4億元,單月業績規模較9月環比回升1.4%。自7月以來市場降溫明顯,10月單月業績較去年同期呈下跌趨勢,但降幅略有收窄至32.2%。從今年以來的累計業績來看,1-10月百強房企實現銷售操盤金額93347.2億元,同比增長6.7%,較2019年同期也增長18.5%,累計業績增速放緩。
從企業表現來看,38家典型上市房企中,單月業績同環比雙降的房企達14家。同時,逾半數企業單月同比下降超20%。整體來看,10月房企單月業績表現不及上半年及歷史同期。值得注意的是,10月僅中國金茂同比增長8.6%,單月實現業績201億元。碧桂園、融創、保利10月單月銷售業績表現相對突出,規模均在500億元左右。
展望11月,四季度房地產市場難言樂觀,房企銷售將持續承壓。“以價換量”仍是企業加快成交去化的必要選項,部分負債率較高的房企將面臨更大的經營壓力。從短期來看,四季度企業仍需加快開發節奏、保證年底的貨量供應,深化銷售渠道并維持積極的營銷和折扣力度,沖刺全年業績。從長期來看,未來房企的經營邏輯向“以銷定投”轉變,在開發和銷售端對企業的經營效率、供貨節奏以及去化效率都提出了更高的要求。
02 企業拿地
典型房企投資規模降至全年最低

受10月假期及土拍規模等結構性影響,30家重點房企投資力度回落,投資規模為全年最低。本月30家典型房企新增土儲總建面為523萬平方米,環比下降58%;新增土地成交價格684億元,環比下降40%,已經降至全年最低。平均樓板價13091元/平方米,與上月相比上升44%。均價上升主要由于北京、上海和杭州等城市第二輪集中土拍帶動,拉高平均樓板價。
受京滬等城市集中供地影響,一二線城市為本月投資主力。整體來看,30家典型房企本月土儲成交結構中,一二線城市占比較高,拿地金額占比達80%,其中北京、上海、西安居前三,但由于受到土拍規則限制等影響,加上房企拿地積極性有所降低,溢價率較上輪集中供地維持低位。區域分布方面,30家典型房企中投資39%位于長三角,上海、臺州成交總價最高;其次為環渤海,投資額占比31%,主要由于北京集中供地。
第二輪集中供地條件嚴苛、門檻提高,市場表現也明顯不如首輪。對比第一輪集中供地,30家重點監測房企整體拿地力度放緩。在土地供應側調控持續深入、房企資金鏈壓力增加等多重因素的影響下,重點監測城市的土拍熱度較此前明顯降溫。加上目前信貸仍未放寬、房企現金流承壓,臨時撤牌和延期出讓,國企、央企為競拍主力等現象也成為不少城市的“標配”。
03 企業融資
10月房企新增融資額環比大幅下降54.5%

融資總量:2021年10月100家典型房企的融資總量為367.35億元,環比下降54.5%,同比下降71.3%,融資量達到歷年來新低,行業調控持續下,政策以及監管在窗口指導方面對各個融資方式加大審查力度,同時受行業多企業遭遇財務暴雷影響,房企當前融資較為困難,融資量走低,至此自2020年11月份以來,房企的單月融資連續12個月均呈現同比下降。從融資結構來看,境內債權融資241.37億元,環比下降47.6%,同比下降60.9%;境外債權融資99.04億元,環比下降61.5%,同比下降76.8%,隨著近期多家企業境外債償付展期或者違約,境外融資發行幾乎“暫停”;本月資產證券化融資12.00億元,環比下降86.7%,同比下降91.3%。
融資成本:2021年截至10月100家典型房企新增債券類1融資成本5.42%,較2020年下降0.79個百分點,其中境外債券融資成本達7.02%,下降1.03個百分點,境內債券融資成本4.16%,較2020年下降0.34個百分點。單月來看,10月房企融資成本5.68%,環比上升0.06個百分點,同比下降0.46個百分點。其中境外融資成本11.75%,環比上升3.66個百分點,增長較大;境內融資成本3.48%,環比下降0.01個百分點。房企融資利率在2.90%-14.20%間,境內發行債券有金茂、綠城、華僑城等企業發行,利率基本在4%以下,而境外發債的企業債券發行融資成本最高達14.20%,企業融資持續分化。

企業表現:本月融資總量最高的企業為招商蛇口,融資總量約87.5億元,主要是向境外銀行申請了20億港元的貸款和為多家子公司進行了擔保。從企業梯隊來看,2021年1-10月平均額最大為TOP10房企,平均融資額339.4億元,融資總額微降3.3%;TOP31-50梯隊融資總額同比降幅最大,降幅達到43.64%。成本來看,4個梯隊均較2020年全年下降,其中TOP10梯隊的融資成本最低,為4.25%,下降幅度為1.74pct,降幅最大。

04 營銷策略
造節仍在繼續,會員卡、小游戲等增強客戶粘性

10月以來,房企延續了積極的營銷節奏,尤其是十一黃金周期間,營銷活動規模和力度有所提升。從市場來看,10月行情仍然持續低迷,29個重點監測城市商品住宅成交面積環比再降3%,同比下降22%。其中,一線城市成交環比增長4%,同比跌幅收窄至18%。25個二、三線城市成交持續走低,環比再降4%、同比跌幅23%。房企10月營銷主要是集中在國慶黃金周期間,步入下半月也有部分房企通過造節活動營銷,TOP10房企中有9家本月都推出了區域或集團層面的造節活動。
10月仍以造節為主,折扣力度平穩,部分特價房優惠較大,時代、招商采取會員制、游戲活動營銷以擴大用戶基數,增強用戶粘性。從營銷方式來看,本月房企營銷仍然以造節營銷為主,活動形式大同小異,優惠讓利也比較平穩,少數地區特價房力度較大,像融信成渝地區準現房最高折扣可達75折。另外需要關注的是,本月時代中國推出了灣區大會員卡、超級業主金卡等活動,9.9元享折扣,可抽取iphone13等獎品,而招商蛇口“王牌購房節”則需要客戶完成任務,參與小游戲來賺取能量石,才能參與抽獎,獲得折扣,兩種活動雖然形式不同,但是基于客戶運營思維,擴大客戶基數,增強用戶粘性。
11月有雙十一節點,房企和電商平臺等均會嘗試積極營銷,但折扣力度仍將平穩。近日決策層釋放信號:維護房地產市場的健康發展,保障好剛需群體信貸需求。短期居民按揭貸款有望邊際改善,利于房企營銷開展。而雙十一期間,不僅房企自身會積極營銷,天貓好房,京東房產等電商平臺也會推出一系列營銷活動與房企活動協同。但折扣方面可以預期仍然將保持平穩,企業仍會通過特價房、準現房等手段來精準讓利,去化庫存。
05 人事變動
萬宇清任保利置業董事會主席,徐國宏升陽光城執行總裁

10月,房企高層人事動態信息數量較前兩月有明顯上升,從108家監測企業的人事變動情況來看,不少房企對組織架構進行了調整,高層變動頻率和數量同環比均有所上升。
10月20日,陽光城集團股份有限公司發布董事局公告,為強化組織管理、升級組織架構,陽光城第十屆董事局決定聘任徐國宏為公司執行總裁,聘任陳霓、李曉冬、江河為公司執行副總裁。資料顯示,徐國宏2017年-2021年擔任陽光城副總裁兼福建大區總裁。在銷售業績上,徐國宏在任的福建大區一直保持良好的市場占位。
10月26日,保利置業集團有限公司發布公告披露,張炳南因工作安排,已向保利置業辭去董事會主席及執行董事職務。另董事會宣布,委任萬宇清填補因保利置業董事會主席及執行董事的臨時空缺,均自2021年10月26日起生效。萬宇清從事房地產行業超過20年,經歷了房地產開發的各個專業管理崗位,擔任過保利置業集團多家房地產企業的高級管理人員,擁有豐富的企業管理經驗和房地產開發運營管理經驗。
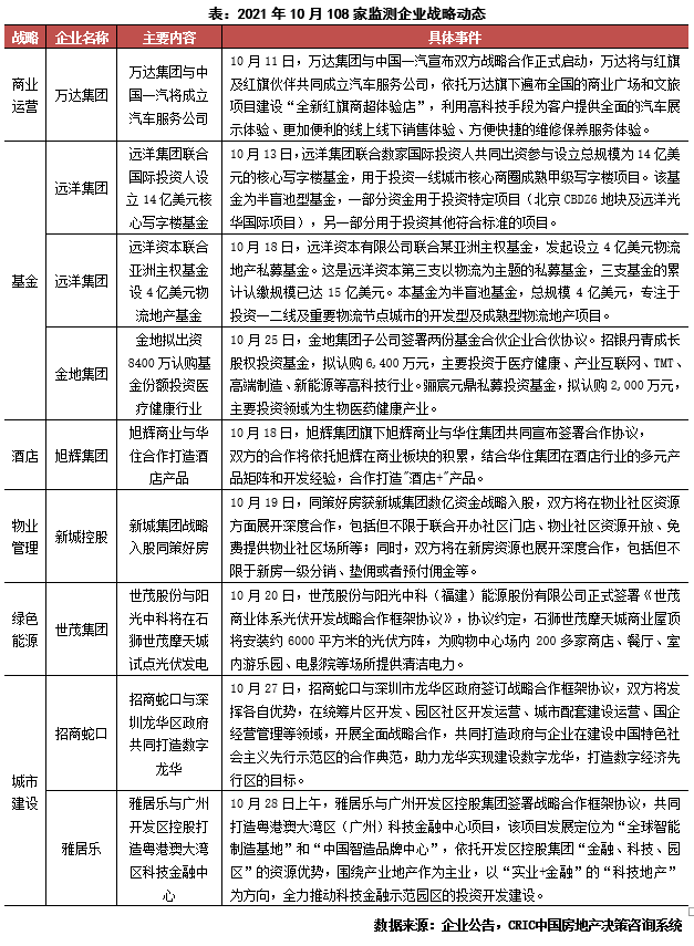
06 戰略動態
基金熱度延續,綠色能源成為新亮點

本月房企多元化業務呈現多樣化趨勢,綠色能源成為新亮點。對房企而言,綠色能源是較為冷門的多元業務,世茂集團本月有所突破。基金則延續上月熱度,遠洋集團和金地集團分別推出了特定方向的私募基金。物業管理方面,新城集團與同策好房將在物業社區資源和新房銷售方面展開深度合作。城市建設方面,招商蛇口和雅居樂嘗試科技地產領域。商業運營和酒店方面,也有房企陸續參與,擴大自身影響力。
金地擬出資8400萬認購基金份額,探索醫療健康等行業。10月25日,金地集團發布關于認購私募基金份額的公告,金地集團子公司分別出資人民幣6400萬元、2000萬元認購招銀丹青成長股權投資基金和驪宸元鼎私募投資基金。招銀丹青成長股權投資基金主要投資于醫療健康、產業互聯網、TMT、高端制造、新能源等高科技行業,驪宸元鼎私募投資基金主要投資領域為生物醫藥健康產業,這將進一步拓寬公司與醫療健康和高科技領域企業潛在的合作機會,探索通過醫療康養與地產結合的形式提升公司自身品牌價值,為公司主營業務發展賦能,同時也完善了房企進入健康醫療賽道的渠道。
石獅世茂摩天城光伏發電,推進世茂商業體系項目的可持續發展。10月20日,世茂股份與陽光中科(福建)能源股份有限公司正式簽署《世茂商業體系光伏開發戰略合作框架協議》,協議約定,石獅世茂摩天城商業屋頂將安裝約6000平方米的光伏方陣,為購物中心場內200多家商店、餐廳、室內游樂園、電影院等場所提供清潔電力。
集團內部工作人員表示,光伏發電年發電量預計可達78萬度,每年減少二氧化碳排放585噸。石獅世茂摩天城成為大泉州地區商業綜合體分布式光伏發電項目可較大程度地降低后期運營成本,或將成為房企商業綜合體綠色運營的模板。
注:文章為作者獨立觀點,不代表資產界立場。
題圖來自 Pexels,基于 CC0 協議
本文由“克而瑞地產研究”投稿資產界,并經資產界編輯發布。版權歸原作者所有,未經授權,請勿轉載,謝謝!

克而瑞地產研究 











