综合激情avI激情五月在线I色视频在线免费I日韩黄在线观看Iav免费网站在线观看I国产黄免费看I9免费视频Ia天堂中文在线

地產寒冬時代房企優質項目篩選及展業思路

負險不彬 負險不彬
2022-08-18 17:12 14076 2 0
房地產行業屬于資金密集型行業,行業業已步入寒冬時代,如何篩選優質企業,提供切實可行的融資服務,是深耕地產行業金融機構亟需解決的問題。房地產銷售(預售)階段是房地產開發企業取得收入、實現資金回籠的重要階段,主要涉及誠意金、定金、按揭保證金、預售房款的會計核算。定金應視同收取收房款,在預收賬款科目核算

作者:負險不彬

 錄

一、房企資金渠道概覽

二、房地產企業開發業務流程及各階段融資需求分析

(一)土地獲取階段

1、獲取土地階段的業務流程

2、獲取土地階段會計核算

3、獲取土地階段稅務處理

(二)開發建設階段

1、開發建設階段業務流程

2、開發建設階段的會計核算

3、開發建設階段的稅務處理

(三)銷售(預售)階段

1、房地產企業商品房銷售/預售流程

2、預售階段的會計核算

三、房地產企業的財務分析及指標優化調整

(一)房企重點會計科目關注情況

1、貨幣資金構成及特點

2、存貨構成及其特點

3、投資性房地產構成及其特點

4、其他應收、應付款

5、有息債務

6、預收賬款

7、經營活動現金流

(二)財務分析指標與體系的修正

1、營運能力指標

2、盈利能力指標

3、杠桿水平指標

4、償債能力指標

四、投資房地產行業路徑——以明股實債為例

(一)明股實債交易結構

(二)明股實債會計處理

(三)明股實債業務的開展思路

1、房地產投資基金模式

2、共同出資成立項目公司模式

(四)明股實債業務模式存在的意義

房地產行業屬于資金密集型行業,行業業已步入寒冬時代,如何篩選優質企業,提供切實可行的融資服務,是深耕地產行業金融機構亟解決的問題。考慮到該行業的特點,從融資渠道和融資需求分析,切入財務報表的真實還原,或可篩選出較為優質的投資標的。

一、房企資金渠道概覽

經過多年發展,中國房地產已經形成了近50個細項的融資體系。包括了銀行貸款、非標融資、股權融資(IPO、增發等)、債權融資(公司債、企業債、私募債、中票等)、供應鏈金融、銷售回款等。從各渠道融資申請難易程度來看,目前,短期融資、中期票據、定向工具、ABS發行難度較低;房地產開發貸、海外債、公司債、非標融資發行難度較大;IPO、定向增發已經基本停止。具體融資分類如下圖:

房地產企業開發業務流程及各階段融資需求分析

房企的一般項目開發銷售流程,概括為土地獲取、開發建設、銷售(預售)三個階段。

(一)土地獲取階段

1、獲取土地階段的業務流程

2、獲取土地階段會計核算

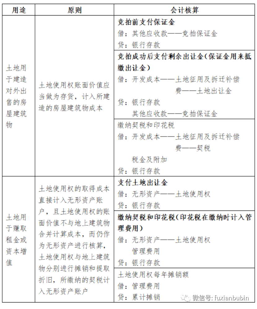
根據會計準則,企業取得的土地使用權通常應確認為無形資產,但改變土地使用權用途等具體分為:

3、獲取土地階段稅務處理

(二)開發建設階段

房地產開發建設過程可以細分為四個階段:分別為項目策劃設計階段、項目準備階段、項目施工階段和項目竣工驗收階段。

1、開發建設階段業務流程

2、開發建設階段的會計核算

房地產開發企業與建筑工程施工企業之間簽訂的建筑安裝承包合同,一般是采取三種承包方式,即包工包料方式、包工不包料(甲供材)方式、發包方控料(甲控材)方式。

3、開發建設階段的稅務處理

(三)銷售(預售)階段

1、房地產企業商品房銷售/預售流程

(1)前提條件

(2)具體流程

2、預售階段的會計核算

房地產銷售(預售)階段是房地產開發企業取得收入、實現資金回籠的重要階段,主要涉及誠意金、定金、按揭保證金、預售房款的會計核算。

誠意金

在簽訂商品房認購協議書之前收取的款項,最終退還給客戶或轉作購房款。商品房認購協議書要在房地產企業取得預售許可證之后才能與客戶簽訂,因此誠意金是在預售之前收取的款項,約束性很低,購房者可隨時收回此款項。因此不做收賬處理

收取誠意金時:

借:銀行存款

貸:其他應付款——誠意金

正式開盤后與客戶簽訂了商品房認購協議書:

借:其他應付款——誠意金

貸:預收賬款——銷售定金

開盤后客戶不簽訂商品房認購協議書:

借:預收賬款——銷售定金

貸:營業外收入

定金

在簽訂商品房銷售(預售)合同之前收取的款項,在銷售合同簽訂后轉作購房款,如果客戶在協議規定的期限內不簽訂購房合同,房地產企業一般情況下將不再退還已經交付的定金。定金應視同收取收房款,在預收賬款科目核算

收取銷售定金時:

借:銀行存款

貸:預收賬款——銷售定金

簽訂商品房預售合同時:

借:預收賬款——銷售定金

貸:預售賬款——銷售款

客戶違反認購協議規定,未能簽訂預售合同時:

借:預收賬款——銷售定金

貸:營業外收入

按揭貸款保證金

銀行在按揭貸款過程中按照貸款總額的一定比例向開發商收取的錢,并承擔按揭貸款的連帶保證責任,直至房產證辦理出來并完成抵押登記后,銀行才將按揭貸款保證金退回開發商。在此期間內,若購房借款人未按合同約定按期還本付息的,由開發商代為償還,銀行有權直接從按揭保證金賬戶中扣劃相關款項。

承購人支付首付款

借:銀行存款

貸:預收賬款

商品房按揭貸款到賬

借:銀行存款

    其他貨幣資金——按揭保證金戶

貸:預收賬款

客戶違約,銀行從保證金賬戶扣款

借:其他應收款—XX

貸:其他貨幣資金—按揭保證金戶

承購人補繳還款項

借:其他貨幣資金—按揭保證金戶

貸:其他應收款—XX

按揭保證金解凍

借:銀行存款

貸:其他貨幣資金——按揭保證金戶

預售房款

房地產企業在所售房屋未竣工前收取的商品房銷售款(實際收到的售房款、工程款抵房款轉入的房款、因換房從其他房源轉入的房款)

銷售定金轉入時:

借:預收賬款——銷售定金

貸:預售賬款——銷售房款

收取預收款時:

借:銀行存款

貸:預收賬款——銷售房款

對于房地產企業,商品房銷售滿足下列條件則應確認收入:一是工程已經竣工,并且驗收合格,符合銷售合同約定的交付條件。二是已通知購房業主接收房屋,并且將結算賬單提交業主也取得其認可。

確認銷售收入時:

借:預收賬款

貸:主營業務收入

銷售成本核算

房地產開發企業根據收入確認原則確認實現銷售收入和銷售面積時,應同時結轉相應的開發產品銷售成本。開發產品竣工驗收達到預定可使用狀態,成本結算完成后,編制“開發產品成本明細表”,詳細列明每種開發產品的總成本、總面積、單位面積成本和總套數等信息,“開發產品成本明細表”作為開發產品成本結轉的依據,附在憑證后面

商品房竣工交付時:

借:開發產品

貸:開發成本

開發商品銷售時:

借:主營業務成本

貸:開發產品

三、房地產企業的財務分析及指標優化調整

房企重點會計科目關注情況

土地獲取根據用途計入無形資產或存貨科目,施工階段的相關投資計入存貨科目,同時工程款項的支付通常根據工程節點向施工企業支付應付款項,各個階段的投資離不開貨幣資金及相關的融資,同時影響著房企的現金流;而在預售階段房地產企業的銷售回籠資金以資產負債表中的預收款項進行核算,待滿足收入確定條件后才同時結轉收入及成本體現到利潤表上,由于收入的確認受項目節點的要求影響重大,利潤表的反應相對滯后且有一定人為操作空間;因此我們對于房地產企業科目的分析更注重的是對資產負債表及現金流量表的分析。我國房地產企業經營業務較為復雜,業務囊括從征地拆遷開始到最終售后服務全過程,平均周期為4年,且各個階段均需要投入大量資金。經營性現金流支付和收入規模巨大,負債經營程度較高,因為房地產開發商在建設工程竣工前可以進行銷售,以提前回收資金,但預售制度的實行導致房企現金流入與收入不同步,預收賬款成為房地產企業收入核算的主要科目。

1、貨幣資金構成及特點

2、存貨構成及其特點

存貨是分析房地產企業、解析項目情況的起點,對于存貨的關注不只有整體規模,還應注意項目的具體運營情況以及跌價準備可能對損益產生的影響。

財務分析重點主要集中在如下幾個方面:

一是通過存貨對于銷售額的相對規模反映企業的項目運營能力(萬科和融創的存貨/銷售額分別為1.28和1.35,為行業頭部機構數據);

二是預收賬款與存貨的匹配程度則可表明存貨的變現情況,對于存貨的期間變化額與不考慮營業收入轉出情況的預收賬款的變化額明顯不匹配的企業,需要關注其銷售回款能力或銷售數據存疑的情況。

三是存貨中應關注土地儲備的占比。一方面土地儲備是未來房企業績發展的前提,另一方面,存貨中土地儲備規模占比過大,短期內會影響企業運營效率,而且土地儲備處于開發最初階段,需關注后續投資支出帶來的現金壓力和融資需求的提高;

四是關注具體項目運營情況。存貨科目的附注中披露每個項目的年初/年末余額、本期增加/減少額、計劃總投資規模以及開工/竣工時間等信息,可以據此判斷項目運營情況。其中,開發產品的期末余額代表企業沉淀的現房資產規模,對于期末余額較大的項目,現貨沉淀規模較大,需要關注項目的去化壓力;計劃總投資規模/總建筑面積可以估算項目單位成本,通過與企業當年銷售均價或周邊類似樓盤銷售均價的對比,可以判斷項目安全邊際;開工/竣工時間一定程度上能夠反映項目的開發周期,對于開發周期較長的項目,可能形成一定成本堆積,需關注項目具體去化情況。

五是關注利息資本化情況。企業發生的借款費用,需要經過相當長時間(通常是指1年及1年以上)的購建或者生產活動才能達到預定可使用或者可銷售狀態的固定資產、投資性房地產和存貨等資產的,應當予以資本化,計入相關資產成本。資本化利息是企業隱藏的“財務費用”,與企業財務費用科目一定程度上存在此消彼長的關系,利息資本化規模較大的企業,財務費用相對較低,但企業毛利率水平存在一定壓力,反之亦然。財務費用通常具有支付剛性,當年實際產生財務費用支出我們應將本年度的資本化利息與財務費用加總考慮,以衡量企業的實際財務費用帶來的支出壓力及融資成本高低。

3、投資性房地產構成及其特點

投資性房地產為房企自營項目,通過對計量方式的選取或對企業資產規模和利潤產生影響,項目初始階段現金回流慢,回收周期長,但成熟物業可為房企帶來長期、穩定的現金流。

4、其他應收、應付款

其他應收、應付款核算企業除應收、應付票據、賬款以外的其他各種應收、應付款項。對于房地產企業,其他應收款中關注的重點主要在不并表的關聯公司或股東控制的其他企業的往來款。具體而言關注如下幾點:

5、有息債務

負債經營是房企的顯著特點,需要關注企業負債的絕對規模、相對規模、期限結構及融資成本等方面。

財務分析關注如下重點:

一是關注房企債務結構是否合理。房地產企業項目運營周期長,從房企的主要融資途徑來看,銀行貸款方面房企不得進行流動資金貸款,通常銀行、信托等開發貸款融資通常伴隨項目的開發生命周期,因此期限均為長期;直接融資方法,債務融資工具基本以3到5 年期限為主。因此對于某一房企,其有息債務以短期為主(不考慮一年內到期的非流動負債)或從側面反映了該房企的主要融資途徑受限通過其他高成本的融資渠道融資的可能。

二是關注企業綜合融資成本。房地產企業的融資渠道包括銀行貸款、債券融資、股權融資、信托融資、金融租賃融資等方式。高昂的融資成本會大幅增加項目開發的成本和支出壓力。我們根據(費用化利息+資本化利息)/全部債務估算企業的綜合融資成本。2017 年以來陸續出臺的房地產調控政策,使得房地產企業融資渠道收緊、融資成本進一步上升?,F在房企平均融資成本都在10%左右。房地產企業的規模和運營能力是決定其融資成本的關鍵因素,大型房企借貸優勢明顯,融資成本處于相對低位。中小房企,尤其是對債務滾動依賴性較強的企業,或對融資渠道收緊、融資成本抬升彈性較差,需關注其資金鏈壓力。

6、預收賬款

預收賬款是不需現金償付的債務,反映企業成長性。

財務分析主要關注如下重點:

一是預收賬款衡量報表日已達到預售條件但尚未結轉收入的項目的銷售規模,其年度變化受本年度結轉的銷售收入和本年度新增的已達到預售條件但尚未結轉收入的銷售回款規模影響,由于房企特殊的預售模式,銷售商品、提供勞務收到的現金流入并不是與營業收入而是與預收賬款的變化相匹配。因此對于預收賬款規模與現金流規模的匹配程度是反映經營情況的重要指標。

二是預收賬款在實現銷售之后一年內,就可以轉為營業收入,因此,預收賬款與公司未來業績直接相關。對于預收賬款收縮幅度較大的企業,未來收入規?;虼蠓禄桕P注其經營壓力,同時,需要結合企業項目情況判斷企業的經營持續性。而對于預收賬款規模持續大規模小于營業收入的企業,企業或存在提前確認收入的情況,需關注其收入確認方式。

7、經營活動現金流

經營活動現金流反映企業實際的現金收付,可以據此判斷企業的籌資壓力和回款能力等情況。

財務分析應重點關注如下幾個方面:

一是對于現金流入與銷售額規模明顯不匹配的企業,需關注該房企是否存在其對項目回款的控制力較弱,或銷售額數據存疑等情況。

二是通常情況下,由于房企項目投資規模龐大,經營活動現金流流出規模大于流入規模,凈額多為負值,只有在銷售明顯回暖的情況下,會得到一定程度改善。

三是關注銷售商品、提供勞務取得的現金和購買商品、接受勞務支付的現金規模比較。銷售商品、提供勞務取得的現金體現房地產企業銷售資金回籠情況,購買商品、接受勞務支付的現金核算企業本期項目投資的實際支出情況,通過二者規模的比較,我們可以看出企業的投資缺口,從而判斷企業的籌資壓力。

四是關注其他與經營活動有關的現金流。其他與經營活動有關的現金流主要反映企業合作開發或是與關聯方交易的實際回款情況,通過支出與收入的規模對比,可以判斷企業對外部資金的占用能力。

財務分析指標與體系的修正

房地產行業兼具商品和金融屬性,房企與其他企業相比,在經營上呈現出開發周期長、前期投入大、實行預售制度、合作開發普遍等特點,這些經營特點決定了其在營運能力、盈利能力、杠桿水平、償債能力和發展能力幾個方面與其他企業表現均有不同。

1、營運能力指標

1常規營運能力指標

營運能力是指企業對其資產管理、運營的能力。一般企業財務分析中,衡量營運能力的指標如下:

(2)常規指標基礎上的篩選和優化

2、盈利能力指標

(1)常規盈利能力指標

盈利能力是指企業利用資源獲取利潤的能力。一般企業財務分析中,衡量盈利能力的指標如下所示:

(2)常規指標基礎上的篩選和優化

3、杠桿水平指標

(1)常規杠桿水平指標

財務杠桿水平反映企業的財務負擔,杠桿水平的高低體現了企業財務政策的謹慎程度,衡量杠桿水平的指標如下:

(2)常規指標基礎上的篩選和優化

4、償債能力指標

1短期償債能力指標

常規短期償債能力指標主要包括如下幾個方面:

常規指標基礎上的篩選和優化

(2)長期償債能力指標

常規長期償債能力指標主要包括如下幾個方面:

常規指標基礎上的篩選和優化

5、發展能力指標

1常規發展能力指標

企業發展能力是指企業擴大規模、壯大實力的潛在能力,主要通過如下指標進行衡量:

常規指標基礎上的篩選和優化

四、投資房地產行業路徑——以明股實債為例

明股實債融資主要是指以股權形式投資,同時以獲得固定收益及遠期本金有效退出為實現要件,交易結構的SPV 主要包含資管計劃、信托計劃和私募股權基金。明股實債會計計量模式方面,會計準則要求根據合同條款經濟實質來判斷,但在實際操作中,房企會采用附屬或隱性合同等手段來避免其在合并報表層面被確認為負債,以少數股東權益的形式體現。

投資方以股權形式進行投資,但以回購、第三方收購、對賭、定期分紅等形式獲得固定收益,以與融資方約定投資資本金遠期有效退出和約定利息(固定)收益的剛性實現為要件。明股實債對房企償債能力的影響包括:優化財務報表、增強表內融資能力但同時也會推高房企的財務風險;作為隱性債務,會誤導報表外部使用者對房企償債能力高估,但實際償還時仍會影響房企現金流,造成一定流動性壓力;監管政策收緊使得房企滾動風險加大。因此,我們應根據判斷原則來對明股實債”投資進行真實調整,并加強房企信息披露和投資者信息獲取。

明股實債交易結構

明股實債交易過程一般包括認購、投資入股、退出三個環節,銀行理財、集合信托及保險資金是目前存續的明股實債類投資的主要投資方;股權投資主體(SPV)形式主要有股權投資計劃、信托計劃及私募股權投資基金等;退出方式主要有回購、第三方收購、對賭、優先/定期分紅等。股權投資模式主要為如下結構:

一是股權投資模式。股權投資模式下,由基金公司或證券公司設立資管計劃,投資者通過資管計劃以股權投資的形式入股房地產項目公司,并通過項目公司分紅來進行資管計劃的收益分配,房地產項目公司或其股東可能約定對資管計劃持有股權進行回購或特殊分紅條款(如資管計劃作為優先級股權約定一系列優先分紅和投資本金保障機制,項目公司母公司作為劣后級股權獲得剩余收益,承擔更大風險)。

二是信托計劃投資模式。信托計劃投資模式下,由信托公司設立信托計劃,信托計劃投資房地產項目公司形式包含發放信托貸款、股權投資、可轉債、購買特定資產收益權等,再通過房地產項目公司進行還本付息、項目分紅、回購等方式來退出投資。

三是私募股權基金投資模式私募股權基金投資模式下,一般由項目公司母公司或實際控制人作為GP,享受基金劣后收益,投資方作為LP,享受基金優先級收益,私募股權投資基金以權益投資方式投資房地產項目公司,仍以特殊分紅條款或回購等方式來進行退出。

(二明股實債會計處理

多數明股實債操作過程中,會采用附屬或隱性合同等手段來避免投資在合并報表層面被確認為負債,從會計分錄方面來看,明股實債投資部分如果在項目公司報表上確認為股權,則在合并報表層面以少數股東權益體現。同時考慮到對于金融負債和權益工具的確認由會計師根據具體項目合同條款自行判斷,有一定的主觀性,故在判斷房企實際債務負擔時需要根據具體項目合同條款來調整隱性負債。

明股實債相關會計分錄

在實際業務中明股實債獲得的資金記入所有者權益,但其真實列報屬性根據還本付息義務的主體不同有所不同。根據現行會計準則,投資在不同的會計主體層面列報屬性可能有所不同(如下表所示)

在不同會計主體中的真實列報

明股實債可以是表外融資(房企自身投資體現為長期股權投資)也可以是表內融資(對外融資部分體現為權益或者負債),明股實債為表內融資還是表外融資,主要取決于項目公司是否納入融資房企的合并報表,而合并與否則取決于編制合并報表的房企是否能對項目公司進行控制,根據《企業會計準則第33 號—合并財務報表》,控制的定義為投資方擁有對被投資方的權力,通過參與被投資方的相關活動而享有可變回報,并且有能力運用對被投資方的權力影響其回報金額。在實務操作中,投資方在該項目公司中的持股比例通常較高,也據此在項目公司中擁有股東會的表決權,并且往往擁有在項目公司的董事會中派駐董事的權力,按照持股比例判斷并表范圍則會形成房企的表外債務。

明股實債業務的開展思路

1、房地產投資基金模式

關鍵環節安排

從投資主體退出方式看,主要依照《合伙企業法》的有關規定,但投資者作為普通合伙人,可以同意私募基金退伙;從收益分配看,收益分配有一定順序,私募基金作為優先級,投資者和房企為劣后級,在私募基金達到投資回報后,投資者可以同意私募基金退出,私募基金作、為優先級,直至達到投資回報,則該投資回報為固定收益;從投資主體權利來看,合伙事務主要由投資者執行,但從實際上看,地產公司仍為旗下商業地產的實際運營主體,實際風險報酬尚未轉移,仍由地產公司承擔實質風險。

2、共同出資成立項目公司模式

關鍵環節安排

明股實債業務模式存在的意義

一是優化房企財務報表,增強表內融資能力。房地產企業為資金密集型行業,行業資產負債率較高,隱藏債務有利于房企保持可接受的賬面資產負債率,從而獲得更多的授信、更高的評級。

二是房企可以通過一系列條款設計,通過不并表或在合并報表層面權益化明股實債融資,從而達到隱藏債務的目的,而融資得到的現金則會在賬面上增強現金類資產對債務的覆蓋能力,從而優化房企償債能力指標。

注:文章為作者獨立觀點,不代表資產界立場。

題圖來自 Pexels,基于 CC0 協議

本文由“負險不彬”投稿資產界,并經資產界編輯發布。版權歸原作者所有,未經授權,請勿轉載,謝謝!

原標題: 萬字實操:地產寒冬時代房企優質項目篩選及展業思路

負險不彬

王彬:法學博士、公司律師。 在娛樂滿屏的年代,我們只做金融那點兒專業的事兒。微信號: fuxianbubin

99篇

文章

10萬+

總閱讀量

特殊資產行業交流群
推薦專欄
更多>>
  • 金誠同達
    金誠同達

    金誠同達成立于1992年,總部位于北京,在上海、深圳、合肥、杭州、南京、成都、西安、沈陽、濟南設有分所,并在日本東京設有辦事處。今天,金誠同達已發展成為中國境內極具規模、最富活力的律師事務所之一。 在諸多業務領域,金誠同達都已成為行業里的領頭軍,能夠為客戶提供全方位、多層次、個性化的優質法律服務,業務范圍涵蓋公司設立與合規、資本市場、金融、保險、信托、房地產、項目融資、基礎建設、PE/VC、資產管理、并購、稅務、知識產權、互聯網、反壟斷、勞動法、訴訟與仲裁以及境外投資、外商投資、國際貿易、WTO爭端解決、跨境爭議解決等。

  • 睿思網
    睿思網

    作為中國基礎設施及不動產領域信息綜合服務商,睿思堅持以專業視角洞察行業發展趨勢及變革,打造最具公信力和影響力的垂直服務平臺,輸出有態度、有銳度、有價值的優質行業資訊。

  • 睿博恩重生筆記
    睿博恩重生筆記

    專注企業債務紓困與價值重組的實戰筆記?服務銀行、AMC、政府平臺及民營企業?涅槃貸 3.0 開創踐行者?以 “鐵算盤、鐵賬本、鐵規章” 重塑信用。

  • 小債看市
    小債看市

    最及時的信用債違約訊息,最犀利的債務危機剖析

  • 路數
    路數

    要有光,要讓房企更公開透明

  • 債市邦
    債市邦

    一位債市從業人員的市場觀察,僅為個人總結,不代表所在機構任何意見。微信號: bond_bang

微信掃描二維碼關注
資產界公眾號

資產界公眾號
每天4篇行業干貨
100萬企業主關注!
Miya一下,你就知道
產品經理會及時與您溝通