综合激情avI激情五月在线I色视频在线免费I日韩黄在线观看Iav免费网站在线观看I国产黄免费看I9免费视频Ia天堂中文在线

公募REITs的重組新招,一張圖總結好

大隊長金融 大隊長金融
2021-06-07 12:00 13925 0 0
拿到公募REITs新項目,該選擇哪種模式去做重組呢?就看這一篇

作者:胡喆陳府申

來源:大隊長金融(ID:captain_financial)

公募REITs的第一批項目落地了。在重組這個技術環節,和以往的類REITs操作相比,既有相似之處,也有創新之處。

這一批公募REITs項目的創新重點,主要在于股債結構搭建模式的不同。我們就從股債結構搭建模式梳理出發,談一談值得關注之處。

重要提示

要看懂這篇文章,是需要有一定的REITs股債結構搭建基礎知識的。

如果您暫時對此領域不熟悉,可先移步至:

證券化較真 | 燒腦的類REITs股債結構,萬變不離其宗


  1. 交易步驟

圖1計劃放款模式交易結構

  1. 預先確定架構,簽署包括股東貸款協議等在內的重組交易文件;

  2. 公募基金募集完成,投資于專項計劃;

  3. 在有合適存量負債的情況項下,專項計劃受讓項目公司100%股權,然后直接向項目公司發放股東貸款,項目公司用于償還存量債務解決現金沉淀問題;

  4. 在沒有合適存量負債的情況項下,專項計劃受讓SPV100%股權,然后向SPV發放股東貸款,SPV以其獲得的股權投資與債權投資,共同出資受讓項目公司100%股權,然后進行反向吸收合并。

2. 討論

  • 專項計劃放款模式法律關系和操作流程均簡單、清晰;

  • 專項計劃放款模式是在公募基金募集完成并對專項計劃進行投資后,以募集資金放款,無需過橋資金;

  • 相比其他的構債模式,該模式是直接構造新債,在構造債權的過程中一般不會產生額外的稅收負擔;

  • 運用專項計劃放款模式能夠同時適用于有存量負債和沒有存量負債的情形。

  1. 交易步驟


圖2 減資模式交易結構

  1. 項目公司完成包括但不限于股東會決議等前置程序;

  2. 公募基金募集完成,投資于專項計劃;

  3. 不晚于專項計劃設立日,項目公司向市場監督管理部門遞交減資申請;

  4. 完成減資后,形成項目公司對于原股東的減資應付款;

  5. 管理人代表專項計劃與原股東簽署相關股權轉讓文件,收購項目公司100%股權。與此同時,雙方亦簽署債權轉讓相關文件,收購項目公司原股東就減資事宜所享有的對項目公司的債權并生效,至此完成項目公司股債結構的搭建。

2. 討論

  • 減資模式的前提是項目公司具備足夠的注冊資本和實收資本;

  • 在前提滿足的情況項下,減資模式能最簡便地完成股債結構的搭建,其簡便性主要體現在:

  • 減資模式是單層結構,不需要額外設立SPV;

  • 實收資本的減少直接作用于所有者權益結構的調整,從而能簡單同步完成股債比例的調整;

  • 對市場監管部門而言,減資相對于反向吸收合并,是更常見也容易理解和接受的操作。

  1. 交易步驟

圖3 遞延對價模式交易結構

  1. 發起人通過A公司設立SPV公司;

  2. SPV公司收購發起人通過B公司持有的項目公司,該等收購的價款大部分(以下簡稱“豁免對價”)遞延支付(除為使得該等交易不被定性為贈與或其他目的而支付的名義價金外,前述價金簡稱“名義價金”);

  3. 豁免對價的計算方式為:豁免對價 =基金募集規模– 基金及專項計劃層面預留的必要費用;

  4. 各方將上述豁免對價扣減名義價金后的金額,確認為B公司對SPV的債權。即債權金額的計算方式為:債權金額 =豁免對價– 名義價金;由于基金募集規模待定,故具體金額也將在基金發行后確定。基金管理人將在債權本金確定后,設定相應的還本計劃,并相應確定初始借款利率,確保利率合法合規,不超過四倍LPR;

  5. 公募基金募集完成,扣除基金層面預留的必要費用后投資于專項計劃;

  6. 專項計劃設立,扣除專項計劃層面預留的必要費用后,向A公司購買其所持有的SPV股權和對SPV的債權;

  7. SPV公司與項目公司之間,進行反向吸收合并,合并完成后項目公司主體存續,SPV主體注銷,至此,完成股債結構重組搭建。

2. 討論

  • 結合目前公開披露的信息,由于實踐操作中將股權轉讓對價的絕大部分均確認為債權,似乎不能完成合理股債比的搭建,所以我們理解,該模式可能不完全適用于一般的股債比搭建目標;

  • 該模式無需單獨構造借款并進行放款,但假設設立SPV時,僅投入33.3%的實收資本/資本公積,將SPV的權益投資部分預先做小,然后通過遞延支付67.7%部分股權轉讓對價的方式確認債權,似乎也能達到構建股債比的效果,但在此情況下,仍需要通過新債的投入償還/購買這筆舊債,似乎并不達到簡便的效果;

  • 該模式并不能避免反向吸收合并,對于一般項目,不一定有必要如此構造內債;

  • 股權轉讓對價被確認為債權,不排除可能因此涉及企業所得稅在這一時點的征收。

  1. 交易步驟


圖4會計調整模式交易結構

  1. 公募基金募集完成,投資于專項計劃;

  2. 專項計劃向發起人收購SPV公司100%的股權,成為SPV公司100%的股東;

  3. 專項計劃向SPV進行投資;

  4. SPV公司以投資款向發起人收購項目公司的100%股權,并支付股權轉讓對價;

  5. 上述股權轉讓對價的計算公式為:豁免對價 =基金募集規模– 基金及專項計劃層面預留的必要費用– 項目公司于交割日前一日經審計的 (負債總額– 遞延所得稅負債– 流動資產) ,其中,交割日系指SPV公司向轉讓方支付完畢第一期轉讓價款之日;

  6. SPV公司對項目公司進行相應的投資;

  7. 項目公司的投資性房地產由成本法計量轉為公允價值計量,公允價值與賬面價值的差額調整期初留存收益;

  8. 項目公司依據相應股東屆時作出的利潤分配決定以會計政策變更形成的未分配利潤向SPV公司進行分配,進行SPV的應付股利;

  9. SPV公司依據相應股東屆時作出的分配決定向專項計劃進行分配,形成對專項計劃的應付股利;

  10. 專項計劃與SPV及項目公司,簽署相應債權確認及重組協議,對各方之間的債權債務關系進行確認及重組,最終分別形成專項計劃對SPV公司的債權債務關系,以及SPV公司對項目公司的債權債務關系;

  11. SPV公司與項目公司之間,進行反向吸收合并,合并完成后項目公司主體存續,SPV主體注銷,SPV公司對項目公司的債權債務關系由項目公司通過繼承抵銷,專項計劃對SPV公司的債權債務關系由項目公司繼承,由此形成專項計劃對項目公司的債權債務關系。至此,完成股債結構重組搭建。

2. 討論

  • 該等操作模式的前提為項目公司需持有投資性房地產,且按照成本法和公允價值法的評估結果差額可達到構造稅盾的要求,并需要評估師的充分認可;

  • 該模式無需單獨構造借款并進行放款;

  • 該模式并不能避免反向吸收合并,對于一般項目,不一定有必要如此構造內債;

  • 應付股利部分在確認為債權前,理論上需繳納企業所得稅。


這一批公募REITs涉及的重組,在重組結構上的統計如下:


  • 在第一批落地的全部公募REITs項下,10單中有7單均運用了專項計劃發放股東貸款的模式。根據這一趨勢,未來計劃放款模式可能成為公募REITs重組的主流構債模式;

  • 在滿足條件的情況項下,減資模式也具有較為顯著的優點。許多類REITs都采用了減資模式,我們相信在未來的公募REITs其他項目中,該模式也會得到較為廣泛的運用;

  • 遞延對價模式和會計調整模式,其前提條件較為特殊,操作上依賴的環節也較多,不具有廣泛適用性。



通過上面的梳理,相信大家也稍微有點兒迷糊了——你說了這么多,那我現在拿到了一個新項目,我到底該選擇哪種模式去做重組呢?

我們還是拿出“碼農思維”,用思維導圖的方式,來總結一下在遇到新的公募REITs項目的時候,我們該怎么選擇吧:


圖5公募REITs重組思維導圖

*本文大部分內容依據公開披露的信息總結而成,但考慮到重組端文件和重組的一些特殊商業目的可能信息不完整,也歡迎各位專家批評指正。




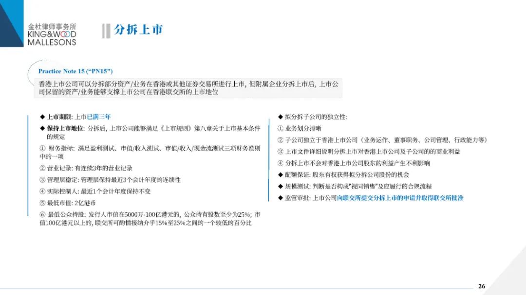
1. 投資立項(發改委)

  • 政府投資項目實行審批制度, 需報送項目建議書+可行性研究報告+初步設計, 經投資主管部門批準

  • 企業不涉及政府資金投資項目, 僅涉及全國重大生產力布局、戰略性資源開發、重大公共利益、限制性項目, 實行核準制度

  • 政府投資目錄之外的企業投資項目, 實行備案制, 企業在開工建設前在線平臺將項目信息報送備案機關

根據投資主體、資金來源、項目信息、投資規模等, 履行對應的固定資產投資項目的審批、核準或者備案程序, 取得投資主管部門出具的對于項目建議書、可行性研究報告的審批文件、核準文件、項目備案證明。如果未履行, 存在被責令停產停工風險。


2. 報建手續– 環評(環保局)

根據建設項目對環境的影響程度,對建設項目的環境保護進行分類

  • 重大影響,編制環境影響報告書

  • 輕度,編制環境影響報告表

  • 影響相對下,不需要進行環保評價的,填報環境影響登記表

具體查看《建設項目環境影響評價分配管理目錄》。開工建設前將環境影響報告書、環境影響報告表報有審批權的環保行政主管部門審批, 未取得對應審查或者審查后未經批準, 不得開工建設, 擅自開工建設的, 存在被要求停止建設、罰款風險。


3. 報建手續– 節能評估及節能審查(能源局)

項目建設、竣工、運營管理的重要依據

  • 政府投資項目,報送可行性研究報告的環節,取得節能審查機關出具的節能審查意見

  • 企業投資項目,開工建設前,取得節能審查機關出具的節能審查意見

2006年起,未按規定進行節能審查或節能審查未通過,不得開工建設,已經投入建設使用的,存在被叫停風險。例如IDC等信息技術產業, 能耗是重要成本。


4. 報建手續– 用地批準(國土局&規自局)

通過出讓/劃撥的形式取得土地使用權,并取得土地使用權證

不同情形不同類型批文,特定項目立項前置文件包括:

  • 用地預審意見: 包括選址、規模是否符合要求,涉及占用基本農田或者耕地的,審查是否已經組織農田占用相關的探勘和論證程序

未預審或預審未通過,不得批復可行性報告,無法通過立項程序、辦理供地手續

  • 項目選址意見書:劃撥項目,申請項目批準/核準前,應當向規劃主管部門申請核發選址意見書

2019年開始土地管理制度調整, 用地預審意見和選址意見書已合并為"建設項目用地預審與選址意見書"。

5.報建手續 – 規劃(規自局&住建局)

?建設用地規劃許可證:無論劃撥、出讓,都應取得,核定建設項目用地位置、面積、允許建設范圍、建設規劃條件,未取得,存在要求退回占用土地的風險?工程規劃許可證: 未取得或未按照核定要點建設的項目, 存在無法通過規劃竣工驗收, 建成后要求拆除的風險

6. 報建手續– 開工建設(住建局)

  • 施工許可證:開工建設前,向工程所在地縣級以上建設行政主管部門(建委)申請領取施工許可證

  • 大型基礎設施項目,比如跨省高速公路或港口,需要批準開工報告的,則無需領取施工許可證

未取得施工許可證或開工報告, 擅自開工的, 存在被要求停止建設的風險, 即使投入使用, 在產權辦理或竣工驗收時, 仍存在前置手續不全導致后續證照無法辦理風險

7. 報建手續– 竣工驗收(住建局&環保局&消防大隊)

政府部門、質檢機構判斷工程質量標準是否合規及批準的設計文件規定, 是否簽訂工程質量保修書,只有竣工后, 建設工程才可以交付使用

專項驗收包括

  • 工程驗收

  • 環保驗收

2017年新修訂的《建設項目環境保護管理條例》改為建設單位自主驗收。編制環境影響報告書(表)的建設項目竣工后,由建設單位對配套建設的環境保護設施進行驗收,編制驗收報告并依法向社會公開;填報環境影響登記表項目以及未納入建設項目環境影響評價分類管理名錄的項目,則不需要進行環保驗收。

根據《建設項目竣工環境保護驗收暫行辦法》規定,建設項目需要配套建設水、噪聲或者固體廢物污染防治設施的,仍由環境保護部門對相應污染防治設施進行驗收,以及一些項目還可能要求污水管網的納管協議、危廢處置協議等辦理環保備案。

  • 消防驗收

《消防法》《建設工程消防設計審查驗收管理暫行規定》規定, 特殊建設工程竣工驗收后, 建設單位應當向住房和城鄉建設主管部門申請消防驗收, 未經消防驗收或者消防驗收不合格的,禁止投入使用。建筑工程綜合驗收外,還涉及重要的單項驗收,其中規劃驗收作為竣工驗收的前置手續,在竣工驗收備案手續完備的情況下,可不做細項要求,但是環保驗收和消防驗收相對獨立于竣工驗收備案。

    




注:文章為作者獨立觀點,不代表資產界立場。

題圖來自 Pexels,基于 CC0 協議

本文由“大隊長金融”投稿資產界,并經資產界編輯發布。版權歸原作者所有,未經授權,請勿轉載,謝謝!

原標題: 證券化較真|公募REITs的重組新招,一張圖總結好

大隊長金融

大隊長金融,讀懂金融監管。微信號: captain_financial

70篇

文章

10萬+

總閱讀量

特殊資產行業交流群
推薦專欄
更多>>
  • 金誠同達
    金誠同達

    金誠同達成立于1992年,總部位于北京,在上海、深圳、合肥、杭州、南京、成都、西安、沈陽、濟南設有分所,并在日本東京設有辦事處。今天,金誠同達已發展成為中國境內極具規模、最富活力的律師事務所之一。 在諸多業務領域,金誠同達都已成為行業里的領頭軍,能夠為客戶提供全方位、多層次、個性化的優質法律服務,業務范圍涵蓋公司設立與合規、資本市場、金融、保險、信托、房地產、項目融資、基礎建設、PE/VC、資產管理、并購、稅務、知識產權、互聯網、反壟斷、勞動法、訴訟與仲裁以及境外投資、外商投資、國際貿易、WTO爭端解決、跨境爭議解決等。

  • 睿思網
    睿思網

    作為中國基礎設施及不動產領域信息綜合服務商,睿思堅持以專業視角洞察行業發展趨勢及變革,打造最具公信力和影響力的垂直服務平臺,輸出有態度、有銳度、有價值的優質行業資訊。

  • 睿博恩重生筆記
    睿博恩重生筆記

    專注企業債務紓困與價值重組的實戰筆記?服務銀行、AMC、政府平臺及民營企業?涅槃貸 3.0 開創踐行者?以 “鐵算盤、鐵賬本、鐵規章” 重塑信用。

  • 小債看市
    小債看市

    最及時的信用債違約訊息,最犀利的債務危機剖析

  • 路數
    路數

    要有光,要讓房企更公開透明

  • 債市邦
    債市邦

    一位債市從業人員的市場觀察,僅為個人總結,不代表所在機構任何意見。微信號: bond_bang

微信掃描二維碼關注
資產界公眾號

資產界公眾號
每天4篇行業干貨
100萬企業主關注!
Miya一下,你就知道
產品經理會及時與您溝通